指南生活
首页
美食营养
手工爱好
生活家居
返回
指南生活
首页
美食营养
游戏数码
手工爱好
生活家居
健康养生
运动户外
职场理财
情感交际
母婴教育
时尚美容
搜索
Acer P7203投影机使用说明书:[5]
2025-11-06 04:18:40
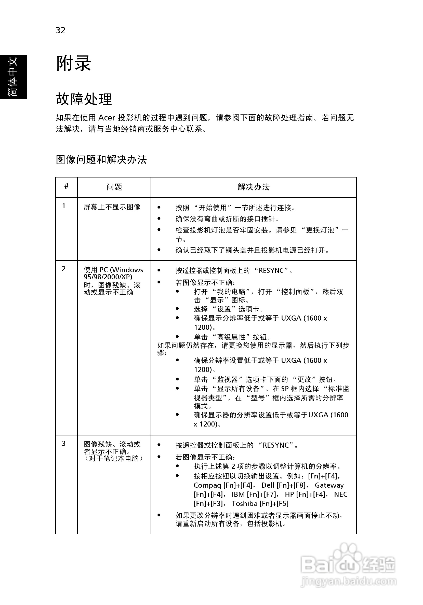
本篇为《Acer P7203投影机使用说明书》,主要介绍该产品的使用方法以及常见故障解决方案。
(共篇)
上一篇:
|
下一篇:
声明:
本网站引用、摘录或转载内容仅供网站访问者交流或参考,不代表本站立场,如存在版权或非法内容,请联系站长删除,联系邮箱:site.kefu@qq.com。
相关推荐
Acer P7203投影机使用说明书:[7]
阅读量:30
Acer K330投影机使用说明书:[5]
阅读量:183
Acer S1110投影机使用说明书:[5]
阅读量:100
Acer投影机P7270 P7270i说明书:[5]
阅读量:95
Acer投影机P7290说明书:[5]
阅读量:116
猜你喜欢
经营方式怎么填
每公里油耗怎么算
远景怎么样
怎么群发qq消息
爱奇艺如何下载视频
蝴蝶犬怎么养
健康的生活方式
如何更换浏览器
a型血和b型血生的孩子是什么血型
赛维洗衣生活馆
猜你喜欢
三菱蓝瑟怎么样
穿越后的悠闲生活
show是什么意思英语
如何用手机做兼职赚钱
短头发怎么梳好看
机动车违章查询怎么查
怎么样瘦咬肌
etc如何办理
超级店长怎么用
pvc地板怎么样