指南生活
首页
美食营养
手工爱好
生活家居
返回
指南生活
首页
美食营养
游戏数码
手工爱好
生活家居
健康养生
运动户外
职场理财
情感交际
母婴教育
时尚美容
知识问答
生活知识
搜索
BenQ MX850UST投影机使用说明书:[1]
2026-01-01 18:46:02
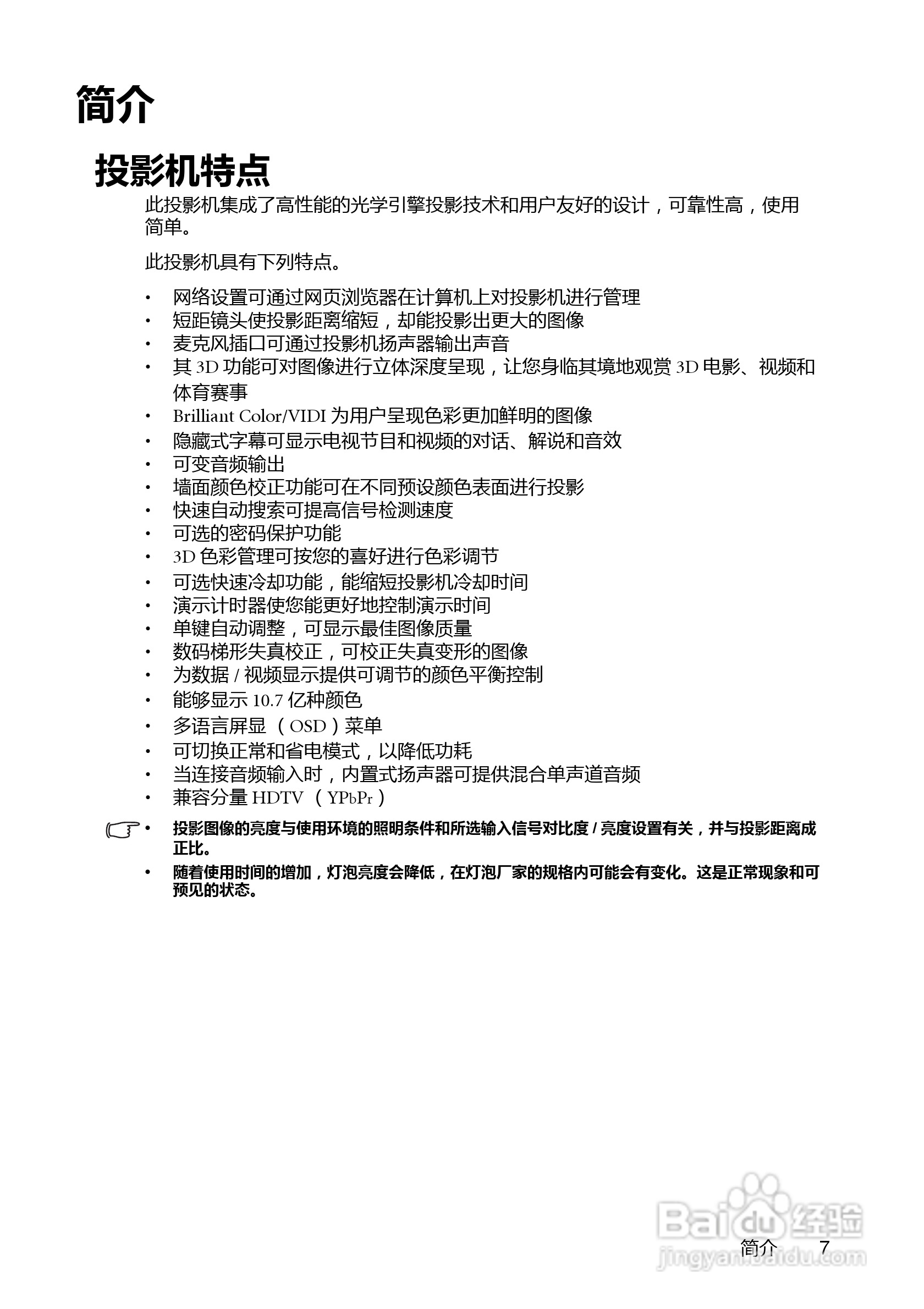
本篇为《BenQ MX850UST投影机使用说明书》,主要介绍该产品的使用方法以及常见故障解决方案。
(共篇)
下一篇:
声明:
本网站引用、摘录或转载内容仅供网站访问者交流或参考,不代表本站立场,如存在版权或非法内容,请联系站长删除,联系邮箱:site.kefu@qq.com。
相关推荐
BenQ MX850UST投影机使用说明书:[6]
阅读量:112
明基MX712UST投影机使用说明书:[1]
阅读量:100
明基MX712UST投影机使用说明书:[8]
阅读量:20
明基MX712UST投影机使用说明书:[3]
阅读量:90
明基MX712UST投影机使用说明书:[2]
阅读量:103
猜你喜欢
我的世界剪刀怎么做
腿不直怎么办
怎么查个人信用记录
玻璃上的胶怎么去除
微信小程序怎么做
脚上长水泡怎么办
怎么把照片变小
痔疮怎么治疗最好
金钱草怎么养
银行卡被吞了怎么办
猜你喜欢
变脸是怎么变的
培训总结怎么写
干将莫邪怎么玩
怎么进入pe系统
四叶草怎么折
济南大学怎么样
压力大怎么缓解
简历怎么制作
knee怎么读
支付密码忘了怎么办