指南生活
首页
美食营养
手工爱好
生活家居
返回
指南生活
首页
美食营养
游戏数码
手工爱好
生活家居
健康养生
运动户外
职场理财
情感交际
母婴教育
时尚美容
知识问答
生活知识
生活百科
搜索
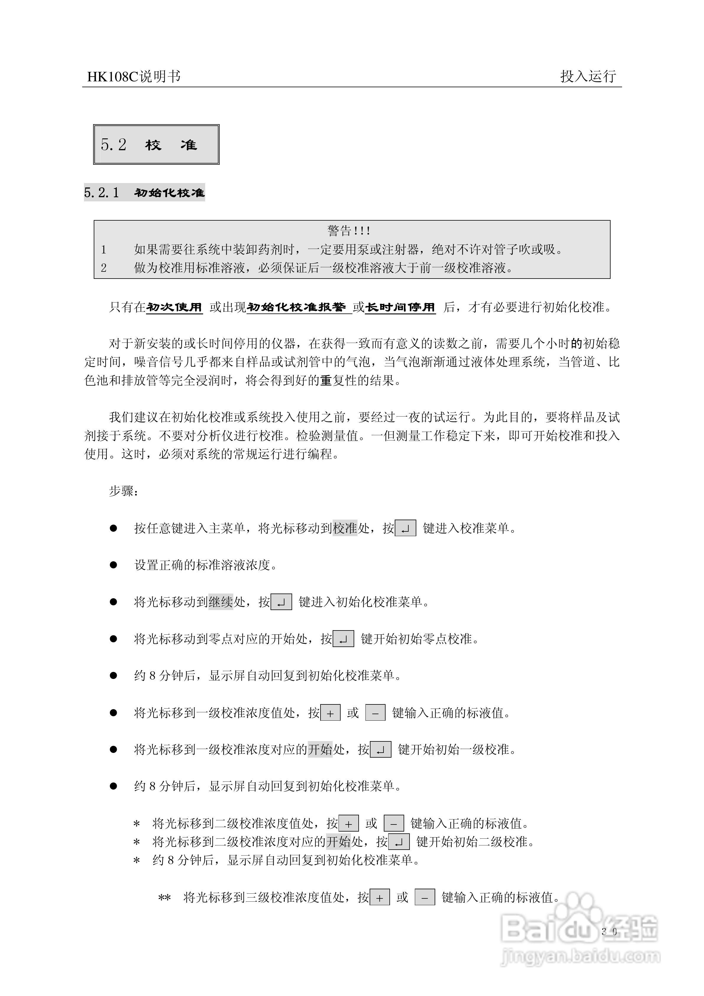
HK-108C型磷酸根监测仪使用说明书:[4]
2026-04-22 16:49:44
本篇为《HK-108C型磷酸根监测仪使用说明书》,主要介绍该产品的使用方法以及常见故障解决方案。
(共篇)
上一篇:
|
下一篇:
声明:
本网站引用、摘录或转载内容仅供网站访问者交流或参考,不代表本站立场,如存在版权或非法内容,请联系站长删除,联系邮箱:site.kefu@qq.com。
相关推荐
HK-108C型磷酸根监测仪使用说明书:[5]
阅读量:191
HK-108W型磷酸根监测仪使用说明书:[3]
阅读量:178
HK-108W型磷酸根监测仪使用说明书:[2]
阅读量:91
HK-118C型硅酸根监测仪说明书:[4]
阅读量:176
HK-118C型硅酸根监测仪说明书:[1]
阅读量:155
猜你喜欢
微星笔记本怎么样
河北美术学院怎么样
毛血旺怎么做
嗓子哑了怎么办怎样快速恢复
鹿鞭怎么泡酒
发动机故障灯亮了应该怎么办
ps怎么换背景颜色
孜怎么读
小米手环怎么样
dnf卡片怎么附魔
猜你喜欢
ps箭头怎么画
缺锌怎么补
朋友借钱不还怎么办
发烧怎么退烧
铁锈怎么去除
慢性支气管炎怎么治
本田思域怎么样
快手怎么上热门
花呗怎么借款
显示器亮度怎么调