指南生活
首页
美食营养
手工爱好
生活家居
返回
指南生活
首页
美食营养
游戏数码
手工爱好
生活家居
健康养生
运动户外
职场理财
情感交际
母婴教育
时尚美容
知识问答
生活知识
生活百科
搜索
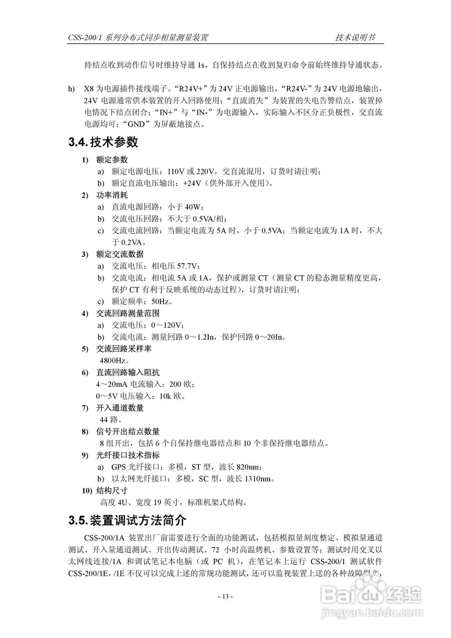
四方CSS-200/1D分布式同步相量测量装置技术说明书:[2]
2026-04-23 00:03:07
本篇为《四方CSS-200/1D分布式同步相量测量装置技术说明书》,主要介绍该产品的使用方法以及常见故障解决方案。
(共篇)
上一篇:
|
下一篇:
声明:
本网站引用、摘录或转载内容仅供网站访问者交流或参考,不代表本站立场,如存在版权或非法内容,请联系站长删除,联系邮箱:site.kefu@qq.com。
相关推荐
四方CSS-281数字式频率电压紧急控制装置说明书:[2]
阅读量:86
四方CSS-281数字式频率电压紧急控制装置说明书:[4]
阅读量:164
四方CSS-281数字式频率电压紧急控制装置说明书:[1]
阅读量:65
四方CSS-281数字式频率电压紧急控制装置说明书:[3]
阅读量:68
css教程之css文档(css必备)
阅读量:75
猜你喜欢
鱼肝油什么牌子好
have的过去式是什么
cj是什么
ecm是什么意思
胰腺炎有什么症状
疫情是什么意思
maria是什么意思中文
什么的感觉真好作文
苹果手机vpn是什么
胸有成竹是什么意思
猜你喜欢
结婚登记需要带什么
谷丙转氨酶是什么
story是什么意思
扉页是什么
soulmate是什么意思
纳差是什么意思啊
荤腥指什么
什么是a股什么是b股
让胜是什么意思
吃葡萄有什么好处