指南生活
首页
美食营养
手工爱好
生活家居
返回
指南生活
首页
美食营养
游戏数码
手工爱好
生活家居
健康养生
运动户外
职场理财
情感交际
母婴教育
时尚美容
知识问答
搜索
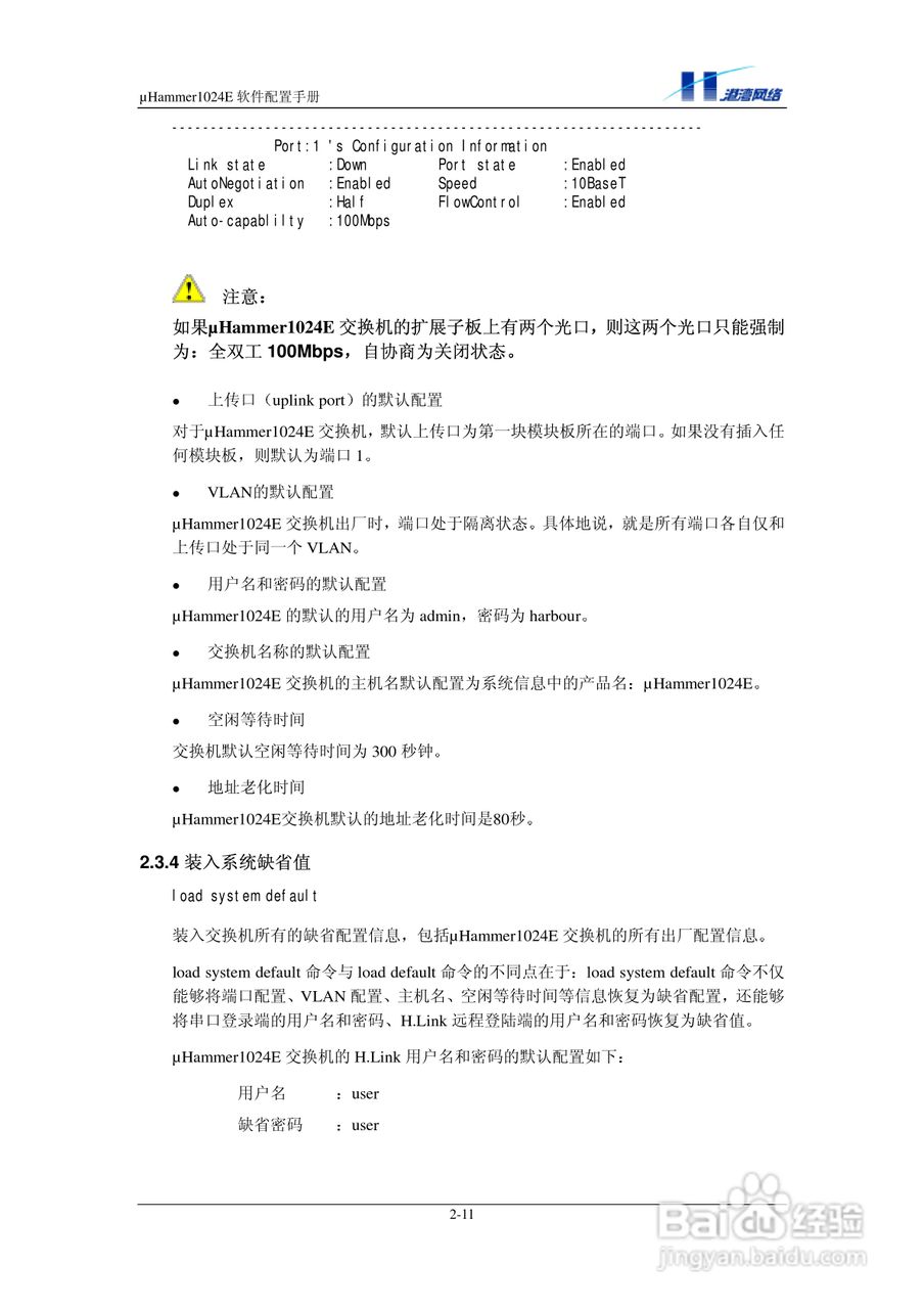
港湾网络交换机Hammer1024E型说明书:[2]
2025-11-20 16:42:28
本篇为《港湾网络交换机Hammer1024E型说明书》,主要介绍该产品的使用方法以及常见故障解决方案。
(共篇)
上一篇:
|
下一篇:
声明:
本网站引用、摘录或转载内容仅供网站访问者交流或参考,不代表本站立场,如存在版权或非法内容,请联系站长删除,联系邮箱:site.kefu@qq.com。
相关推荐
港湾网络交换机Hammer2E型说明书:[2]
阅读量:36
港湾网络交换机Hammer2E型说明书:[15]
阅读量:180
港湾网络交换机Hammer2E型说明书:[12]
阅读量:145
港湾网络交换机Hammer1000Q型说明书:[2]
阅读量:128
交换机怎么使用
阅读量:82
猜你喜欢
咸菜的做法大全
钻木取火的方法
房车价格及图片大全
南通大学怎么样
细菌性阴炎怎么治疗
附睾炎的治疗方法
扎头发的方法100种
电脑c盘怎么格式化
黄豆怎么做好吃
青春痘治疗方法
猜你喜欢
网上赚钱最快的方法
空调外机声音大怎么回事
祛斑最好的方法
混合痔疮的最佳治疗方法
金华火腿怎么做好吃
酸辣土豆丝的家常做法
炖肉的家常做法
二套房契税怎么算
鸦胆子治疣的方法
绝缘电阻测试方法