指南生活
首页
美食营养
手工爱好
生活家居
返回
指南生活
首页
美食营养
游戏数码
手工爱好
生活家居
健康养生
运动户外
职场理财
情感交际
母婴教育
时尚美容
知识问答
生活知识
生活百科
搜索
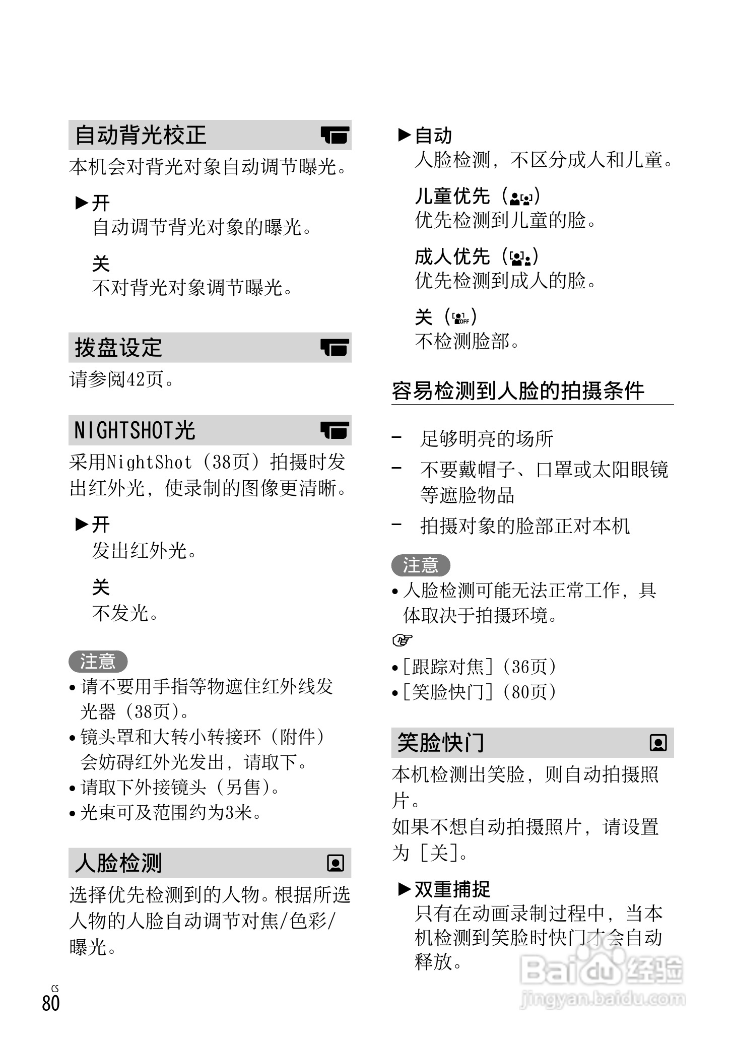
SONY索尼 HDR-CX760E CX760VE数码摄像机说明书:[8]
2026-05-13 02:33:56
本篇为《SONY索尼 HDR-CX760E CX760VE数码摄像机说明书》,主要介绍该产品的使用方法以及常见故障解决方案。
(共篇)
上一篇:
|
下一篇:
声明:
本网站引用、摘录或转载内容仅供网站访问者交流或参考,不代表本站立场,如存在版权或非法内容,请联系站长删除,联系邮箱:site.kefu@qq.com。
相关推荐
SONY索尼 HDR-CX760E CX760VE数码摄像机说明书:[12]
阅读量:85
SONY索尼 HDR-CX760E CX760VE数码摄像机说明书:[14]
阅读量:126
索尼HDR-CX760VE数码摄像机说明书:[3]
阅读量:107
索尼HDR-CX760VE数码摄像机说明书:[14]
阅读量:93
索尼HDR-CX760VE数码摄像机说明书:[7]
阅读量:129
猜你喜欢
随风潜入夜润物细无声的意思
结婚祝福词
泊船瓜洲的意思
四川有什么特色小吃
茶具什么牌子好
整理箱什么牌子好
新股换手率高说明什么
劫后余生的意思
奥运会什么时候举行
裸婚是什么意思
猜你喜欢
什么命查询
撕b什么意思
怀孕四个月应注意什么
帧是什么意思
sentence是什么意思
青涩是什么意思
因地制宜是什么意思
淘宝运费险是什么意思
2会什么时候开
人言可畏的意思