指南生活
首页
美食营养
手工爱好
生活家居
返回
指南生活
首页
美食营养
游戏数码
手工爱好
生活家居
健康养生
运动户外
职场理财
情感交际
母婴教育
时尚美容
知识问答
生活知识
生活百科
搜索
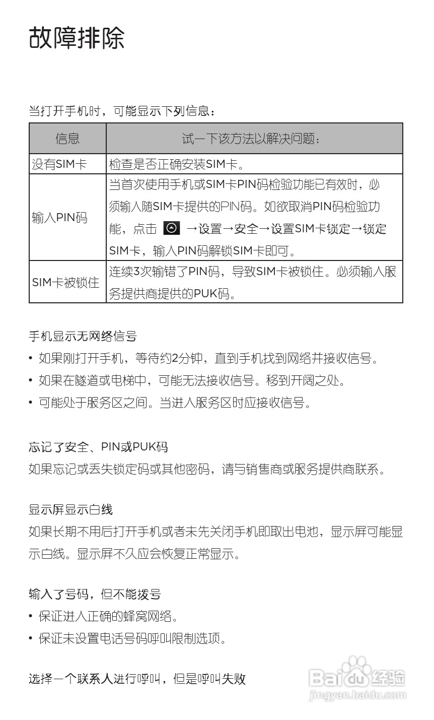
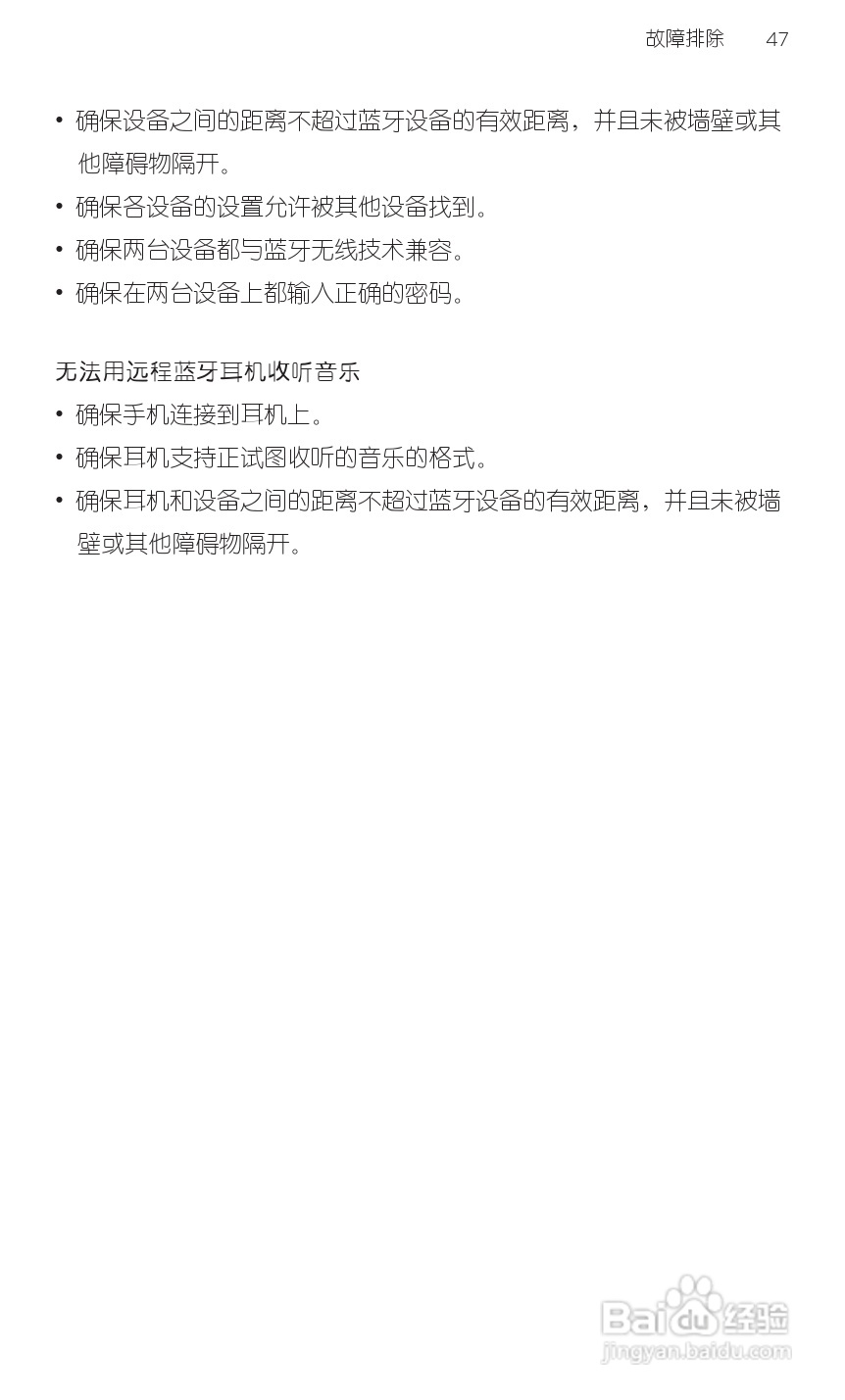
宏达HTC A3366手机使用说明书:[6]
2026-04-23 04:07:19
(共篇)
上一篇:
|
下一篇:
声明:
本网站引用、摘录或转载内容仅供网站访问者交流或参考,不代表本站立场,如存在版权或非法内容,请联系站长删除,联系邮箱:site.kefu@qq.com。
相关推荐
宏达HTC A3366手机使用说明书:[7]
阅读量:184
宏达HTC A3366手机使用说明书:[4]
阅读量:145
宏达HTC A3380手机使用说明书:[6]
阅读量:113
宏达HTC A8180手机使用说明书:[6]
阅读量:79
使用说明书封面怎么做
阅读量:135
猜你喜欢
nice是什么意思
蹂躏是什么意思
abc是什么意思
性生活是什么
什么减肥药最有效果
og是什么意思
文科女生学什么专业就业前景好
fm是什么意思
什么叫互质数
蚊子喜欢咬什么人
猜你喜欢
农历七月十五是什么节
信达雅是什么意思
watch是什么意思
什么是冷暴力
仰慕是什么意思
先考是什么意思
15万左右买什么车好
讳疾忌医什么意思
水仙花什么时候开花
that是什么意思