指南生活
首页
美食营养
手工爱好
生活家居
返回
指南生活
首页
美食营养
游戏数码
手工爱好
生活家居
健康养生
运动户外
职场理财
情感交际
母婴教育
时尚美容
知识问答
生活知识
搜索
DELL Inspiron 15R-5520笔记本电脑说明书:[6]
2026-02-16 05:24:57
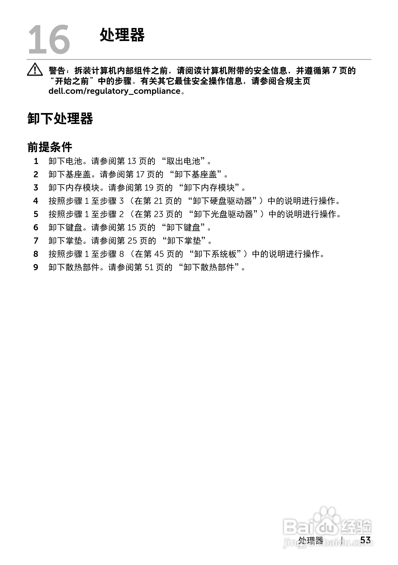
本篇为《DELL Inspiron 15R-5520笔记本电脑说明书》,主要介绍该产品的使用方法以及常见故障解决方案。
(共篇)
上一篇:
|
下一篇:
声明:
本网站引用、摘录或转载内容仅供网站访问者交流或参考,不代表本站立场,如存在版权或非法内容,请联系站长删除,联系邮箱:site.kefu@qq.com。
相关推荐
DELL Inspiron 15R笔记本电脑说明书:[6]
阅读量:26
DELL Inspiron 15R笔记本电脑说明书:[5]
阅读量:38
DELL Inspiron 15R笔记本电脑说明书:[7]
阅读量:34
DELL Inspiron 15R笔记本电脑说明书:[1]
阅读量:80
DELL Inspiron 15R笔记本电脑说明书:[4]
阅读量:74
猜你喜欢
我不在什么作文
tender什么意思
草红花的功效与作用
大腹皮的功效与作用
桃花茶的功效与作用
multiply什么意思
开关插座什么牌子好
什么是尿失禁
entry什么意思
什么什么大什么
猜你喜欢
洋槐花的功效和作用
什么专业最赚钱
高中数学知识点全总结
热继电器的作用
横空出世什么意思
箍筋的作用
什么是劳务费
红纹石的功效与作用
天麻的作用与功效
玄参的功效与作用