指南生活
首页
美食营养
手工爱好
生活家居
返回
指南生活
首页
美食营养
游戏数码
手工爱好
生活家居
健康养生
运动户外
职场理财
情感交际
母婴教育
时尚美容
知识问答
生活知识
搜索
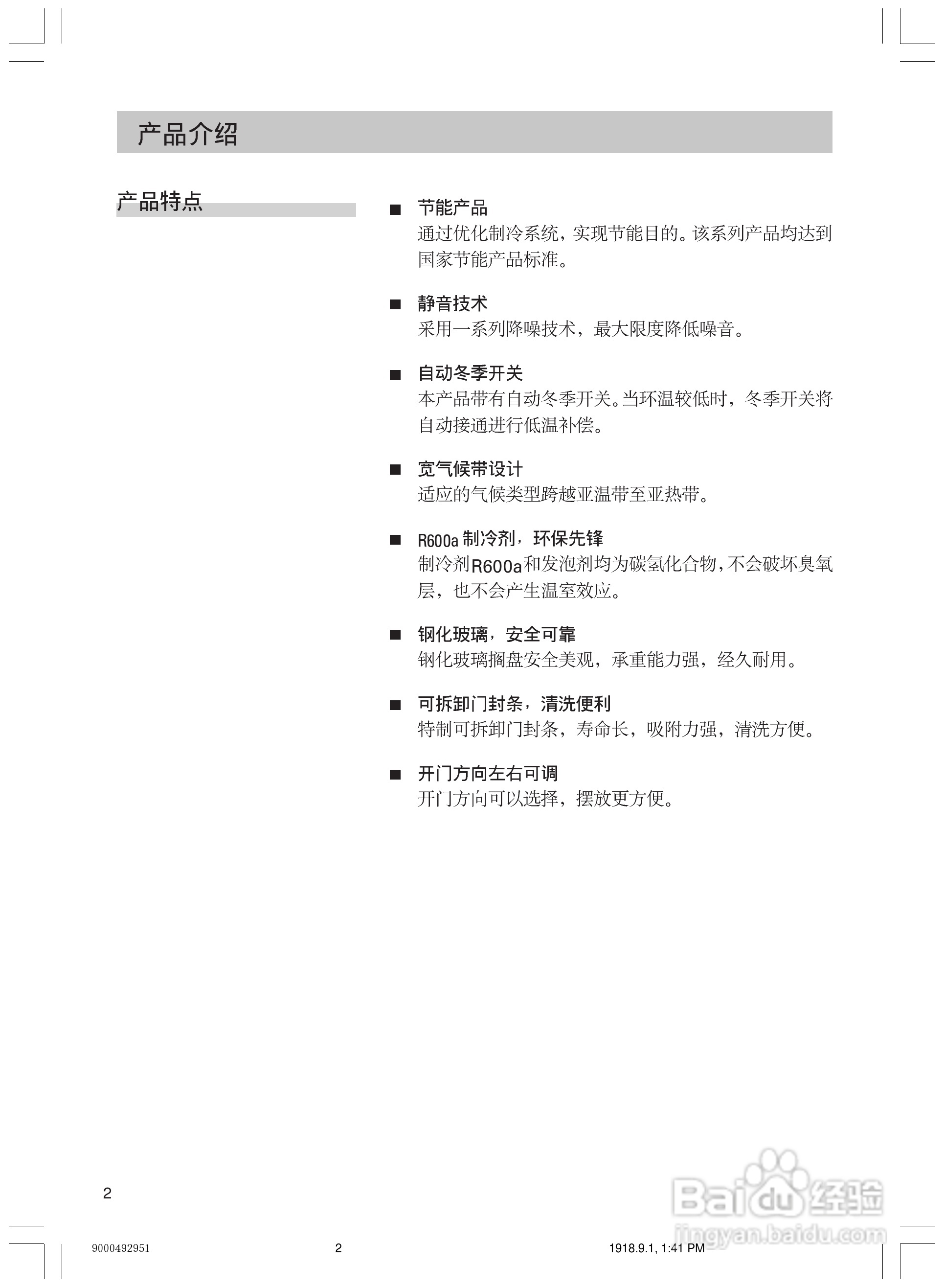
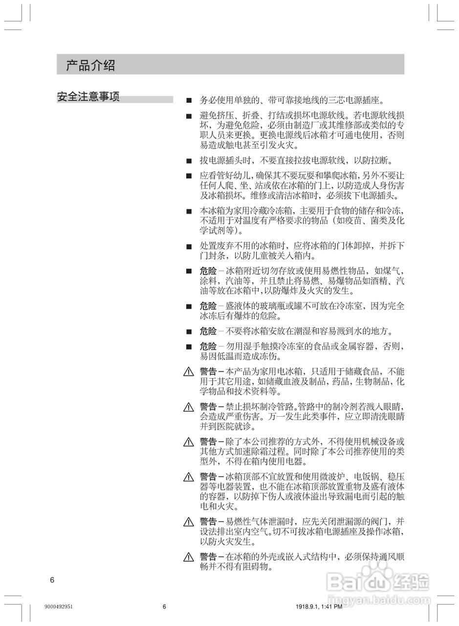
西门子KK25V116BW电冰箱使用说明书:[1]
2026-01-04 10:27:01
(共篇)
下一篇:
声明:
本网站引用、摘录或转载内容仅供网站访问者交流或参考,不代表本站立场,如存在版权或非法内容,请联系站长删除,联系邮箱:site.kefu@qq.com。
相关推荐
西门子KK25V61TI电冰箱使用说明书:[1]
阅读量:55
西门子KK19V016BW电冰箱使用说明书:[1]
阅读量:168
西门子KK19V016BW电冰箱使用说明书:[3]
阅读量:187
西门子KK19V0161W电冰箱使用说明书:[1]
阅读量:85
西门子KK19V016MW电冰箱使用说明书:[1]
阅读量:149
猜你喜欢
老年人喝什么奶粉好
鸦雀无声是什么意思
polyester是什么意思
相煎何太急是什么意思
马桶什么冲水方式好
壁虎养殖
toast是什么意思
郁金香代表什么
m站是什么
material什么意思
猜你喜欢
20万买什么车好
星鲨维生素d滴剂
拉杆箱什么牌子好
夜书所见的书是什么意思
方糖是什么
什么是承兑
什么是生物钟
运动会鼓励稿
dhcp是什么
哈哈哈哈是什么歌