指南生活
首页
美食营养
手工爱好
生活家居
返回
指南生活
首页
美食营养
游戏数码
手工爱好
生活家居
健康养生
运动户外
职场理财
情感交际
母婴教育
时尚美容
知识问答
生活知识
生活百科
搜索
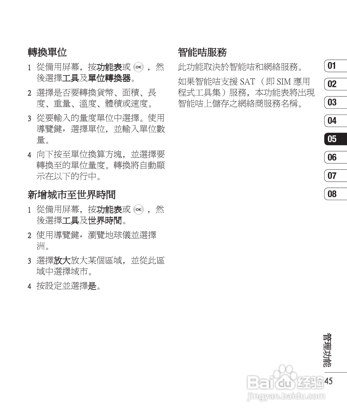
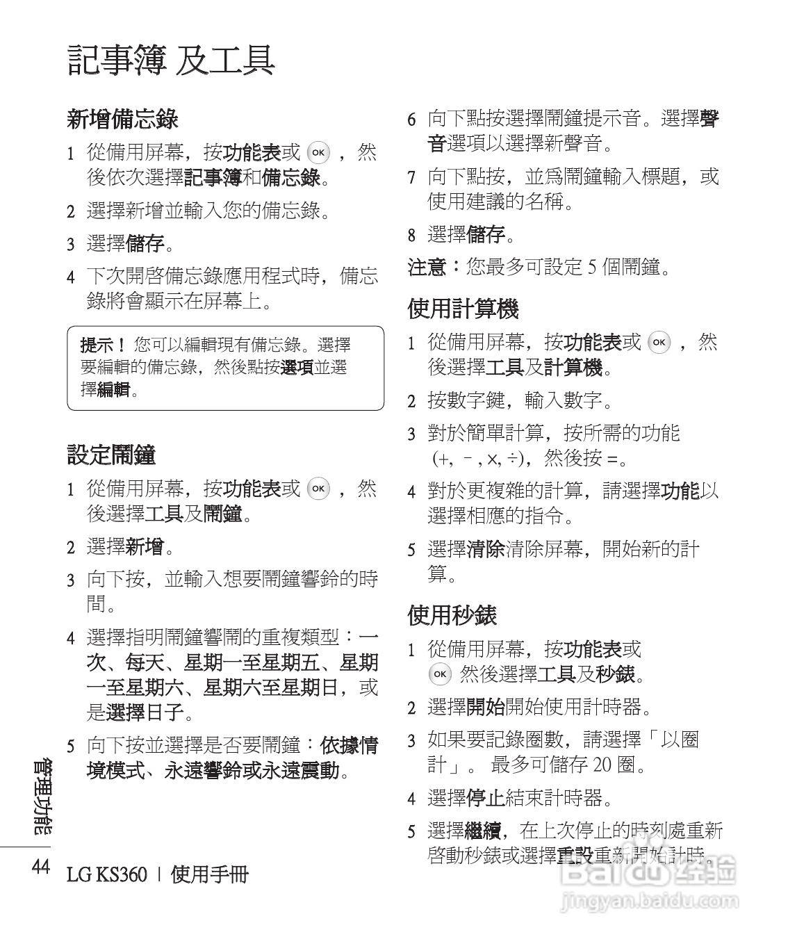
LG KS360手机使用说明书:[5]
2026-04-09 02:01:05
(共篇)
上一篇:
|
下一篇:
声明:
本网站引用、摘录或转载内容仅供网站访问者交流或参考,不代表本站立场,如存在版权或非法内容,请联系站长删除,联系邮箱:site.kefu@qq.com。
相关推荐
LG KS360手机使用说明书:[14]
阅读量:144
使用说明书封面怎么做
阅读量:127
使用说明书wf2651使用指南
阅读量:164
LG KS360手机使用说明书:[18]
阅读量:24
LG KS360手机使用说明书:[11]
阅读量:155
猜你喜欢
桂林旅游学院官网
htc手机怎么刷机
九寨沟旅游网
空调柜机怎么清洗
长黄褐斑怎么办
哈弗h1怎么样
荆楚理工学院怎么样
山东旅游学院
儿童头晕是怎么回事
葡萄怎么洗干净
猜你喜欢
青岛旅游自由行攻略
水蚤怎么养
散光可以治好吗
初三厌学怎么办
diskgenius怎么用
丹麦旅游
北京现代名图怎么样
普通阴炎可以自愈吗
上海旅游
旅游景点介绍