指南生活
首页
美食营养
手工爱好
生活家居
返回
指南生活
首页
美食营养
游戏数码
手工爱好
生活家居
健康养生
运动户外
职场理财
情感交际
母婴教育
时尚美容
知识问答
生活知识
生活百科
搜索
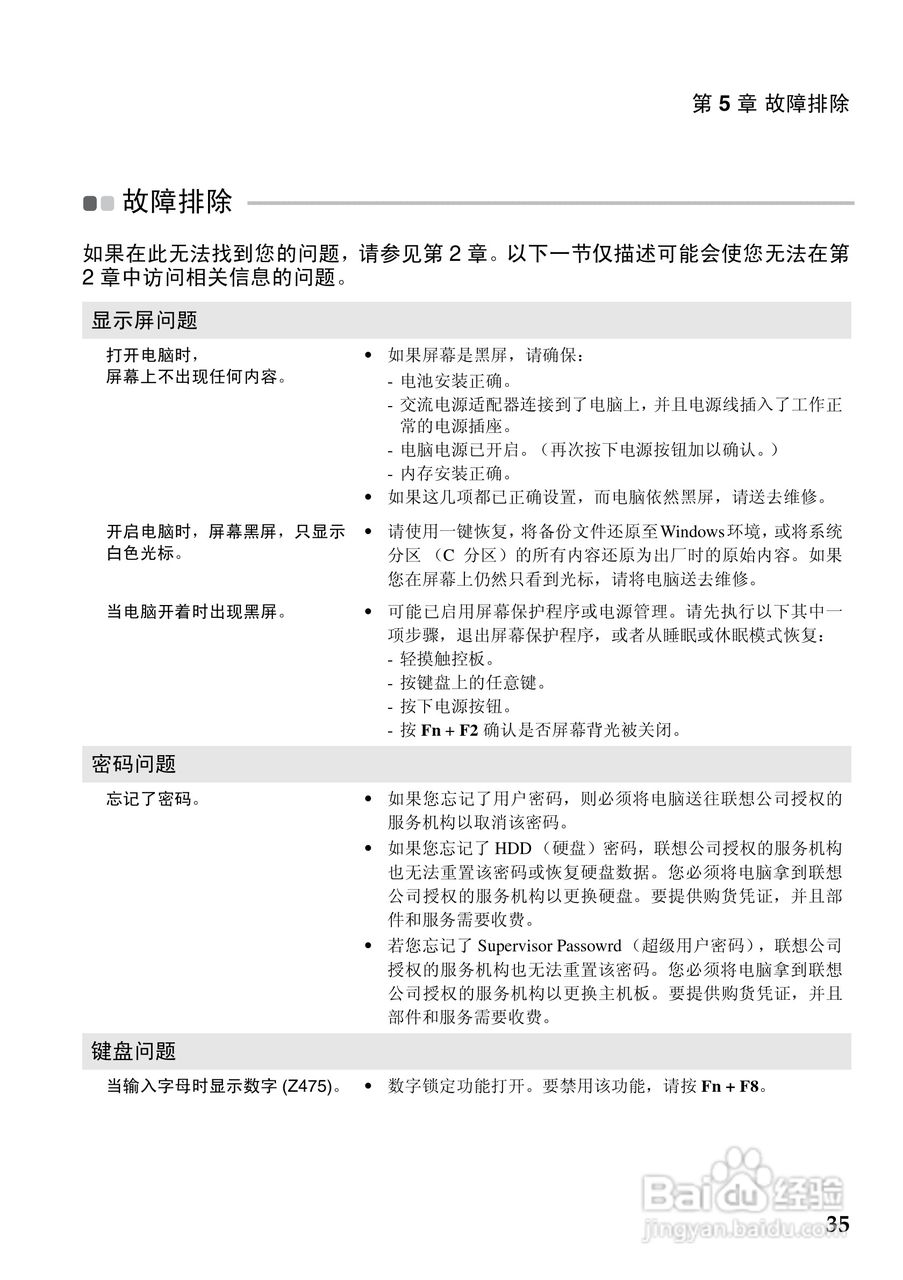
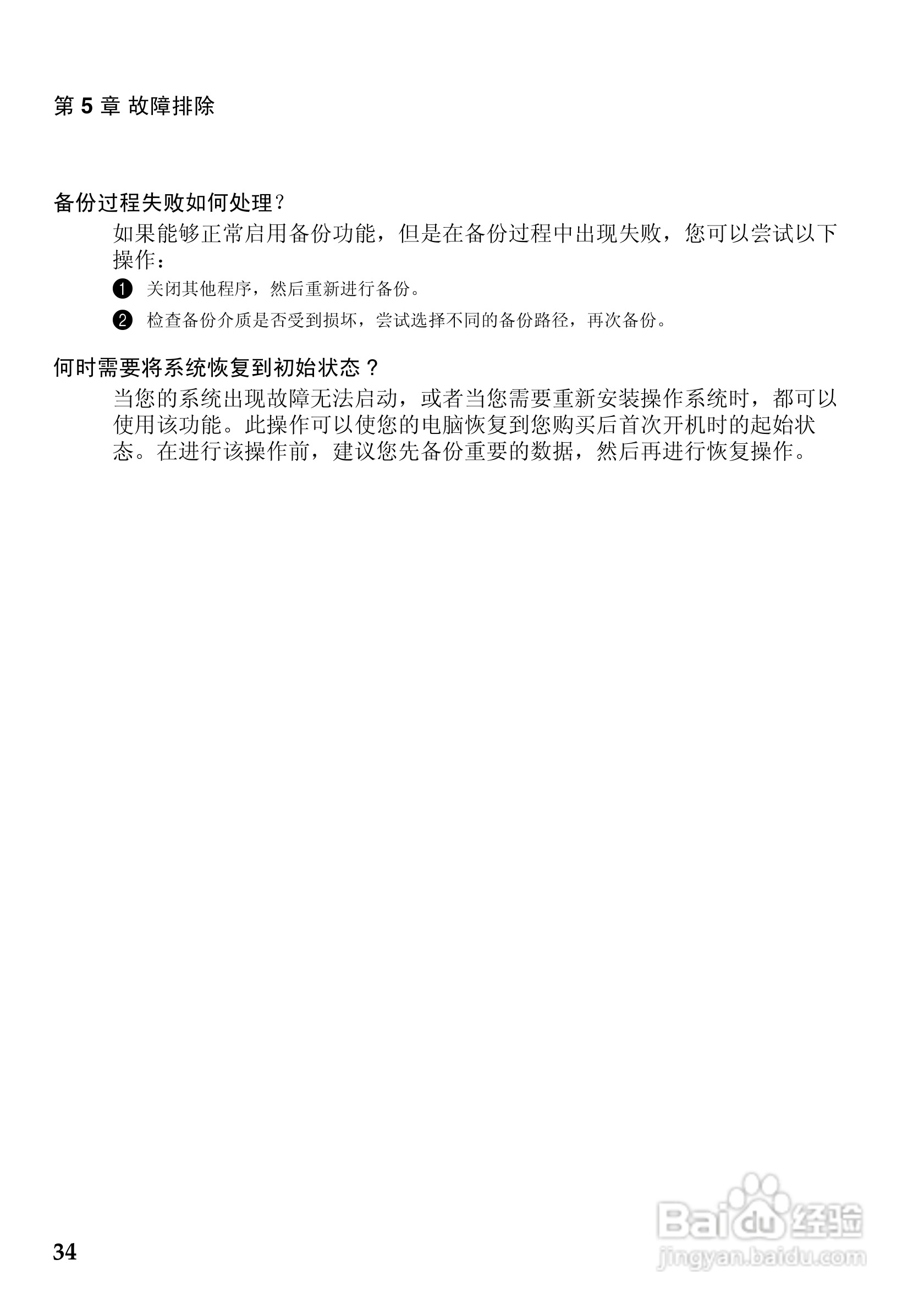
联想Z475笔记本电脑使用说明书:[4]
2026-04-25 08:29:37
本篇为《联想Z475笔记本电脑使用说明书》,主要介绍该产品的使用方法以及常见故障解决方案。
(共篇)
上一篇:
|
下一篇:
声明:
本网站引用、摘录或转载内容仅供网站访问者交流或参考,不代表本站立场,如存在版权或非法内容,请联系站长删除,联系邮箱:site.kefu@qq.com。
相关推荐
联想G410笔记本电脑使用说明书:[4]
阅读量:103
联想G700笔记本电脑使用说明书:[4]
阅读量:35
联想IdeaPad Y510p笔记本电脑使用说明书:[4]
阅读量:55
联想Lenovo B550笔记本电脑使用说明书:[4]
阅读量:161
联想昭阳D50笔记本电脑使用说明书:[4]
阅读量:83
猜你喜欢
手机怎么备份通讯录
安庆旅游
erp系统怎么用
贵州旅游攻略景点必去
睡觉不好怎么办
怎么利用电脑赚钱
白杨树的特点
贵州荔波旅游攻略
成都市旅游景点
普洱旅游
猜你喜欢
孕妇可以吃橄榄菜吗
股票成交明细怎么看
证券手续费怎么算
水仙花的特点
旅游大巴
左旋肉碱怎么用
烧焦的锅怎么洗
凉拌菠菜
渴了可以喝水吗
乌镇旅游股份有限公司