指南生活
首页
美食营养
手工爱好
生活家居
返回
指南生活
首页
美食营养
游戏数码
手工爱好
生活家居
健康养生
运动户外
职场理财
情感交际
母婴教育
时尚美容
知识问答
生活知识
搜索
索尼DEV-5K数码摄相机使用说明书:[9]
2025-12-20 04:09:52
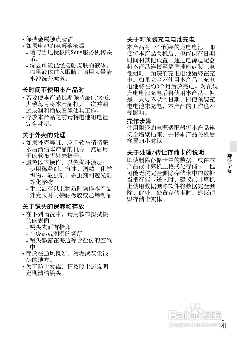
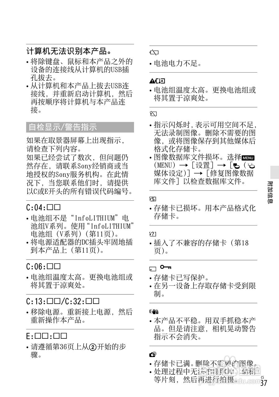
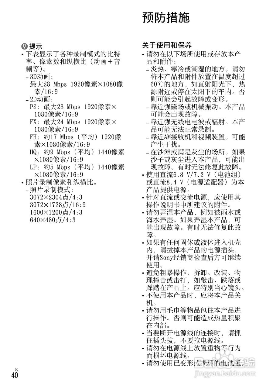
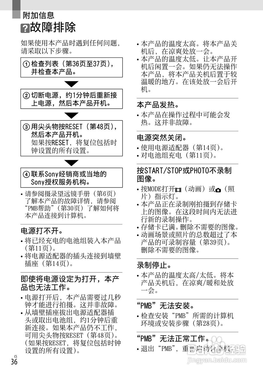
本篇为《索尼DEV-5K数码摄相机使用说明书》,主要介绍该产品的使用方法以及常见故障解决方案。
(共篇)
上一篇:
|
下一篇:
声明:
本网站引用、摘录或转载内容仅供网站访问者交流或参考,不代表本站立场,如存在版权或非法内容,请联系站长删除,联系邮箱:site.kefu@qq.com。
相关推荐
索尼DEV-5K数码摄相机使用说明书:[23]
阅读量:187
索尼DEV-5K数码摄相机使用说明书:[17]
阅读量:78
索尼a6000肩带怎么装
阅读量:94
索尼a6000新手教程
阅读量:137
索尼a6000对焦设置详解
阅读量:84
猜你喜欢
言什么什么据
万足念什么
垃圾分类的知识
小学生预防传染病知识
市场营销是学什么
银杏叶片的功效与作用
213什么意思
什么是b股
介词后加什么
鹿茸的功效与作用吃法
猜你喜欢
增高运动
致1500米运动员加油稿
我的运动会作文
吊顶用什么材料好
什么是多线程
什么是地理
初二下册数学知识点
三极管的作用
杨梅的功效和作用
人微言轻什么意思