指南生活
首页
美食营养
手工爱好
生活家居
返回
指南生活
首页
美食营养
游戏数码
手工爱好
生活家居
健康养生
运动户外
职场理财
情感交际
母婴教育
时尚美容
知识问答
生活知识
生活百科
搜索
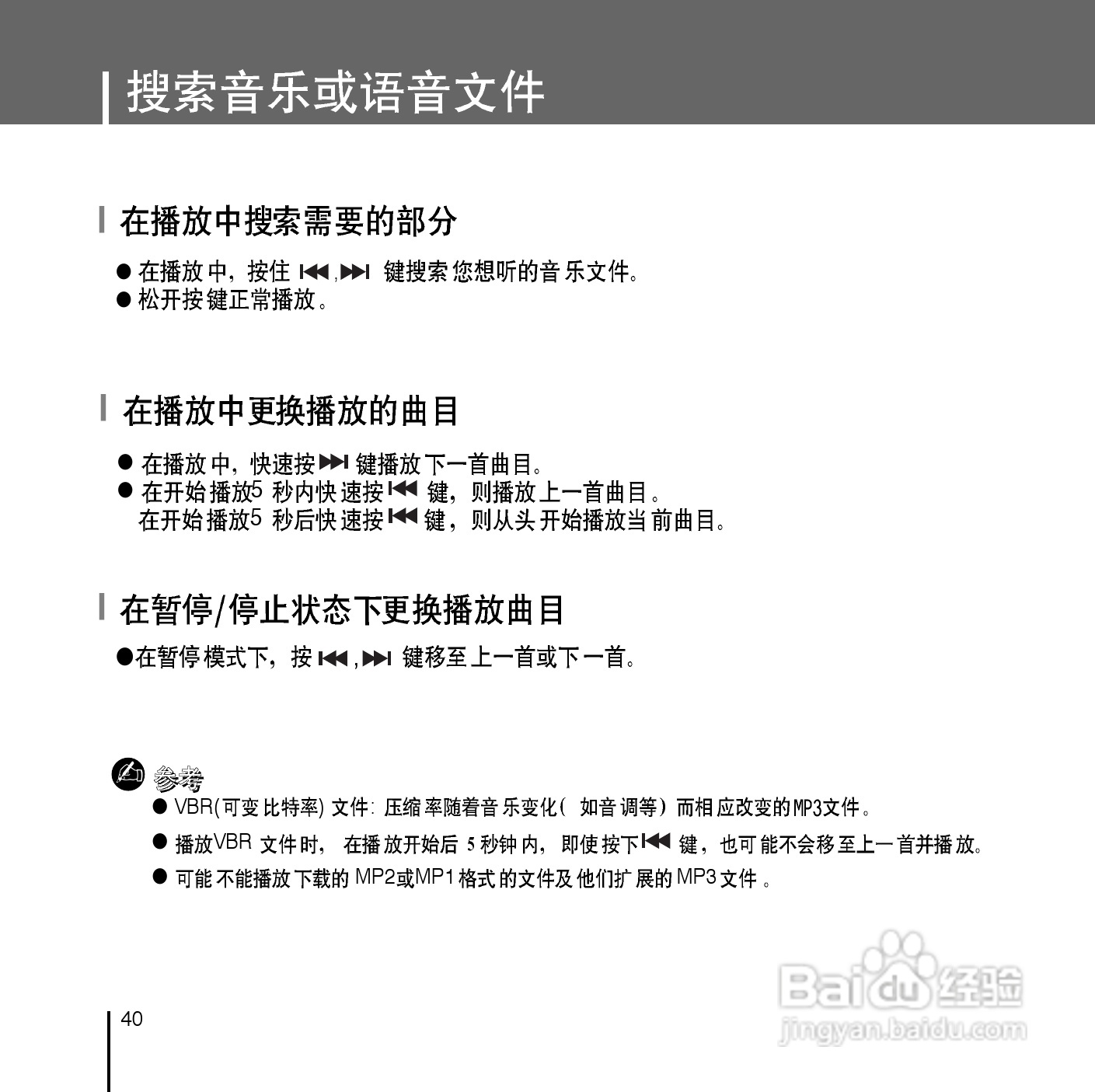
三星YP-T55ZW MP3播放器使用说明书:[4]
2026-04-23 09:05:06
本篇为《三星YP-T55ZW MP3播放器使用说明书》,主要介绍该产品的使用方法以及常见故障解决方案。
(共篇)
上一篇:
|
下一篇:
声明:
本网站引用、摘录或转载内容仅供网站访问者交流或参考,不代表本站立场,如存在版权或非法内容,请联系站长删除,联系邮箱:site.kefu@qq.com。
相关推荐
三星YP-T55ZW MP3播放器使用说明书:[7]
阅读量:68
三星YP-700 MP3播放器使用说明书:[4]
阅读量:60
三星s8怎么双清
阅读量:166
三星s8闹钟图标怎么关
阅读量:44
三星s8 打开usb调试教程
阅读量:146
猜你喜欢
熬中药的正确方法
我的世界桶怎么做
打方向盘的正确方法
芙蓉花的养殖方法
正确刷牙方法
秋天的古诗大全300首
凉拌苦菊的家常做法
仙客来的养殖方法
雀斑是怎么形成的
钓鱼方法
猜你喜欢
大黄鱼怎么做好吃
螳螂怎么玩
鲍鱼的家常做法
怎么做寿司好吃又简单
杏鲍菇怎么做好吃
糯米粉可以做什么好吃的
文言文翻译方法
怎么改善毛孔粗大
怎么样在网上赚钱
白菜怎么炒好吃