指南生活
首页
美食营养
手工爱好
生活家居
返回
指南生活
首页
美食营养
游戏数码
手工爱好
生活家居
健康养生
运动户外
职场理财
情感交际
母婴教育
时尚美容
知识问答
生活知识
生活百科
搜索
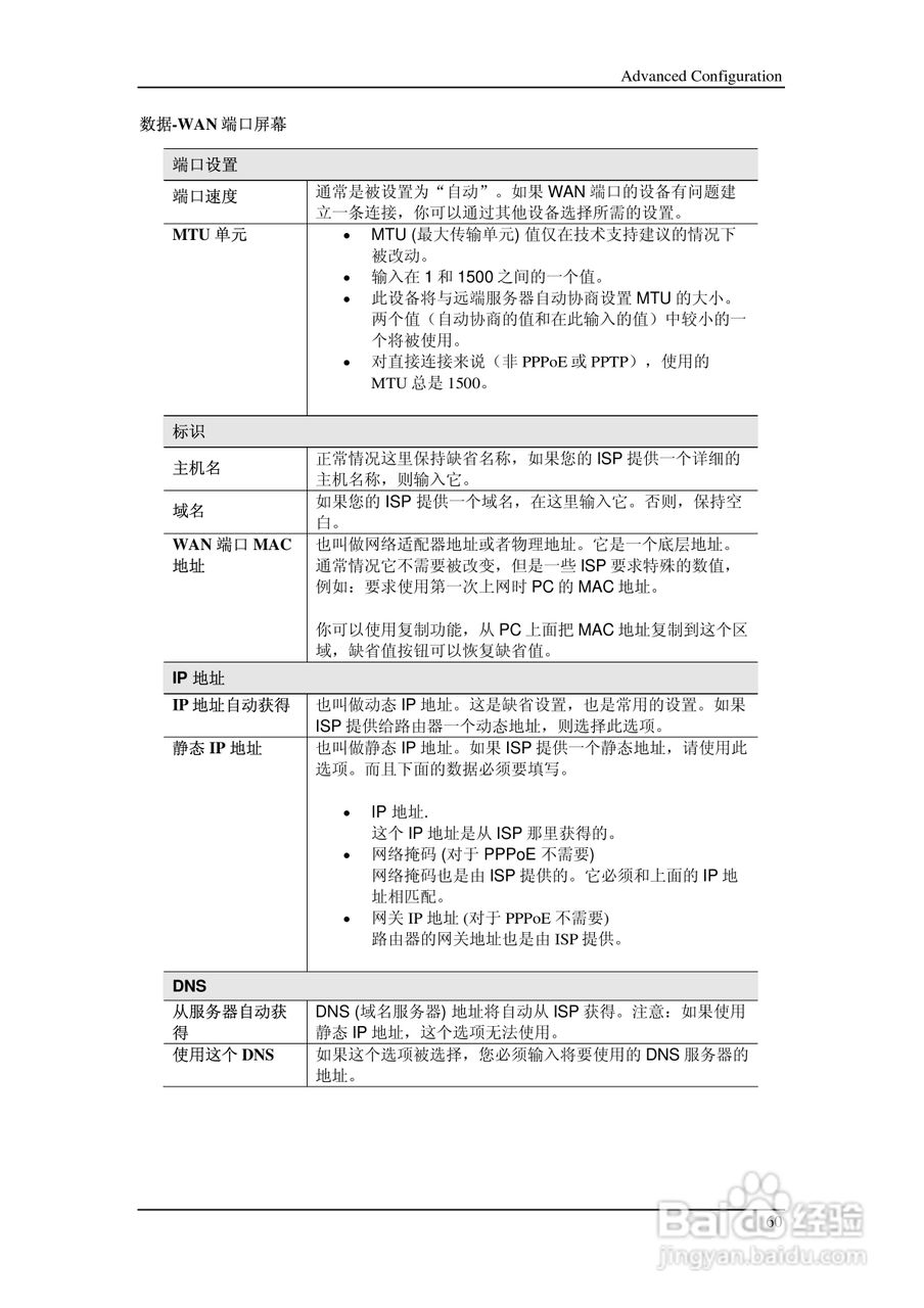
多功能 802.11g无线宽带路由器IP806SM v2说明书:[7]
2026-03-28 06:45:46
本篇为《多功能 802.11g无线宽带路由器IP806SM v2说明书》,主要介绍该产品的使用方法以及常见故障解决方案。
(共篇)
上一篇:
|
下一篇:
声明:
本网站引用、摘录或转载内容仅供网站访问者交流或参考,不代表本站立场,如存在版权或非法内容,请联系站长删除,联系邮箱:site.kefu@qq.com。
相关推荐
多功能 802.11g无线宽带路由器IP806SM v2说明书:[2]
阅读量:65
多功能 802.11g无线宽带路由器IP806SM v2说明书:[4]
阅读量:141
11n无线宽带路由器怎么设置
阅读量:53
无线宽带路由器操作方法
阅读量:194
路由器上的los红灯闪是什么意思
阅读量:38
猜你喜欢
爱国是什么
什么是第三方物流
install是什么意思
serious什么意思
什么动物最厉害
爱乐维复合维生素片
胆怯是什么意思
玉米什么时候传入中国
酱黄瓜的腌制方法
猴和什么生肖最配
猜你喜欢
余音绕梁是什么意思
提肛运动的正确做法
脸红是什么原因
七月流火是什么意思
什么是民族区域自治
什么样的女人水多
股市黑天鹅是什么意思
original什么意思
教师节礼物送什么最好
富含维生素e的食物