指南生活
首页
美食营养
手工爱好
生活家居
返回
指南生活
首页
美食营养
游戏数码
手工爱好
生活家居
健康养生
运动户外
职场理财
情感交际
母婴教育
时尚美容
知识问答
生活知识
生活百科
搜索
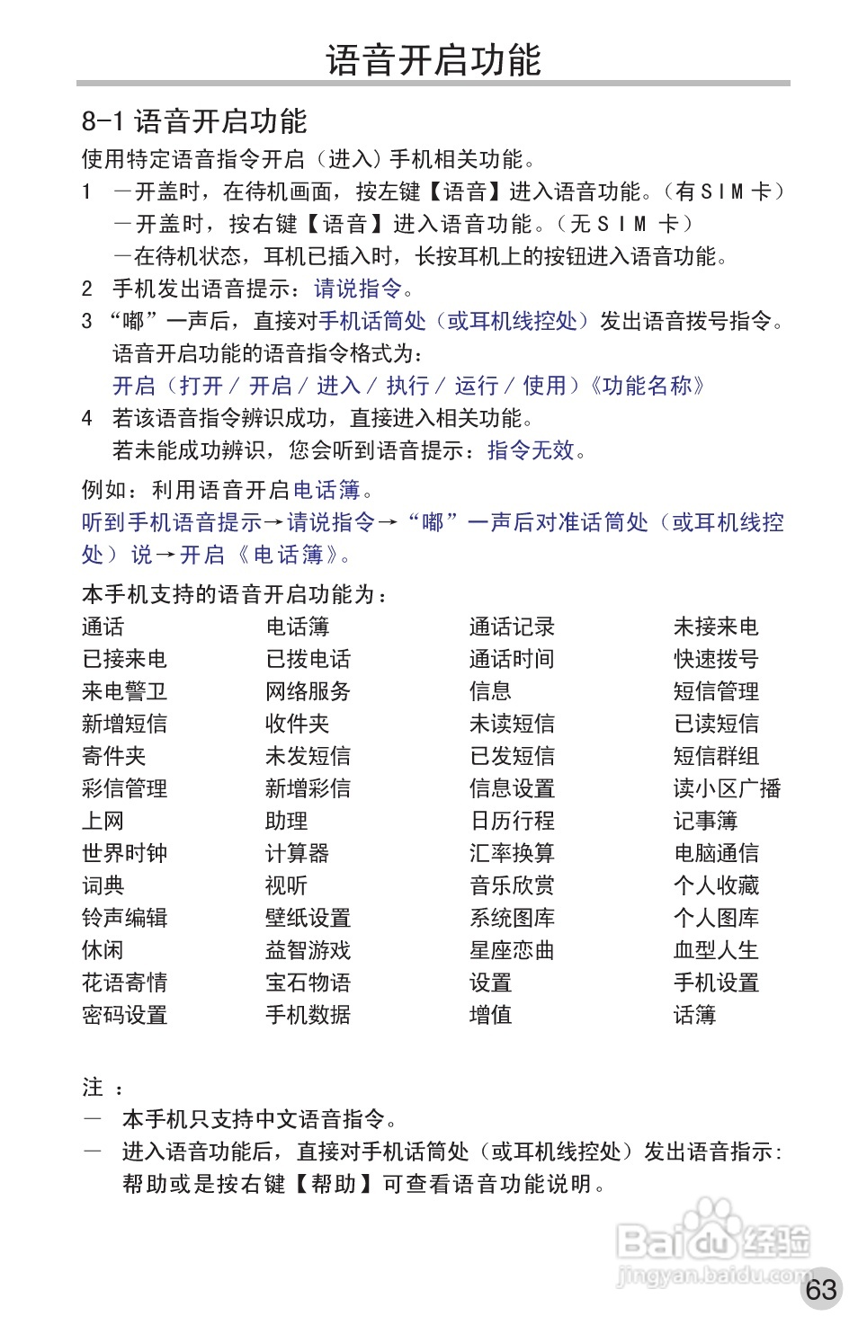
OKWAP ok362手机说明书:[8]
2026-05-15 01:04:30
(共篇)
上一篇:
|
下一篇:
声明:
本网站引用、摘录或转载内容仅供网站访问者交流或参考,不代表本站立场,如存在版权或非法内容,请联系站长删除,联系邮箱:site.kefu@qq.com。
相关推荐
OKWAP ok362手机说明书:[9]
阅读量:123
OKWAP ok362手机说明书:[5]
阅读量:56
OKWAP OK810手机说明书:[8]
阅读量:118
OKWAP OK116手机说明书:[8]
阅读量:180
手机6g和8g的区别
阅读量:162
猜你喜欢
额定功率是什么意思
中流砥柱意思
无过责任险是什么意思
风吹草低见牛羊的意思
tpm是什么意思
naive是什么意思
难能可贵的意思
买什么保险最好
大林木命什么意思
量贩式ktv是什么意思
猜你喜欢
消耗的意思
什么护手霜好用
虚空魔石有什么用
结婚周年祝福语
feeling是什么意思
顾名思义的顾是什么意思
题记是什么意思
情人节祝福语
原耽什么意思啊
破茧成蝶的意思