指南生活
首页
美食营养
手工爱好
生活家居
返回
指南生活
首页
美食营养
游戏数码
手工爱好
生活家居
健康养生
运动户外
职场理财
情感交际
母婴教育
时尚美容
知识问答
生活知识
生活百科
搜索
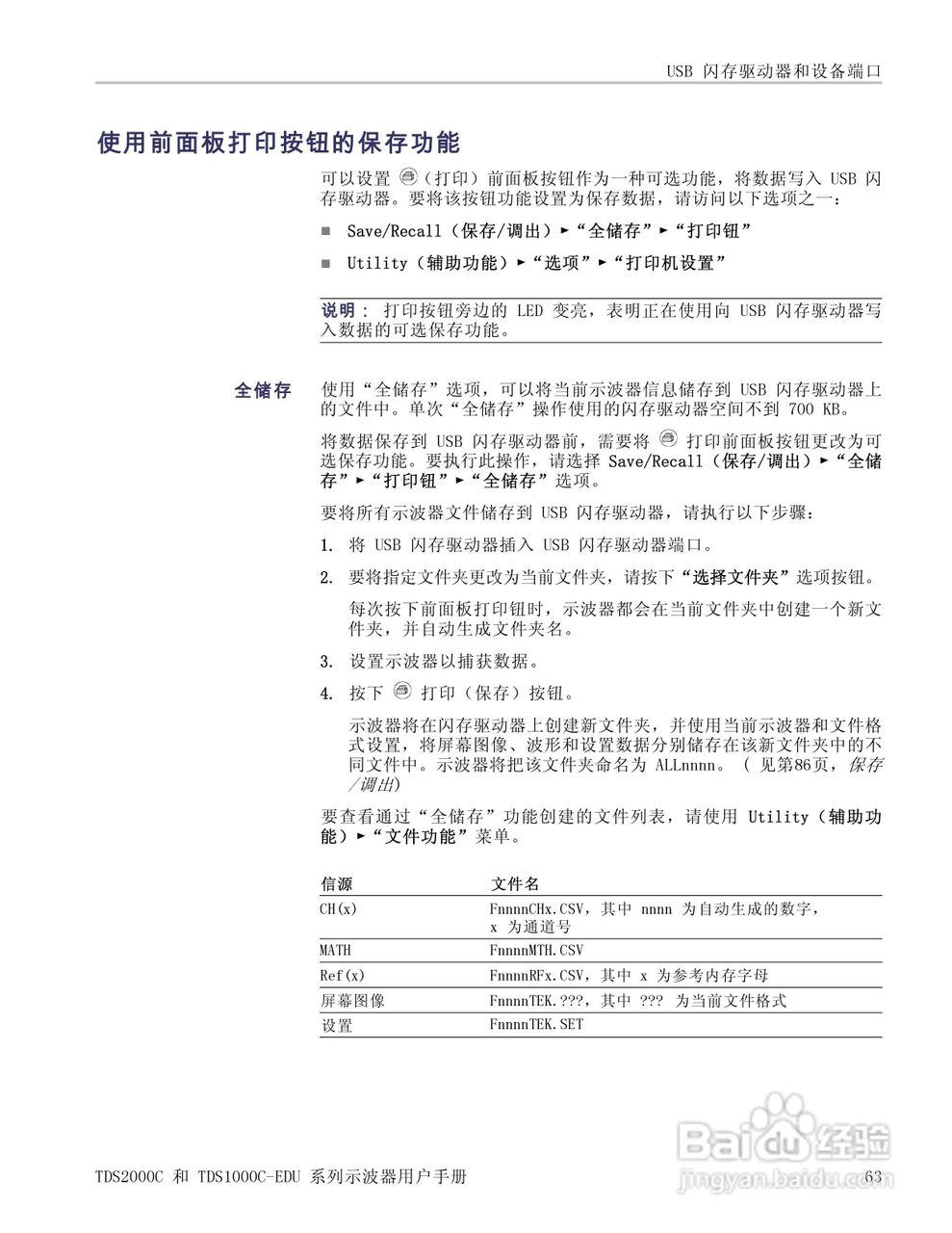
泰克TDS1012C-EDU数字存储示波器用户手册:[9]
2026-05-12 09:14:29
本篇为《泰克TDS1012C-EDU数字存储示波器用户手册》,主要介绍该产品的使用方法以及常见故障解决方案。
(共篇)
上一篇:
|
下一篇:
声明:
本网站引用、摘录或转载内容仅供网站访问者交流或参考,不代表本站立场,如存在版权或非法内容,请联系站长删除,联系邮箱:site.kefu@qq.com。
相关推荐
泰克TDS1012C-EDU数字存储示波器用户手册:[10]
阅读量:156
泰克TDS1012C-EDU数字存储示波器用户手册:[13]
阅读量:46
示波器快速入门使用指南
阅读量:153
示波器的使用方法介绍
阅读量:72
示波器使用注意事项须知
阅读量:61
猜你喜欢
如何制定班规
呼伦贝尔学院怎么样
如何保持身体健康
如何维护民族团结
brt是什么意思
艺术源于生活
死党是什么意思
难忘的小学生活作文400字
如何制作豆腐脑
英语级别怎么分
猜你喜欢
手机尺寸怎么算
怎么删除回收站
生活小贴士大全
支原体阳性是什么意思
java是什么
剑网3怎么赚钱
如何去除色斑
慈溪生活网
word如何制作表格
如何提高弹跳