指南生活
首页
美食营养
手工爱好
生活家居
返回
指南生活
首页
美食营养
游戏数码
手工爱好
生活家居
健康养生
运动户外
职场理财
情感交际
母婴教育
时尚美容
知识问答
生活知识
搜索
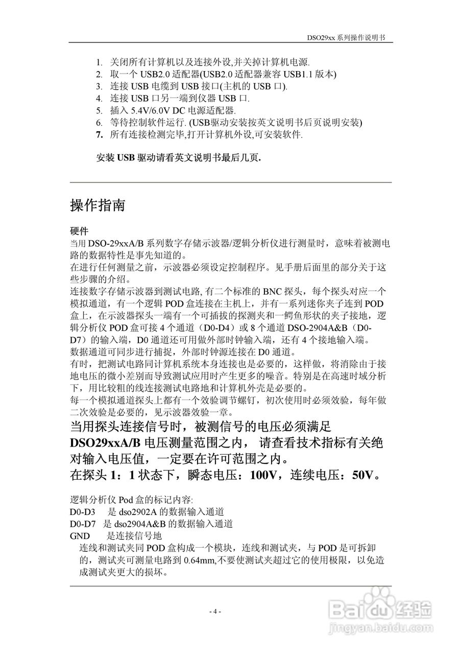
DSO-2902型双通道数字存储示波器/八通道逻辑分析仪/双:[1]
2025-12-20 07:01:33
本篇为《DSO-2902型双通道数字存储示波器/八通道逻辑分析仪/双》,主要介绍该产品的使用方法以及常见故障解决方案。
(共篇)
下一篇:
声明:
本网站引用、摘录或转载内容仅供网站访问者交流或参考,不代表本站立场,如存在版权或非法内容,请联系站长删除,联系邮箱:site.kefu@qq.com。
相关推荐
玩客云京东抢购方法
阅读量:96
路由器花生壳限速方法
阅读量:61
IIS7远程桌面如何解决远程服务器操作卡顿问题
阅读量:120
TP-WR740N无线路由器升级固件?
阅读量:69
KO电玩城TV端v2.0.2.6版初体验
阅读量:41
猜你喜欢
共勉是什么意思
嘌呤是什么
cpu是什么
明年是什么年
如何有效学习
慢性宫颈炎如何根治
承兑汇票丢失怎么办
未来的生活作文
红红的美人脸淡淡柳眉愁是什么歌曲
电脑如何设置定时关机
猜你喜欢
建行悦生活
电脑配置低怎么办
兰花怎么养最好
梦见下雪是什么意思
有高原反应怎么办
在键盘上怎么打符号
七月是什么星座
mmp是什么意思
麻将记号1一9怎么做
微信如何截图