指南生活
首页
美食营养
手工爱好
生活家居
返回
指南生活
首页
美食营养
游戏数码
手工爱好
生活家居
健康养生
运动户外
职场理财
情感交际
母婴教育
时尚美容
知识问答
生活知识
生活百科
搜索
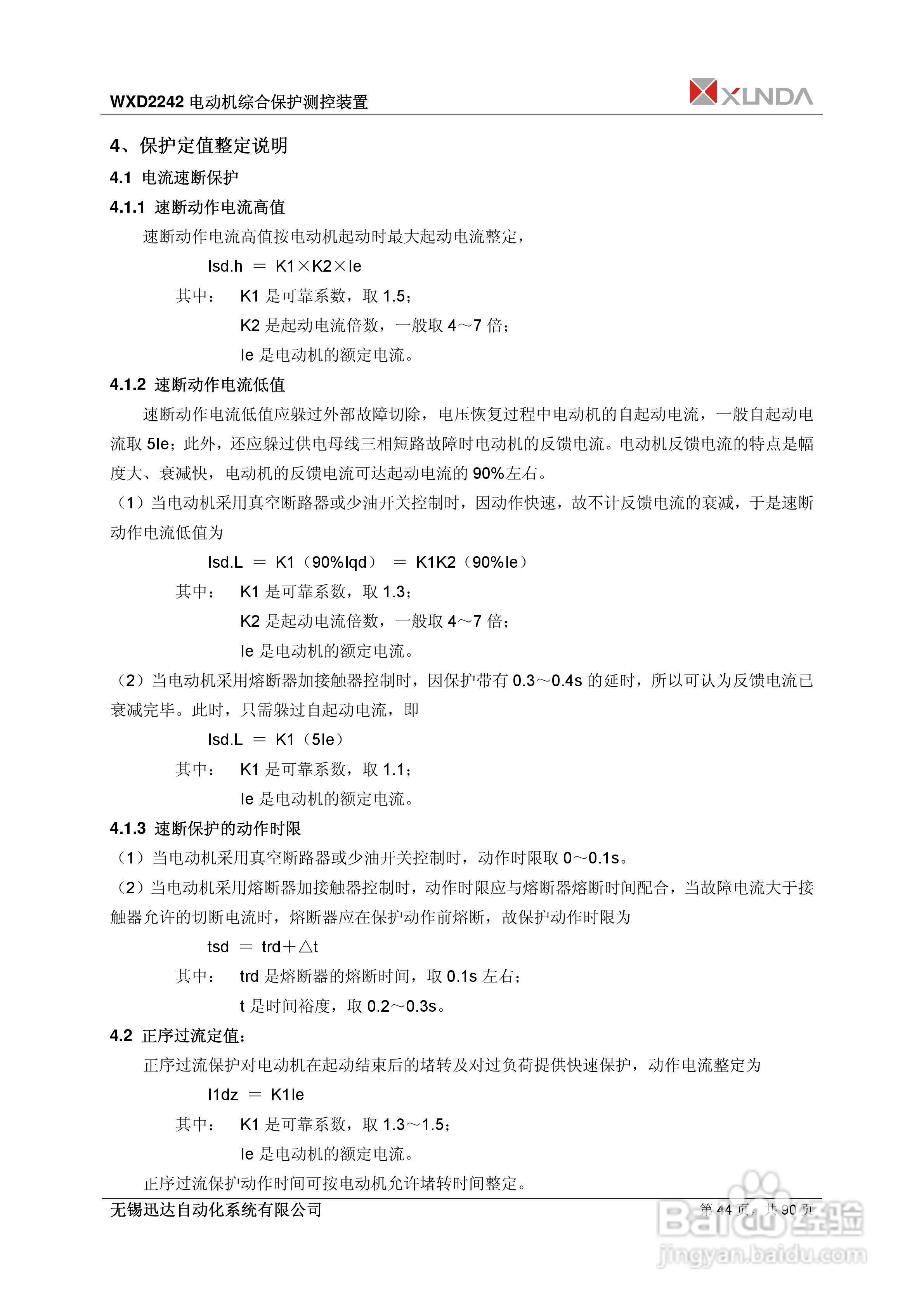
WXD2151电压互感器保护装置说明书:[5]
2026-05-11 11:53:36
本篇为《WXD2151电压互感器保护装置说明书》,主要介绍该产品的使用方法以及常见故障解决方案。
(共篇)
上一篇:
|
下一篇:
声明:
本网站引用、摘录或转载内容仅供网站访问者交流或参考,不代表本站立场,如存在版权或非法内容,请联系站长删除,联系邮箱:site.kefu@qq.com。
相关推荐
WXD2151电压互感器保护装置说明书:[4]
阅读量:95
WXD2151电压互感器保护装置说明书:[2]
阅读量:54
WDZ-491电压互感器保护测控装置说明书:[15]
阅读量:77
WXD2151电压互感器保护装置说明书:[9]
阅读量:113
WXD2151电压互感器保护装置说明书:[8]
阅读量:126
猜你喜欢
二级学院是什么意思
宝宝祝福语
好友克隆是什么意思
有限责任公司是什么意思
颓废的意思
股市pe是什么意思
冬天面试女生穿什么
依依惜别的意思
无线麦克风什么牌子好
女人喝什么汤补气血
猜你喜欢
冰淇淋机什么牌子好
cpm是什么意思
祸不单行是什么意思
nse是什么意思
软环境是什么意思
比比皆是是什么意思
萝莉的意思
拂袖的意思
买烤箱要注意什么
美国什么东西值得买