指南生活
首页
美食营养
手工爱好
生活家居
返回
指南生活
首页
美食营养
游戏数码
手工爱好
生活家居
健康养生
运动户外
职场理财
情感交际
母婴教育
时尚美容
知识问答
生活知识
生活百科
搜索
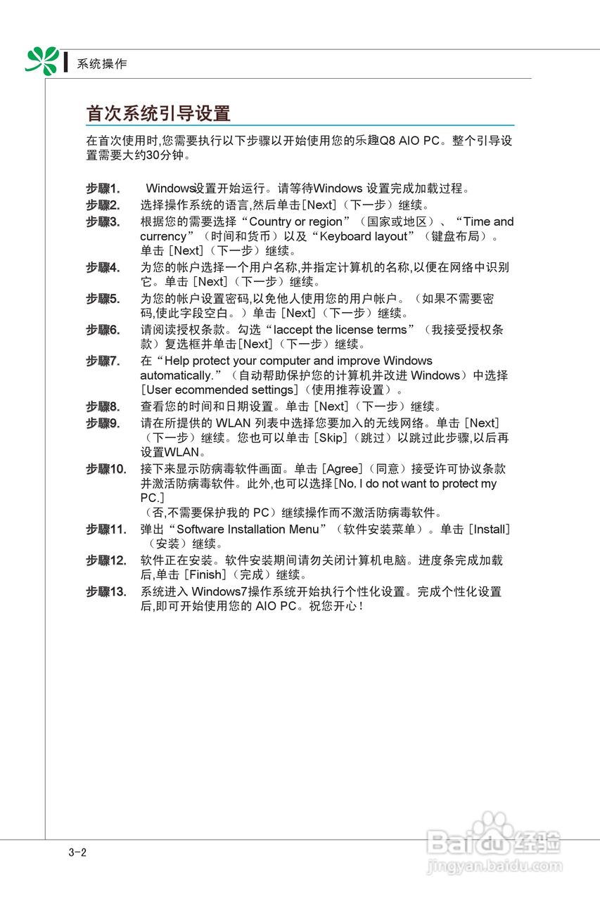
海尔乐趣Q8一体式电脑使用说明书:[4]
2026-04-02 19:12:23
本篇为《海尔乐趣Q8一体式电脑使用说明书》,主要介绍该产品的使用方法以及常见故障解决方案。
(共篇)
上一篇:
|
下一篇:
声明:
本网站引用、摘录或转载内容仅供网站访问者交流或参考,不代表本站立场,如存在版权或非法内容,请联系站长删除,联系邮箱:site.kefu@qq.com。
相关推荐
海尔乐趣Q8一体式电脑使用说明书:[6]
阅读量:60
海尔乐趣Q5T一体式电脑使用说明书:[4]
阅读量:101
海尔乐趣Q2一体式电脑使用说明书:[3]
阅读量:46
乐趣Q系列 G52-AA511X1一体式电脑使用说明书:[4]
阅读量:115
乐趣Q系列 G52-AA511X1一体式电脑使用说明书:[2]
阅读量:189
猜你喜欢
纳尼什么意思
熟地的功效与作用
什么鱼线好
牛仔裙配什么上衣
秋季运动会通讯稿
绿茶有什么作用
叶酸什么时间吃最好
什么手机铃声好听
速效救心丸的作用
消防安全知识黑板报
猜你喜欢
知识就是力量杂志
运动会新闻报道
什么叫假性近视
什么是水床
新百伦运动鞋
鹿鞭膏的功效与作用
袋鼠的尾巴有什么作用
石榴皮的作用
人工牛黄的功效与作用
什么是pop