指南生活
首页
美食营养
手工爱好
生活家居
返回
指南生活
首页
美食营养
游戏数码
手工爱好
生活家居
健康养生
运动户外
职场理财
情感交际
母婴教育
时尚美容
知识问答
生活知识
搜索
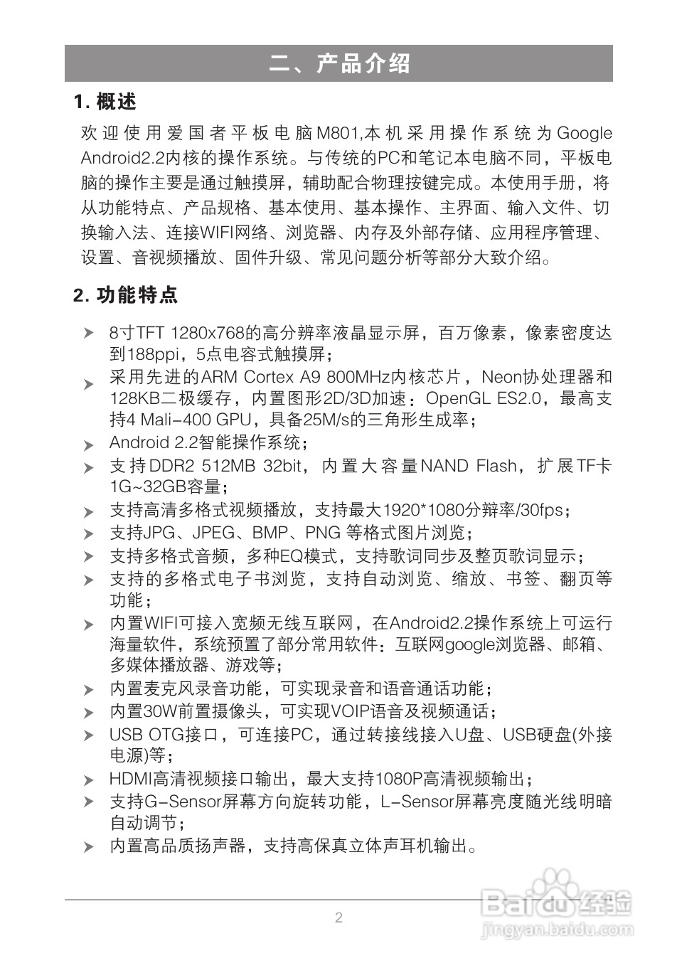
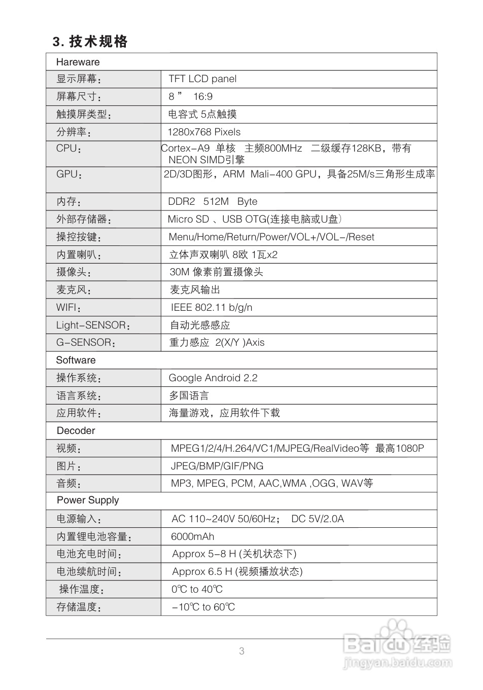
爱国者M801平板电脑说明书:[1]
2026-03-08 07:21:08
本篇为《爱国者M801平板电脑说明书》,主要介绍该产品的使用方法以及常见故障解决方案。
(共篇)
下一篇:
声明:
本网站引用、摘录或转载内容仅供网站访问者交流或参考,不代表本站立场,如存在版权或非法内容,请联系站长删除,联系邮箱:site.kefu@qq.com。
相关推荐
炒股、聊天、看电影互不耽误,双屏独立显示设置
阅读量:68
一台主机如何接3个显示器
阅读量:169
常见四大类型视频接线DP、HDMI、DVI、VGA的比较
阅读量:66
电脑接4个显示器设置方法
阅读量:193
aoc分屏软件怎么用
阅读量:164
猜你喜欢
浙g是哪里
男人怎么办
生僻字怎么打
新股怎么申购简单流程
win7怎么安装打印机
怎么会爱上了她
腾达路由器网址
云南丽江旅游网
doc怎么打开
如何回奶
猜你喜欢
哪里回收手表
工作压力太大怎么办
4g路由器
路由器连路由器
如何祛除色斑
杭州万向职业技术学院怎么样
如何查询电脑ip地址
cpu温度过高怎么解决
鼻咽癌怎么确诊
如何治疗灰指甲