指南生活
首页
美食营养
手工爱好
生活家居
返回
指南生活
首页
美食营养
游戏数码
手工爱好
生活家居
健康养生
运动户外
职场理财
情感交际
母婴教育
时尚美容
知识问答
生活知识
生活百科
搜索
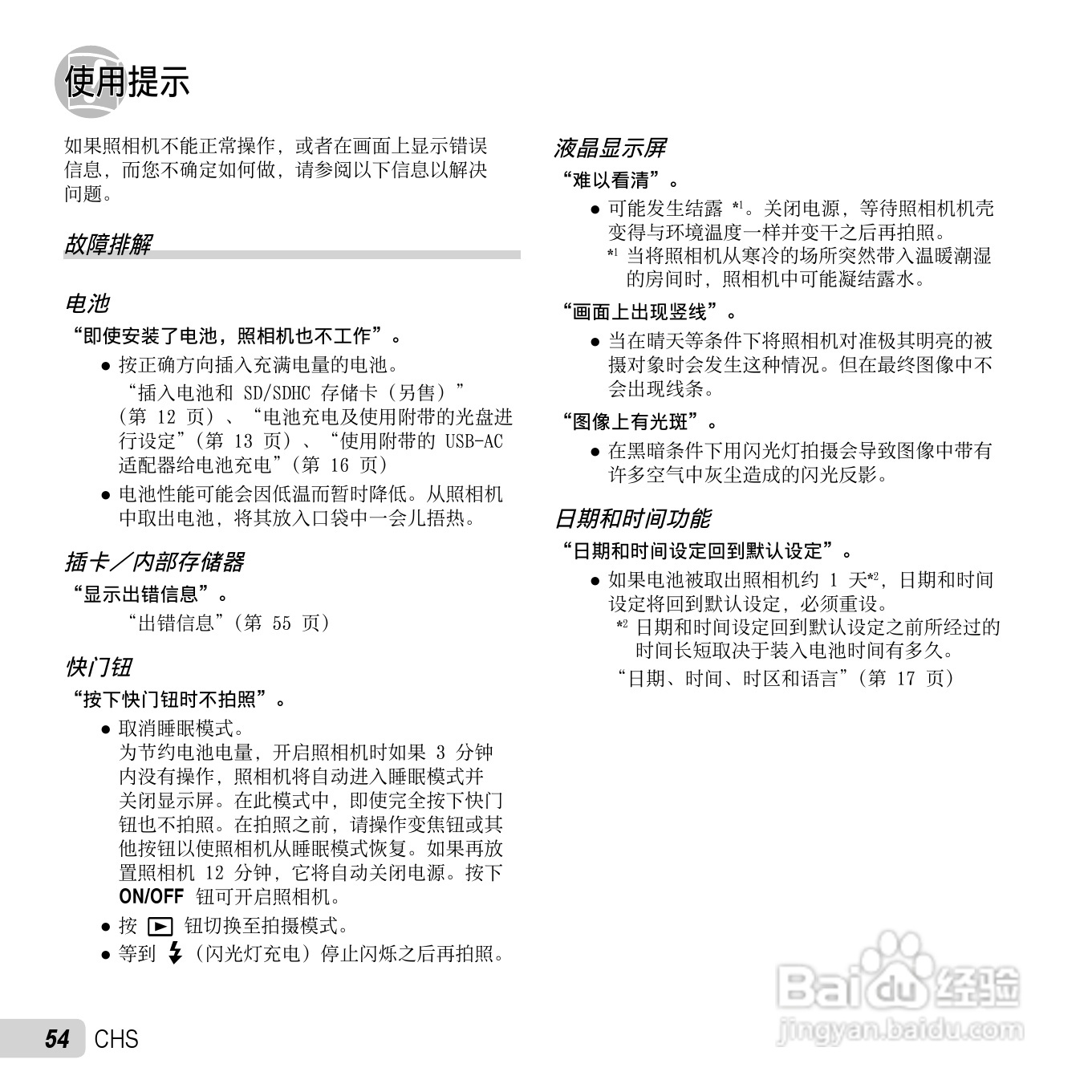
奥林巴斯VG-140数码相机使用说明书:[6]
2026-03-25 00:45:27
本篇为《奥林巴斯VG-140数码相机使用说明书》,主要介绍该产品的使用方法以及常见故障解决方案。
(共篇)
上一篇:
|
下一篇:
声明:
本网站引用、摘录或转载内容仅供网站访问者交流或参考,不代表本站立场,如存在版权或非法内容,请联系站长删除,联系邮箱:site.kefu@qq.com。
相关推荐
Mp3tag 如何汉化
阅读量:154
拉克拉克,怎么关闭个人主页中的虚拟形象?
阅读量:39
哔哩哔哩关弹幕详细教程
阅读量:81
手机系统怎么升级
阅读量:98
忍者必须死3脑洞考场关卡通关方法
阅读量:28
猜你喜欢
京东红包怎么领
酒糟鼻怎么形成的
小孩发烧39度怎么办
italian怎么读
颈动脉斑块怎么治疗
新华电脑学校怎么样
户籍所在地怎么填
宝宝缺锌怎么补
保利地产怎么样
欧诗漫怎么样
猜你喜欢
头晕想吐是怎么回事
痔疮反复发作怎么办
牙黄怎么快速变白
怎么鉴定玉的真假
怎么自拍好看
qq邮箱怎么改密码
手表进水了怎么办
电脑ip地址怎么查
完成率怎么算
12306密码忘了怎么办