指南生活
首页
美食营养
手工爱好
生活家居
返回
指南生活
首页
美食营养
游戏数码
手工爱好
生活家居
健康养生
运动户外
职场理财
情感交际
母婴教育
时尚美容
知识问答
生活知识
搜索
aigale Ai-R110 Turbo-N150 极风无线路由器用户手册:[1]
2025-12-26 05:50:34
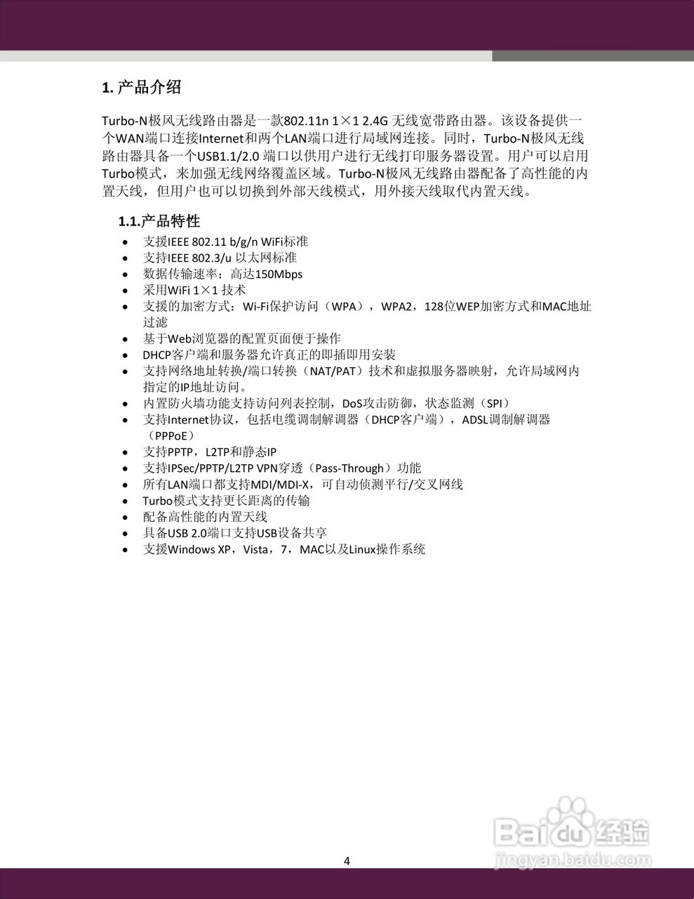
本篇为《aigale Ai-R110 Turbo-N150 极风无线路由器用户手册》,主要介绍该产品的使用方法以及常见故障解决方案。
(共篇)
下一篇:
声明:
本网站引用、摘录或转载内容仅供网站访问者交流或参考,不代表本站立场,如存在版权或非法内容,请联系站长删除,联系邮箱:site.kefu@qq.com。
相关推荐
aigale Ai-R110 Turbo-N150 极风无线路由器用户手册:[2]
阅读量:25
aigale Ai-R200 Turbo-N300 极风无线 USB 路由器用户:[6]
阅读量:147
使用Turbo C 2.01的完美教程
阅读量:115
aigale海联达 Ai-H100无线USB Hub 用户使用手册:[1]
阅读量:177
aigale海联达 Ai-H100无线USB Hub 用户使用手册:[3]
阅读量:172
猜你喜欢
win7运行怎么打开
我的世界冰箱怎么做
英语四级准考证号忘了怎么办
驾驶证丢了怎么补
壁纸怎么贴在墙上
编发型
感冒不能吃什么水果
后视镜怎么看
庄严的近义词
方便面发型
猜你喜欢
女性安全期怎么算
淘口令怎么用
健身房怎么练腹肌
标致汽车怎么样
银花感冒颗粒
安康鱼怎么做
感冒头晕怎么办
安徽省地质博物馆
三角粽怎么包
古代建筑博物馆