指南生活
首页
美食营养
手工爱好
生活家居
返回
指南生活
首页
美食营养
游戏数码
手工爱好
生活家居
健康养生
运动户外
职场理财
情感交际
母婴教育
时尚美容
知识问答
生活知识
搜索
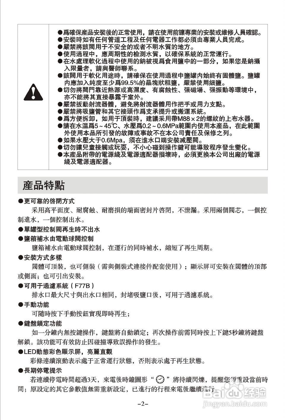
润新TM.F77A3多功能控制阀使用说明书:[1]
2026-01-12 00:16:45
本篇为《润新TM.F77A3多功能控制阀使用说明书》,主要介绍该产品的使用方法以及常见故障解决方案。
(共篇)
下一篇:
声明:
本网站引用、摘录或转载内容仅供网站访问者交流或参考,不代表本站立场,如存在版权或非法内容,请联系站长删除,联系邮箱:site.kefu@qq.com。
相关推荐
凤仙花种植时间和方法
阅读量:153
裂纹酥的做法。教你怎么做裂纹酥
阅读量:70
怎样使用钨金熔炼装备
阅读量:126
BENON AVR-1705功放操作说明书:[5]
阅读量:62
有源指向性天线系统得胜TS AD2安装操作指南
阅读量:71
猜你喜欢
蒸鸡蛋糕的家常做法
煮玉米怎么煮好吃
狮子头的家常做法
月经期怎么减肥
痔疮最佳治疗方法
家中最简单炸油条方法
动物简笔画图片大全
高血压的治疗方法
摩托车怎么保养
申请表怎么写
猜你喜欢
骨质疏松最佳治方法
奥克斯空调质量怎么样
治疗颈椎最好的方法
变速自行车怎么变速
红烧黄花鱼的家常做法
斗地主残局破解大全
治疗头痛的最快方法
必利劲怎么样
魔兽争霸怎么玩
跖疣最佳治疗方法