指南生活
首页
美食营养
手工爱好
生活家居
返回
指南生活
首页
美食营养
游戏数码
手工爱好
生活家居
健康养生
运动户外
职场理财
情感交际
母婴教育
时尚美容
知识问答
生活知识
搜索
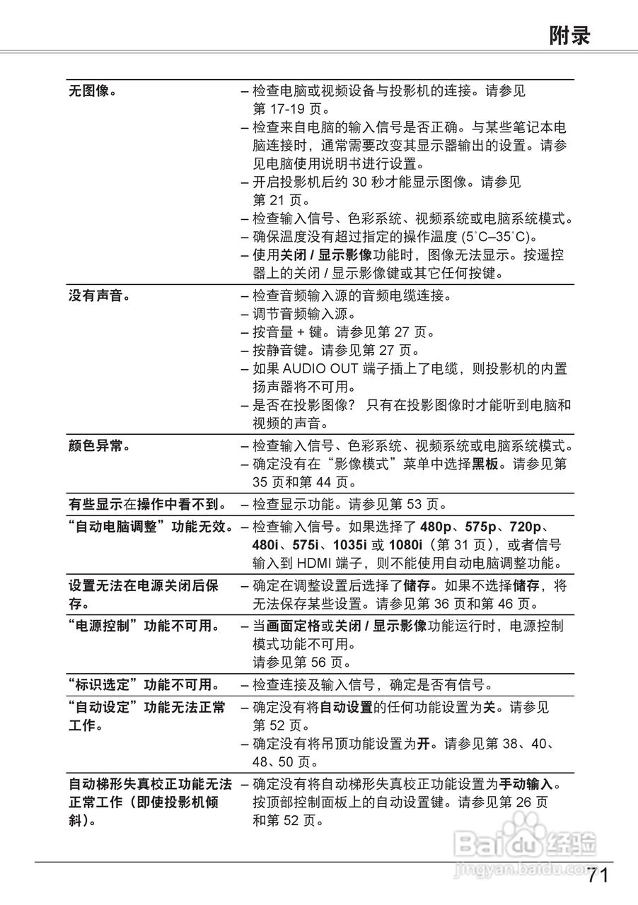
佳能 LV-7297M投影机说明书:[8]
2026-01-08 20:16:56
本篇为《佳能 LV-7297M投影机说明书》,主要介绍该产品的使用方法以及常见故障解决方案。
(共篇)
上一篇:
|
下一篇:
声明:
本网站引用、摘录或转载内容仅供网站访问者交流或参考,不代表本站立场,如存在版权或非法内容,请联系站长删除,联系邮箱:site.kefu@qq.com。
相关推荐
佳能 LV-7297M投影机说明书:[9]
阅读量:167
佳能 LV-7297M投影机说明书:[5]
阅读量:147
佳能 LV-8320投影机说明书:[8]
阅读量:135
佳能 LV-8235投影机说明书:[8]
阅读量:62
佳能LV-7290投影机使用说明书:[8]
阅读量:156
猜你喜欢
缺乏维生素b的症状
馕是什么
2014年什么命
学习c语言用什么软件
直通车是什么
维生素b1片说明书
studio是什么意思
什么是牙髓炎
皮肤过敏是什么症状
喜闻乐见是什么意思
猜你喜欢
水产养殖
有什么好看的动画片
胸前有痣代表什么
似水年华是什么意思
钓鲫鱼用什么打窝
维生素d2注射液
五戒十善是什么
etf基金是什么意思
有什么好看的美剧
有限责任公司是什么意思