指南生活
首页
美食营养
手工爱好
生活家居
返回
指南生活
首页
美食营养
游戏数码
手工爱好
生活家居
健康养生
运动户外
职场理财
情感交际
母婴教育
时尚美容
知识问答
生活知识
生活百科
搜索
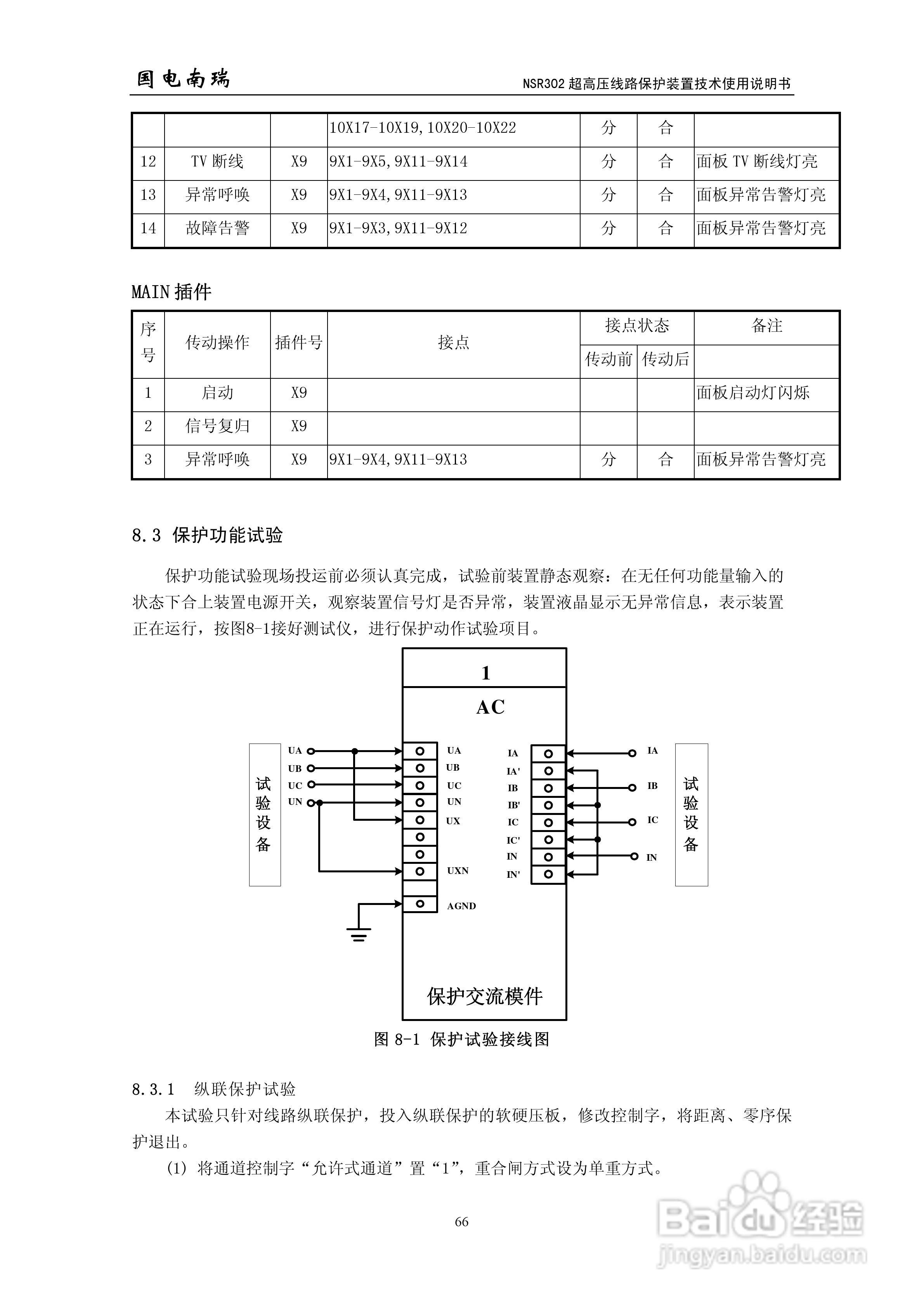
国电南瑞NSR302超高压线路保护装置技术使用说明书:[8]
2026-04-26 13:48:30
本篇为《国电南瑞NSR302超高压线路保护装置技术使用说明书》,主要介绍该产品的使用方法以及常见故障解决方案。
(共篇)
上一篇:
声明:
本网站引用、摘录或转载内容仅供网站访问者交流或参考,不代表本站立场,如存在版权或非法内容,请联系站长删除,联系邮箱:site.kefu@qq.com。
相关推荐
国电南瑞NSR303超高压线路保护装置技术使用说明书:[8]
阅读量:110
国电南瑞NSR303超高压线路保护装置技术使用说明书:[7]
阅读量:192
国电南瑞NSR303超高压线路保护装置技术使用说明书:[5]
阅读量:53
国电南瑞NSD500系列超高压测控装置技术使用说明书:[6]
阅读量:195
国电南瑞NSR303超高压线路保护装置技术使用说明书:[4]
阅读量:84
猜你喜欢
脸色暗沉发黑什么原因
四害指的是什么
沉香的功效与作用
对食什么意思
蜂蜡的作用
醋泡洋葱的功效与作用
5.4运动
红糖的作用
地塞米松的功效与作用
烛之武退秦师知识点
猜你喜欢
运动会接力赛作文
firstname什么意思
墨镜什么牌子好
杨桃的功效与作用禁忌
龙眼的功效与作用
单作用液压缸
交通安全小知识
红薯的功效与作用减肥
汉字属于什么文字
安踏运动裤