指南生活
首页
美食营养
手工爱好
生活家居
返回
指南生活
首页
美食营养
游戏数码
手工爱好
生活家居
健康养生
运动户外
职场理财
情感交际
母婴教育
时尚美容
知识问答
生活知识
生活百科
搜索
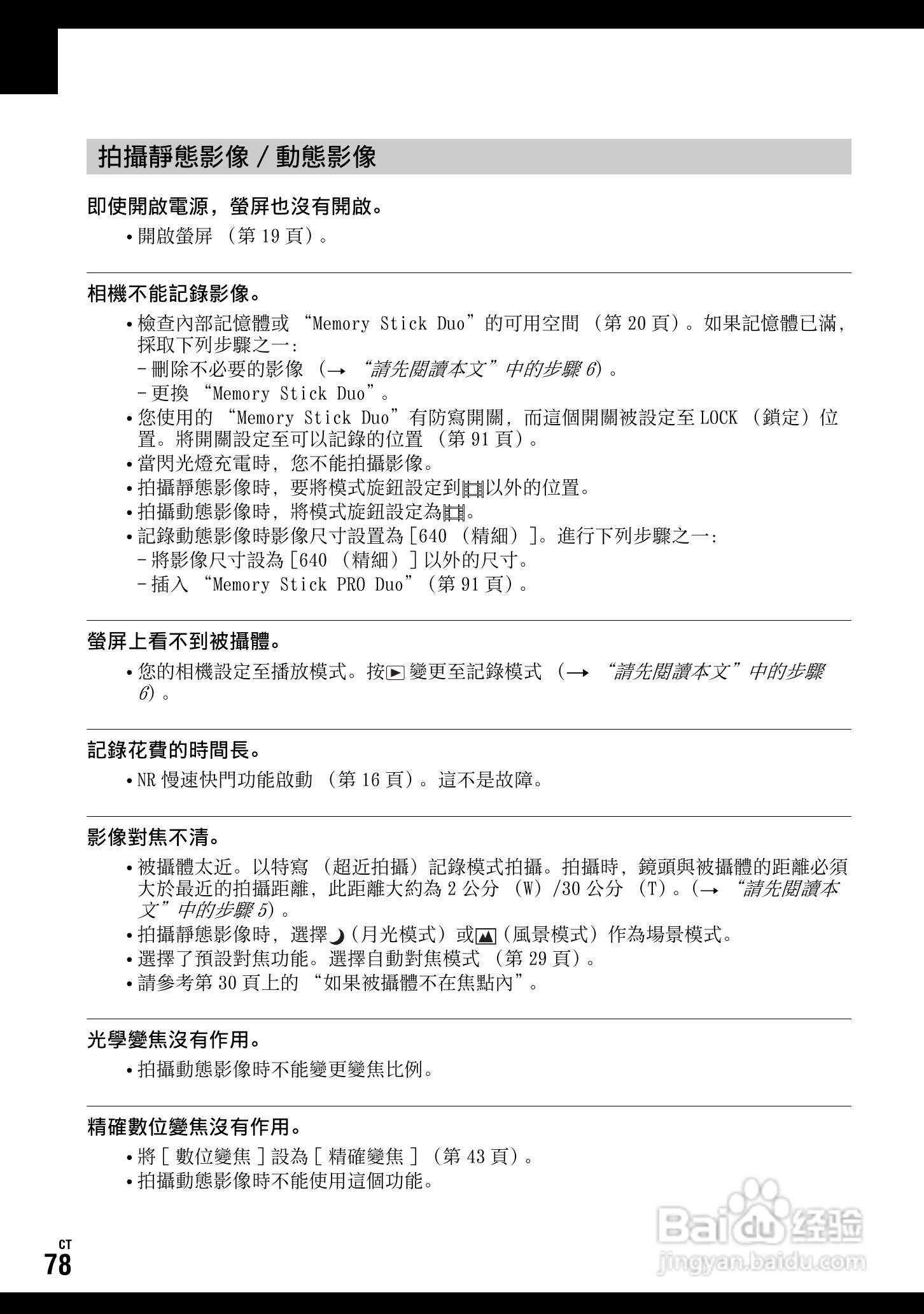
SONY DSC-W70数码相机使用说明书:[8]
2026-04-25 23:14:14
本篇为《SONY DSC-W70数码相机使用说明书》,主要介绍该产品的使用方法以及常见故障解决方案。
(共篇)
上一篇:
|
下一篇:
声明:
本网站引用、摘录或转载内容仅供网站访问者交流或参考,不代表本站立场,如存在版权或非法内容,请联系站长删除,联系邮箱:site.kefu@qq.com。
相关推荐
SONY DSC-W70数码相机使用说明书:[16]
阅读量:160
SONY DSC-W70数码相机使用说明书:[19]
阅读量:37
使用说明书封面怎么做
阅读量:186
使用说明书wf2651使用指南
阅读量:82
SONY DSC-W70数码相机使用说明书:[17]
阅读量:128
猜你喜欢
wrong是什么意思
quit是什么意思
小三是什么意思
什么车最省油
开什么店赚钱
耳机煲机是什么意思
深圳户口有什么好处
艾美手表什么档次
什么是唯物主义
晟怎么读音是什么
猜你喜欢
glue是什么意思
一垒二垒三垒是什么意思
什么是中心对称图形
哽咽是什么意思
造影是什么
乳糖不耐受是什么意思
起司是什么
ap模式是什么意思
gl什么意思
溃退的意思是什么