指南生活
首页
美食营养
手工爱好
生活家居
返回
指南生活
首页
美食营养
游戏数码
手工爱好
生活家居
健康养生
运动户外
职场理财
情感交际
母婴教育
时尚美容
知识问答
生活知识
生活百科
搜索
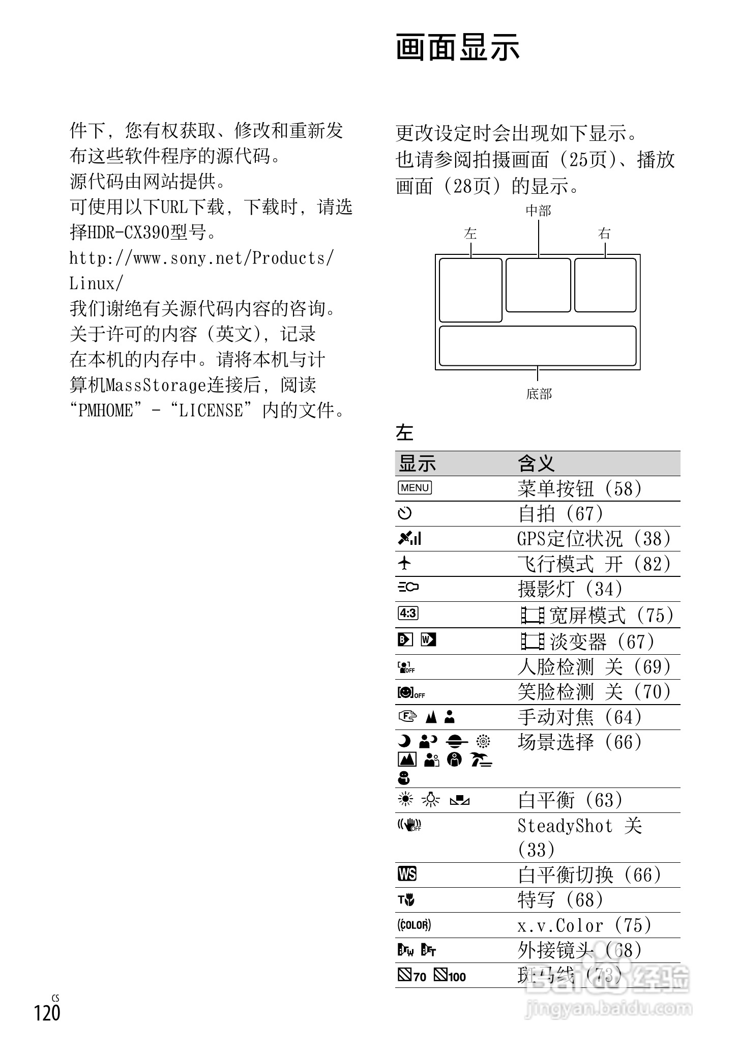
SONY索尼HDR-PJ790VE数码摄像机说明书:[12]
2026-04-24 02:36:35
本篇为《SONY索尼HDR-PJ790VE数码摄像机说明书》,主要介绍该产品的使用方法以及常见故障解决方案。
(共篇)
上一篇:
|
下一篇:
声明:
本网站引用、摘录或转载内容仅供网站访问者交流或参考,不代表本站立场,如存在版权或非法内容,请联系站长删除,联系邮箱:site.kefu@qq.com。
相关推荐
SONY索尼HDR-PJ790VE数码摄像机说明书:[11]
阅读量:61
SONY索尼 HDR-PJ760E PJ760VE数码摄像机说明书:[12]
阅读量:91
SONY索尼 HDR-PJ710VE数码摄像机说明书:[10]
阅读量:56
SONY索尼 HDR-PJ760E PJ760VE数码摄像机说明书:[4]
阅读量:116
SONY索尼 HDR-PJ710VE数码摄像机说明书:[6]
阅读量:165
猜你喜欢
生日快乐英文怎么写
哺乳期感冒了怎么办
拉肚子怎么办
胖头鱼的家常做法
白事封包怎么写
酉怎么读音
为什么不能申购新股
汾怎么读
after怎么读
承诺书怎么写
猜你喜欢
抖音直播怎么赚钱
茼蒿怎么做好吃
珍珠粉怎么用
鱿鱼干怎么做好吃
行李箱密码锁打不开怎么办
胆囊壁毛糙是怎么回事
匝怎么读
有痔疮怎么办
微信聊天记录删了怎么恢复找回来
家常饼的做法大全