指南生活
首页
美食营养
手工爱好
生活家居
返回
指南生活
首页
美食营养
游戏数码
手工爱好
生活家居
健康养生
运动户外
职场理财
情感交际
母婴教育
时尚美容
知识问答
生活知识
生活百科
搜索
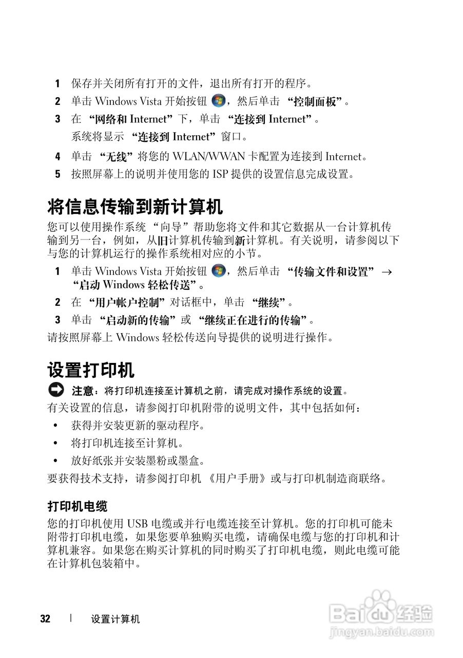
DELL戴尔XPS M1730笔记本电脑使用说明书:[4]
2026-05-12 10:33:49
本篇为《DELL戴尔XPS M1730笔记本电脑使用说明书》,主要介绍该产品的使用方法以及常见故障解决方案。
(共篇)
上一篇:
|
下一篇:
声明:
本网站引用、摘录或转载内容仅供网站访问者交流或参考,不代表本站立场,如存在版权或非法内容,请联系站长删除,联系邮箱:site.kefu@qq.com。
相关推荐
DELL戴尔XPS M1730笔记本电脑使用说明书:[14]
阅读量:77
DELL戴尔XPS M1730笔记本电脑使用说明书:[13]
阅读量:124
笔记本电脑如何连接wifi
阅读量:155
笔记本电脑触摸板如何关闭
阅读量:171
笔记本电脑摄像头如何打开
阅读量:95
猜你喜欢
大连艺术学院怎么样
怎么删除文件
家常便饭菜谱
宝宝发烧39度怎么办
手机怎么下载电影
小炒肉的家常做法
小学生手抄报图片大全
任正非怎么入赘孟家的
鞋垫花样图案大全
ppt怎么做成视频
猜你喜欢
发财树的养殖方法
tcl冰箱质量怎么样
恐龙图片大全和名字
娃娃菜的做法大全家常
腌萝卜怎么腌好吃又脆
活动流程怎么写
康宝莱怎么样
aabb式词语大全
波尔多液的配制方法
酱鸡脖子的家常做法