指南生活
首页
美食营养
手工爱好
生活家居
返回
指南生活
首页
美食营养
游戏数码
手工爱好
生活家居
健康养生
运动户外
职场理财
情感交际
母婴教育
时尚美容
知识问答
生活知识
生活百科
搜索
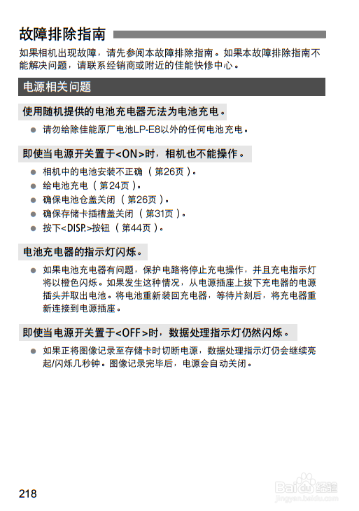
佳能550d使用说明书:[11]
2026-05-07 08:53:20
1、第201页到220页。
声明:
本网站引用、摘录或转载内容仅供网站访问者交流或参考,不代表本站立场,如存在版权或非法内容,请联系站长删除,联系邮箱:site.kefu@qq.com。
相关推荐
佳能550d使用说明书:[12]
阅读量:189
佳能550d使用说明书:[5]
阅读量:125
佳能550d使用说明书:[6]
阅读量:176
使用说明书封面怎么做
阅读量:181
使用说明书wf2651使用指南
阅读量:176
猜你喜欢
ps如何调整图片大小
明信片怎么写有创意
天津现代职业技术学院怎么样
如何延缓更年期
军营生活
图片如何加水印
如何赏析句子
额头长痘痘是什么原因
如何进入pe系统
如何安装固态硬盘
猜你喜欢
如果生活不够慷慨
cool是什么意思英文
蟑螂怎么产生的
如何瘦腰腹
农家生活
招商信用卡积分怎么算
996工作制是什么意思
短裤怎么搭配
英伦庄园主的奇幻生活
论文引用文献如何标注