指南生活
首页
美食营养
手工爱好
生活家居
返回
指南生活
首页
美食营养
游戏数码
手工爱好
生活家居
健康养生
运动户外
职场理财
情感交际
母婴教育
时尚美容
知识问答
生活知识
生活百科
搜索
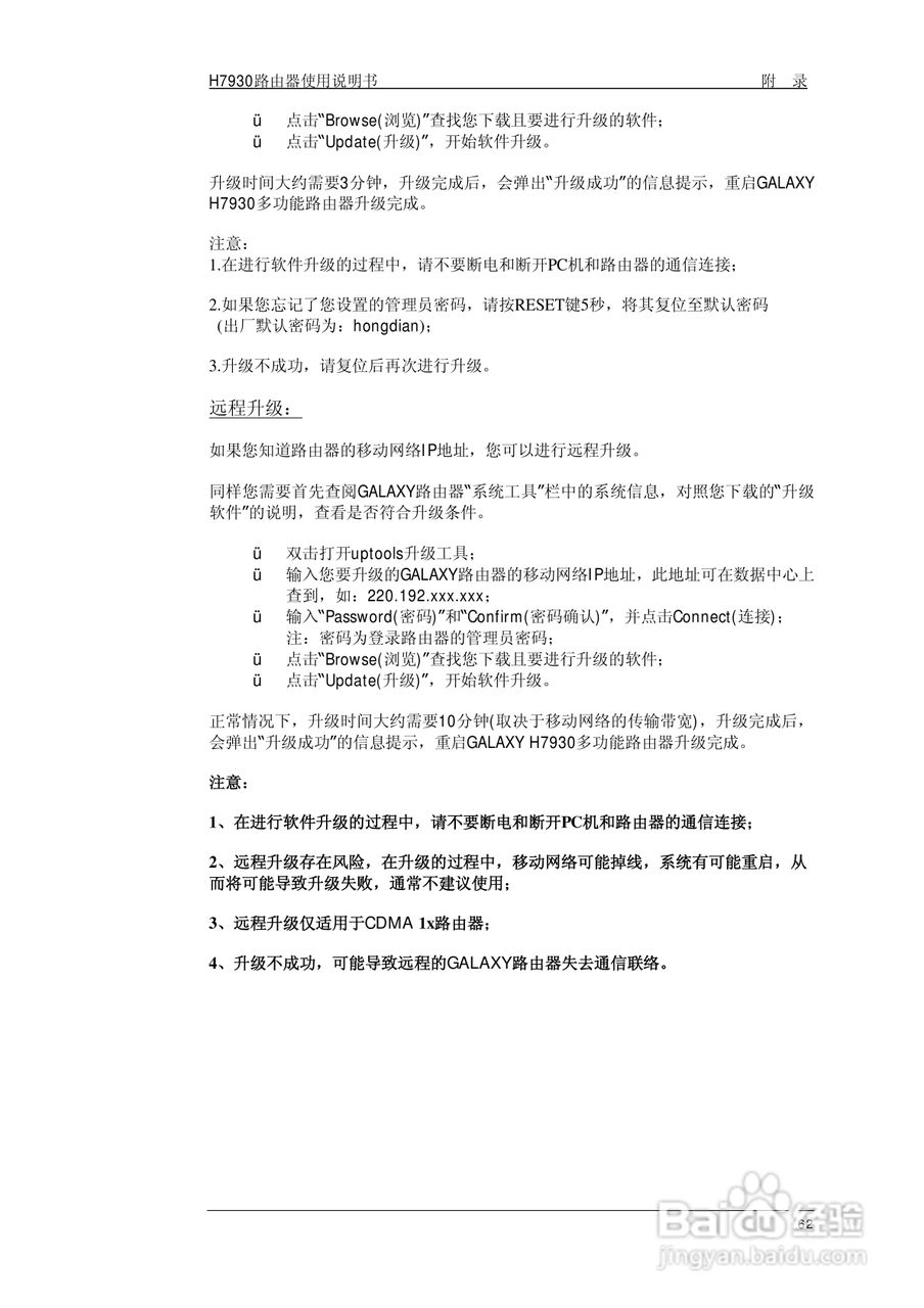
宏电 3G路由器H7930使用说明书:[14]
2026-04-26 16:47:01
本篇为《宏电 3G路由器H7930使用说明书》,主要介绍该产品的使用方法以及常见故障解决方案。
(共篇)
上一篇:
声明:
本网站引用、摘录或转载内容仅供网站访问者交流或参考,不代表本站立场,如存在版权或非法内容,请联系站长删除,联系邮箱:site.kefu@qq.com。
相关推荐
宏电 3G路由器H7930使用说明书:[13]
阅读量:138
宏电 3G路由器H7930使用说明书:[7]
阅读量:96
使用说明书wf2651使用指南
阅读量:134
使用说明书封面怎么做
阅读量:30
宏电 3G路由器H7930使用说明书:[6]
阅读量:112
猜你喜欢
社会实践经历怎么写
怎么减肥不反弹
怎么把u盘格式化
word怎么调整行距
小红花怎么剪
木瓜牛奶怎么做
晟怎么读音
教子心得怎么写
醉酒怎么办
扁桃体化脓怎么办
猜你喜欢
胸一个大一个小怎么办
梦幻西游化生寺怎么加点
二手车交易税怎么算
手机淘宝店铺怎么装修
怎么把字写好看
西安石油大学怎么样
手机卡死了怎么办
雅思准考证怎么打印
怎么买下铺
考不上高中怎么办