指南生活
首页
美食营养
手工爱好
生活家居
返回
指南生活
首页
美食营养
游戏数码
手工爱好
生活家居
健康养生
运动户外
职场理财
情感交际
母婴教育
时尚美容
知识问答
生活知识
生活百科
搜索
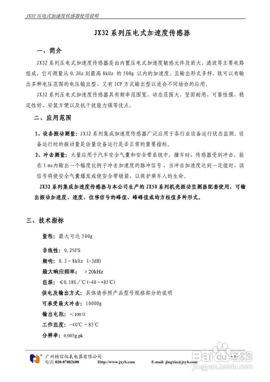
JX32系列压电式加速度传感器使用说明书
2026-04-25 05:39:56
声明:
本网站引用、摘录或转载内容仅供网站访问者交流或参考,不代表本站立场,如存在版权或非法内容,请联系站长删除,联系邮箱:site.kefu@qq.com。
相关推荐
VM虚拟机安装
阅读量:166
日立 CP-X807投影机说明书:[16]
阅读量:93
APT38恶意软件怎么检测查杀?
阅读量:94
UE(UltraEdit v17.x ) 文本编辑器 的注册方法
阅读量:97
NOTEBOOK U953怎么进BIOS
阅读量:106
猜你喜欢
cucumber是什么意思
戏答的意思
宝宝买什么保险合适
西安周边有什么好玩的地方
日皮是什么意思
电脑什么系统最好用
钓鱼椅什么牌子好
质朴无华的意思
什么牌子的护手霜好
埋伏的意思
猜你喜欢
什么叠翠成语
魅力的意思是什么
周末快乐祝福语
集腋成裘的意思
daddy是什么意思
郁郁寡欢的意思
兹有是什么意思
春天开什么花
股市黑天鹅是什么意思
蒙古族喜爱什么颜色