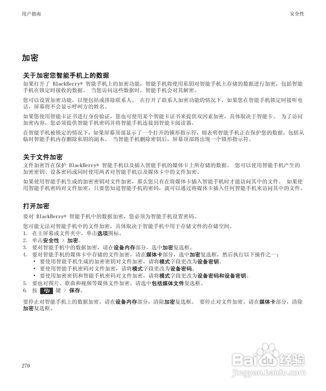
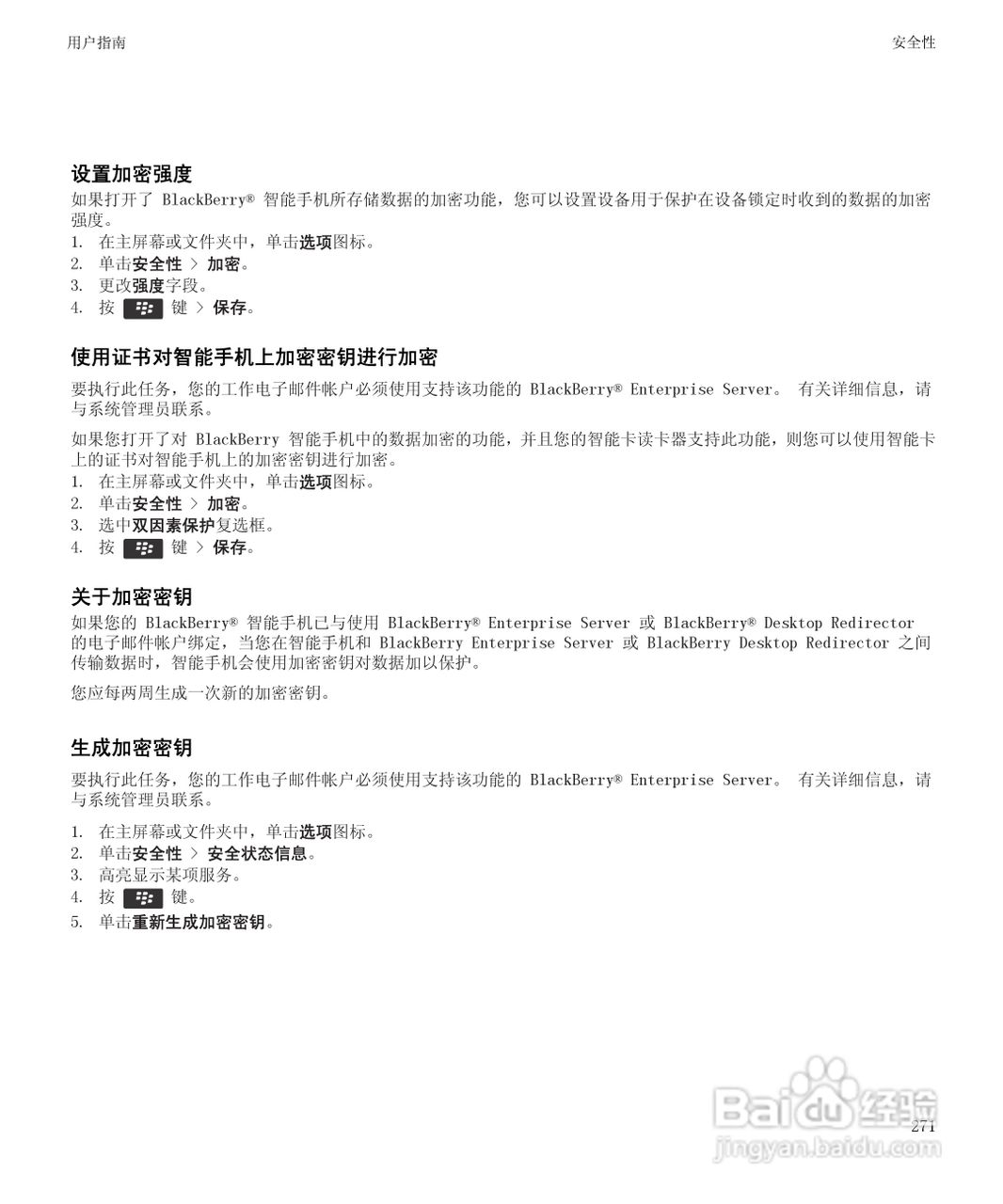
指南生活
首页
美食营养
手工爱好
生活家居
返回
指南生活
首页
美食营养
游戏数码
手工爱好
生活家居
健康养生
运动户外
职场理财
情感交际
母婴教育
时尚美容
知识问答
生活知识
生活百科
搜索
黑莓9930手机使用说明书:[28]
2026-05-04 10:31:48
(共篇)
上一篇:
|
下一篇:
声明:
本网站引用、摘录或转载内容仅供网站访问者交流或参考,不代表本站立场,如存在版权或非法内容,请联系站长删除,联系邮箱:site.kefu@qq.com。
相关推荐
黑莓9930手机使用说明书:[29]
阅读量:67
黑莓9930手机使用说明书:[30]
阅读量:133
黑莓9930手机使用说明书:[14]
阅读量:72
黑莓9930手机使用说明书:[11]
阅读量:135
黑莓9930怎么下载软件
阅读量:134
猜你喜欢
其实爱情本是一团烈火是什么歌
什么是情绪
什么奶粉好啊
四什么八什么
雅蠛蝶什么意思
.exe是什么文件
电脑电源什么牌子好
受精卵着床有什么感觉
什么是益虫
epr是什么意思
猜你喜欢
棕色配什么颜色好看
两会什么时候开
毒奶粉是什么游戏
pro什么意思
诸葛亮是个什么样的人
可爱的反义词是什么
投行是什么
婴儿什么时候补钙
3月20日是什么星座
食色性也什么意思