指南生活
首页
美食营养
手工爱好
生活家居
返回
指南生活
首页
美食营养
游戏数码
手工爱好
生活家居
健康养生
运动户外
职场理财
情感交际
母婴教育
时尚美容
知识问答
生活知识
生活百科
搜索
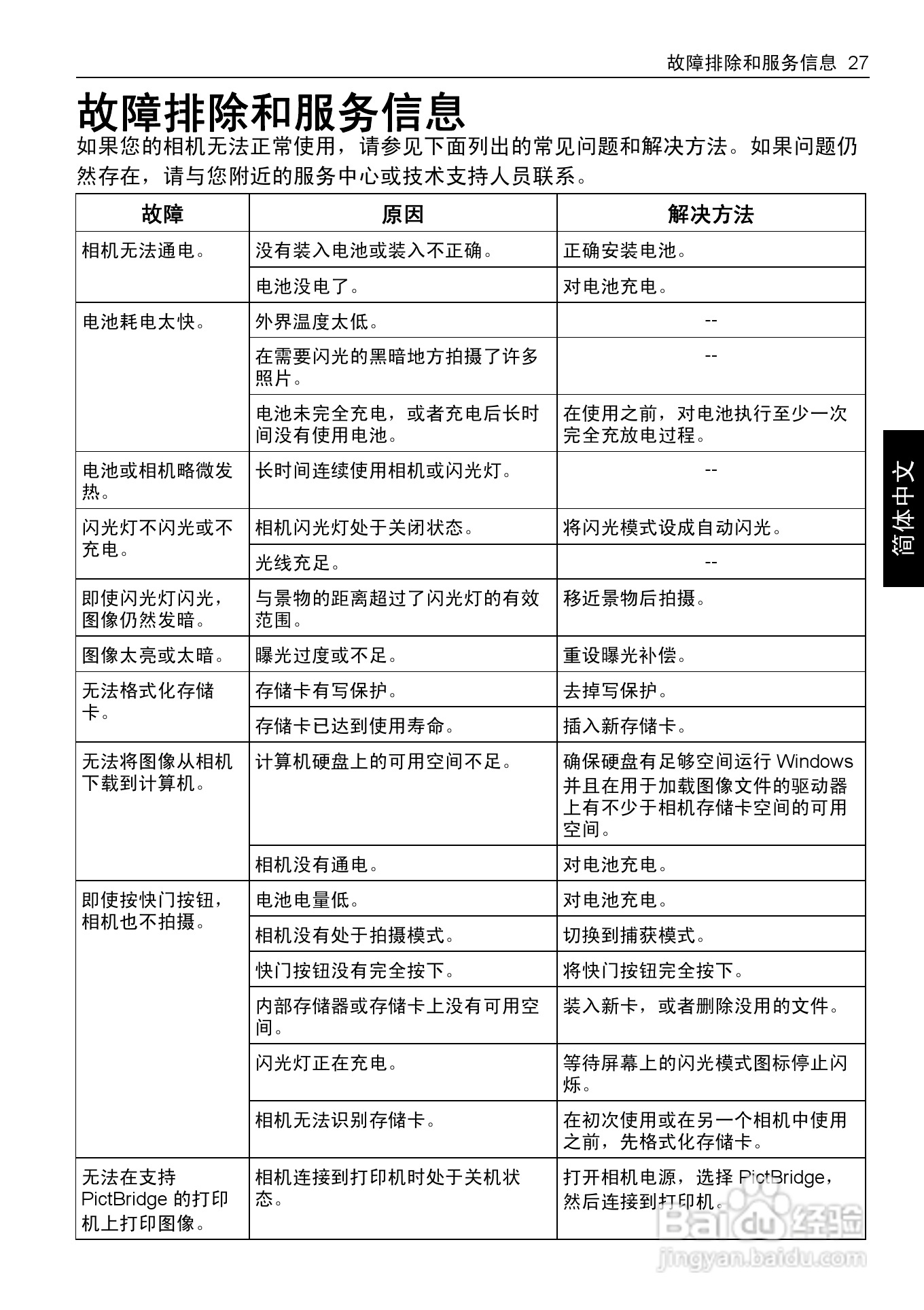
明基L1050数码相机使用说明书:[4]
2026-03-26 01:41:23
本篇为《明基L1050数码相机使用说明书》,主要介绍该产品的使用方法以及常见故障解决方案。
(共篇)
上一篇:
|
下一篇:
声明:
本网站引用、摘录或转载内容仅供网站访问者交流或参考,不代表本站立场,如存在版权或非法内容,请联系站长删除,联系邮箱:site.kefu@qq.com。
相关推荐
明基E1050数码相机使用说明书:[4]
阅读量:189
明基L1050数码相机使用说明书:[1]
阅读量:53
明基E1020数码相机使用说明书:[4]
阅读量:65
明基E1220数码相机使用说明书:[4]
阅读量:86
GE通用WM1050数码相机说明书:[4]
阅读量:59
猜你喜欢
feed是什么意思翻译
教师节送什么好
pte是什么
五星红旗你是我的骄傲是什么歌
宫外孕是什么
1963年属什么生肖
中庸是什么意思
结肠癌是什么原因引起
婚姻是什么
海底捞是什么
猜你喜欢
加多宝和王老吉什么关系
dl是什么意思
长沙有什么好玩的地方
vga是什么意思
富时中国a50指数是什么意思
毒龙是什么
head是什么意思
牛顿发明了什么
make是什么意思
玩网是什么意思