指南生活
首页
美食营养
手工爱好
生活家居
返回
指南生活
首页
美食营养
游戏数码
手工爱好
生活家居
健康养生
运动户外
职场理财
情感交际
母婴教育
时尚美容
知识问答
生活知识
搜索
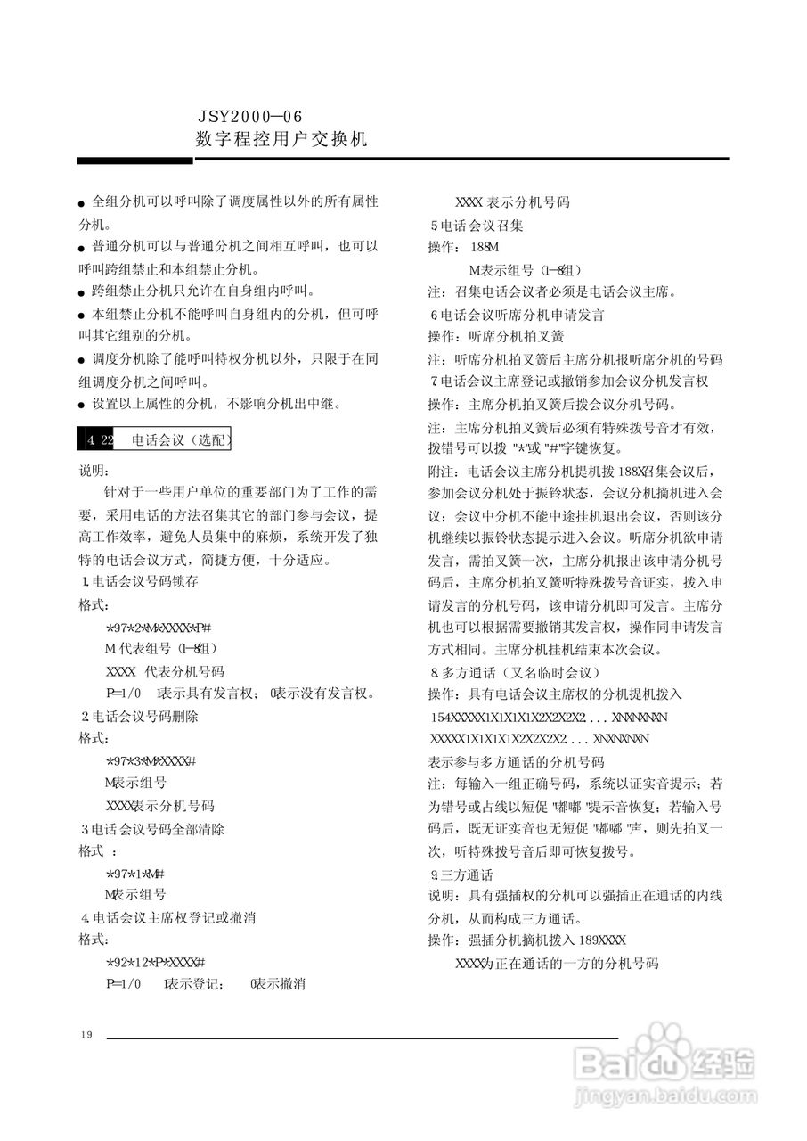
JSY2000-06数字程控交换机说明书:[3]
2025-12-19 06:24:00
本篇为《JSY2000-06数字程控交换机说明书》,主要介绍该产品的使用方法以及常见故障解决方案。
(共篇)
上一篇:
声明:
本网站引用、摘录或转载内容仅供网站访问者交流或参考,不代表本站立场,如存在版权或非法内容,请联系站长删除,联系邮箱:site.kefu@qq.com。
相关推荐
win10如何在windows更新中更改电脑的使用时段
阅读量:176
如何有效应对酒局
阅读量:55
flask网站怎么使用https连接
阅读量:103
macbook pro升级ssd硬盘后,开不开机了怎么办?
阅读量:141
手机QQ如何at他人 iPhone QQ怎么@别人
阅读量:133
猜你喜欢
送朋友什么花
英国宪章运动
幼儿园运动会游戏
淘宝靠什么赚钱
什么是翻新机
南京有什么特产
黄粉虫养殖技术
志向是什么意思
ft什么意思
begins是什么意思
猜你喜欢
不毛之地的毛是什么意思
我爱运动
斗牛为什么用红色的布
爱乐维复合维生素片
防不胜防是什么意思
mips是什么意思
igbt是什么
什么是八股文
集中的反义词是什么
高考500分能上什么学校