指南生活
首页
美食营养
手工爱好
生活家居
返回
指南生活
首页
美食营养
游戏数码
手工爱好
生活家居
健康养生
运动户外
职场理财
情感交际
母婴教育
时尚美容
知识问答
生活知识
生活百科
搜索
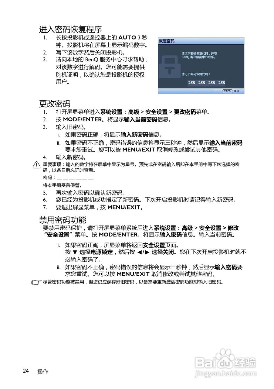
BENQ明基MW721笔记本电脑说明书:[3]
2026-04-27 12:12:16
本篇为《BENQ明基MW721笔记本电脑说明书》,主要介绍该产品的使用方法以及常见故障解决方案。
(共篇)
上一篇:
|
下一篇:
声明:
本网站引用、摘录或转载内容仅供网站访问者交流或参考,不代表本站立场,如存在版权或非法内容,请联系站长删除,联系邮箱:site.kefu@qq.com。
相关推荐
BENQ明基MW721笔记本电脑说明书:[6]
阅读量:51
BENQ明基MW721笔记本电脑说明书:[5]
阅读量:196
笔记本电脑开机黑屏怎么办
阅读量:125
BENQ明基MW721笔记本电脑说明书:[1]
阅读量:170
BENQ明基MW721笔记本电脑说明书:[4]
阅读量:187
猜你喜欢
死得其所什么意思
husband是什么意思
lunar是什么意思
心里的花我想要带你回家什么歌
事半功倍是什么意思
舶来品是什么意思
腿肿是什么原因引起的
黄鼻涕是什么感冒
圆脸剪什么发型好看
梦到鱼是什么意思
猜你喜欢
长沙有什么好玩的
相信的反义词是什么
什么是代沟
cn什么意思
rain什么意思
慰安妇是什么
从容不迫是什么意思
without是什么意思
月季花什么时候开
italy是什么意思