指南生活
首页
美食营养
手工爱好
生活家居
返回
指南生活
首页
美食营养
游戏数码
手工爱好
生活家居
健康养生
运动户外
职场理财
情感交际
母婴教育
时尚美容
知识问答
生活知识
生活百科
搜索
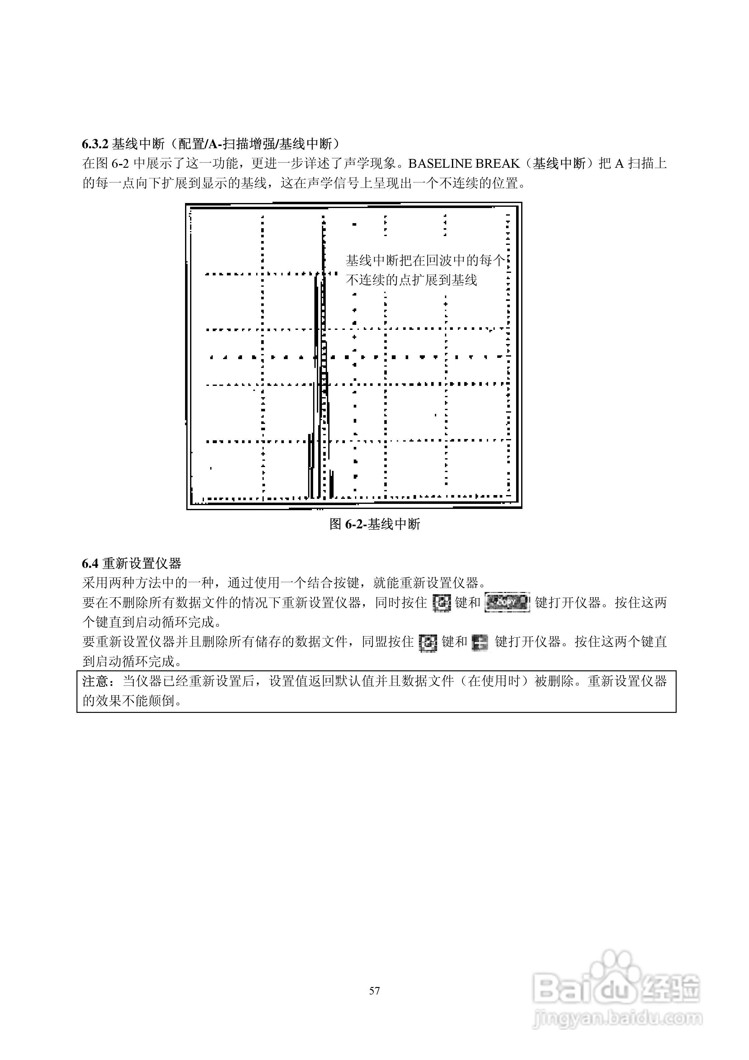
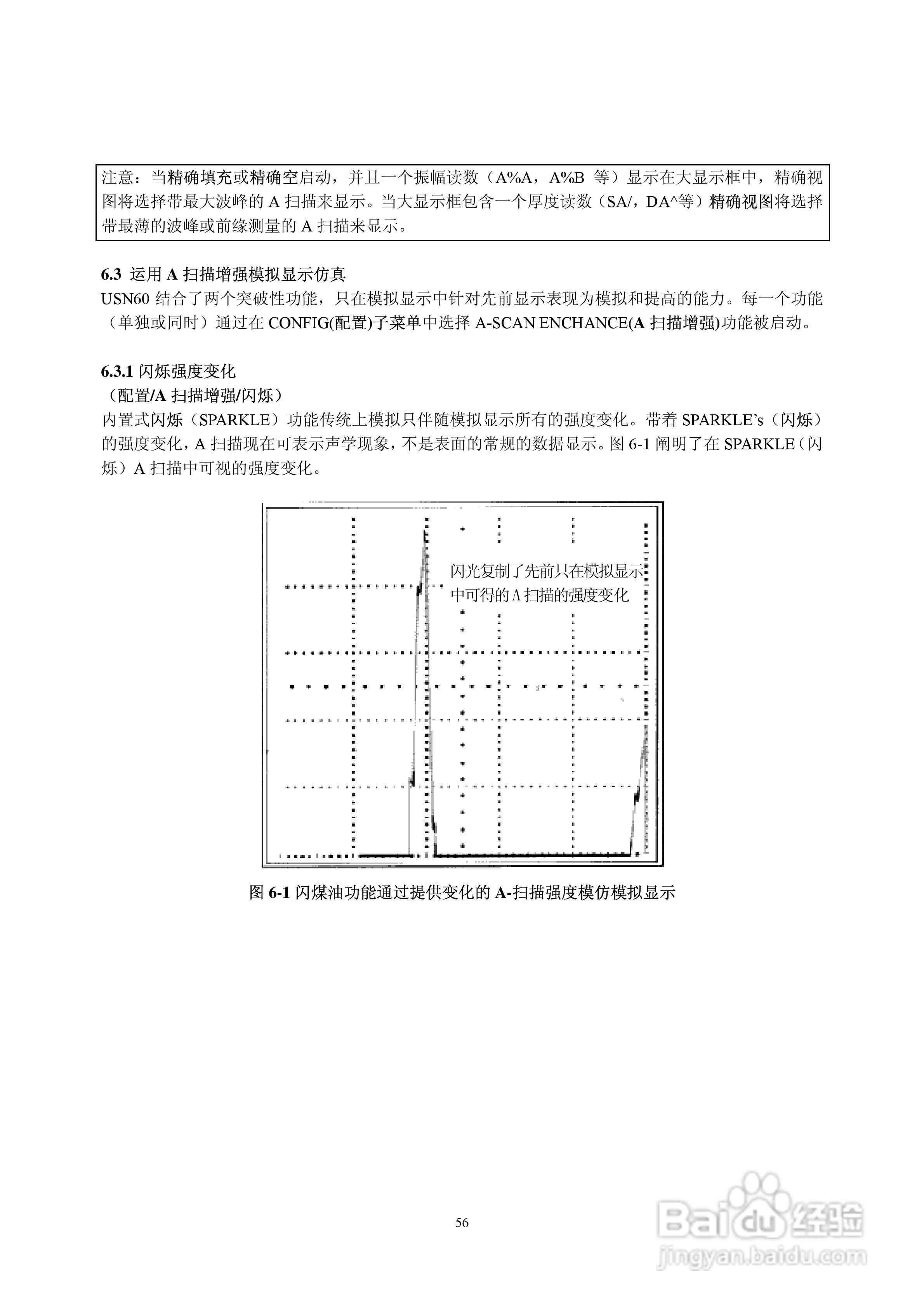
Krautlsamer 超声波探伤仪USN58/60 操作手册:[7]
2026-05-27 15:47:03
本篇为《Krautlsamer 超声波探伤仪USN58/60 操作手册》,主要介绍该产品的使用方法以及常见故障解决方案。
(共篇)
上一篇:
声明:
本网站引用、摘录或转载内容仅供网站访问者交流或参考,不代表本站立场,如存在版权或非法内容,请联系站长删除,联系邮箱:site.kefu@qq.com。
相关推荐
Krautlsamer 超声波探伤仪USN58/60 操作手册:[6]
阅读量:45
Krautlsamer 超声波探伤仪USN58/60 操作手册:[3]
阅读量:187
PXUT-350C 型全数字智能超声波探伤仪操作手册:[6]
阅读量:122
PXUT-350C 型全数字智能超声波探伤仪操作手册:[1]
阅读量:89
超声波探伤仪使用视频
阅读量:157
猜你喜欢
管理员密码是什么
village是什么意思
ptc是什么
off什么意思
维修基金什么时候交
档口是什么意思
处女座和什么座最配
thin是什么意思
飞行模式有什么用
脉搏弱是什么原因
猜你喜欢
翼支付是什么
氯雷他定片是什么药
until是什么意思
什么是矩形
提拉米苏是什么
阿肌苏丸是什么药
注册资本是什么意思
o型血的人是什么性格
前置过滤器什么牌子好
微薄是什么意思