指南生活
首页
美食营养
手工爱好
生活家居
返回
指南生活
首页
美食营养
游戏数码
手工爱好
生活家居
健康养生
运动户外
职场理财
情感交际
母婴教育
时尚美容
知识问答
生活知识
搜索
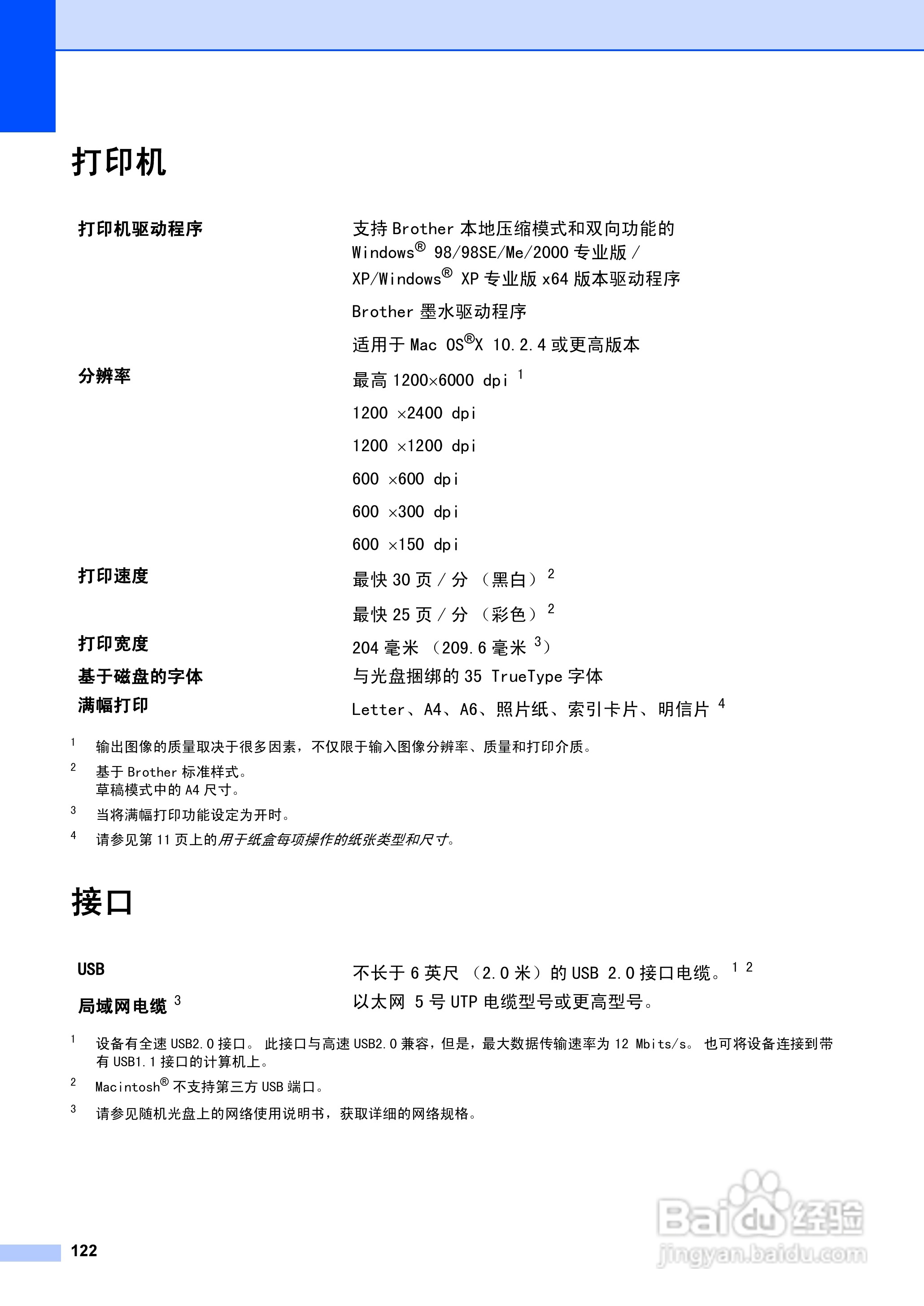
brother MFC-5460CN一体机使用说明书:[13]
2026-01-06 07:02:11
本篇为《brother MFC-5460CN一体机使用说明书》,主要介绍该产品的使用方法以及常见故障解决方案。
(共篇)
上一篇:
|
下一篇:
声明:
本网站引用、摘录或转载内容仅供网站访问者交流或参考,不代表本站立场,如存在版权或非法内容,请联系站长删除,联系邮箱:site.kefu@qq.com。
相关推荐
brother MFC-5460CN一体机使用说明书:[11]
阅读量:123
brother MFC-5460CN一体机使用说明书:[8]
阅读量:181
brother MFC-3360C多功能一体机使用说明书:[13]
阅读量:164
使用说明书wf2651使用指南
阅读量:113
使用说明书封面怎么做
阅读量:134
猜你喜欢
宝宝脸上过敏怎么办
锦湖轮胎怎么样
上海工程技术大学怎么样
怎么保护肝脏
鼻腔干燥怎么办
韩语再见怎么说
脾气不好怎么办
指甲油干了怎么办
word页眉怎么设置
小锅盖怎么调信号
猜你喜欢
个人怎么申请专利
跑步怎么跑得快
梦见掉牙是怎么回事
赵本山怎么了
怎么发海参
赵丽颖怎么当上演员的
怎么买创业板股票
尿频该怎么办
手机进水了怎么处理
cad角度怎么画