指南生活
首页
美食营养
手工爱好
生活家居
返回
指南生活
首页
美食营养
游戏数码
手工爱好
生活家居
健康养生
运动户外
职场理财
情感交际
母婴教育
时尚美容
知识问答
生活知识
生活百科
搜索
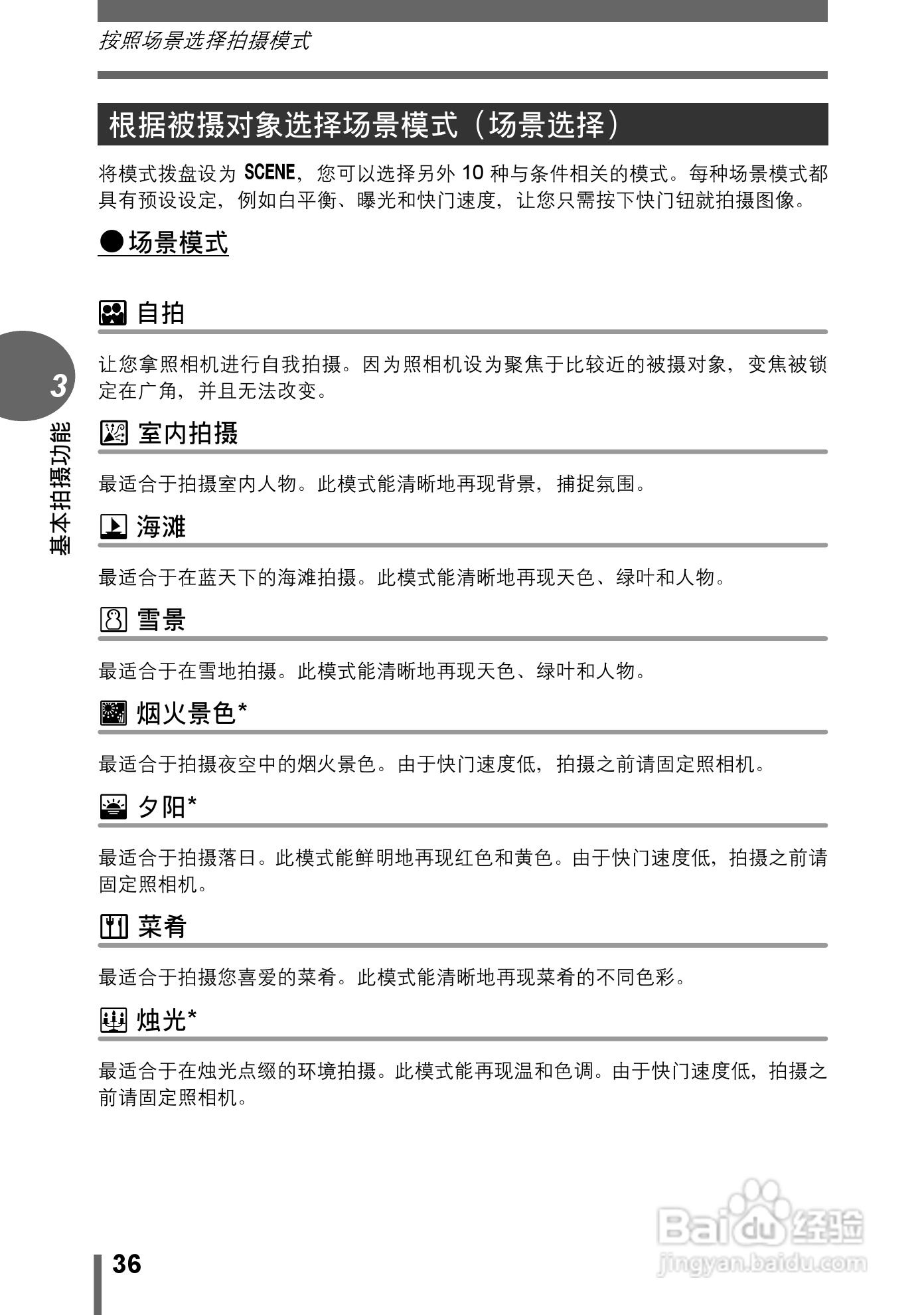
Olympus奥林巴斯C-550数码相机说明书:[4]
2026-03-25 12:34:33
本篇为《Olympus奥林巴斯C-550数码相机说明书》,主要介绍该产品的使用方法以及常见故障解决方案。
(共篇)
上一篇:
|
下一篇:
声明:
本网站引用、摘录或转载内容仅供网站访问者交流或参考,不代表本站立场,如存在版权或非法内容,请联系站长删除,联系邮箱:site.kefu@qq.com。
相关推荐
Olympus奥林巴斯C-550数码相机说明书:[14]
阅读量:68
Olympus奥林巴斯C-550数码相机说明书:[6]
阅读量:168
Olympus奥林巴斯C-480数码相机说明书:[4]
阅读量:33
数码相机fe-350wide使用说明
阅读量:127
数码相机购买有什么指南
阅读量:23
猜你喜欢
fossil是什么牌子
女人梦见猫是什么预兆
帧率是什么意思
厅级干部是什么级别
孕酮是什么意思
方形脸适合什么发型
茂盛的反义词是什么
94年属什么今年多大
优柔寡断是什么意思
雅思6.5是什么水平
猜你喜欢
己所不欲勿施于人什么意思
1978年属什么生肖
阳痿是什么
考试什么的都去死吧
啾啾是什么意思
延米是什么意思
白茶是什么茶
血压低有什么症状
you是什么意思
挖矿是什么意思