指南生活
首页
美食营养
手工爱好
生活家居
返回
指南生活
首页
美食营养
游戏数码
手工爱好
生活家居
健康养生
运动户外
职场理财
情感交际
母婴教育
时尚美容
知识问答
生活知识
搜索
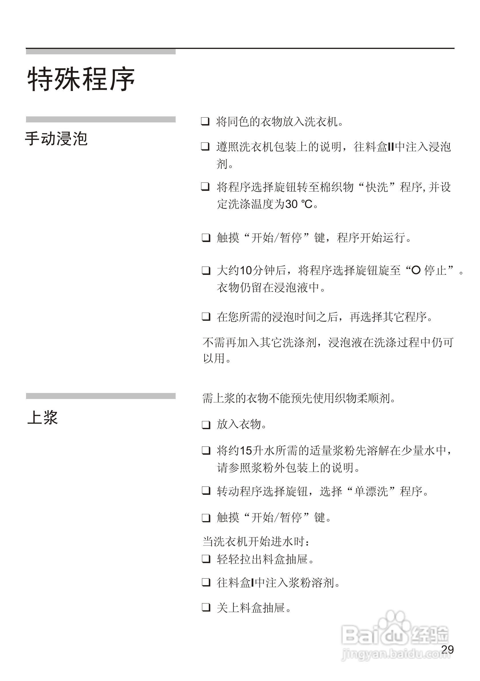
西门子Silver 6125洗衣机使用说明书:[4]
2025-12-30 21:12:01
(共篇)
上一篇:
|
下一篇:
声明:
本网站引用、摘录或转载内容仅供网站访问者交流或参考,不代表本站立场,如存在版权或非法内容,请联系站长删除,联系邮箱:site.kefu@qq.com。
相关推荐
洗碗机不同的洗涤模式怎么选择?
阅读量:50
西门子洗衣机童锁怎么解除
阅读量:148
威能f28故障怎样排除
阅读量:20
能率热水器显示90怎么办
阅读量:158
西门子洗衣机不排水怎么办
阅读量:168
猜你喜欢
迪莫怎么超进化
jpg是什么意思
生活中的语文
华为nfc功能是什么
小产后如何调理
让青春吹动了你的长发是什么歌曲
血压低怎么办吃什么好得快
湿气重皮肤痒怎么办
档案丢了怎么补办
大熊猫生活的地方
猜你喜欢
军训生活
pdf如何转换成word
高尔夫汽车怎么样
口发苦是怎么回事
生活中的财政学
如何在网上买东西
狄夫人生活手札
如何更改宽带密码
亭亭玉立是什么意思
如何降低血糖