指南生活
首页
美食营养
手工爱好
生活家居
返回
指南生活
首页
美食营养
游戏数码
手工爱好
生活家居
健康养生
运动户外
职场理财
情感交际
母婴教育
时尚美容
搜索
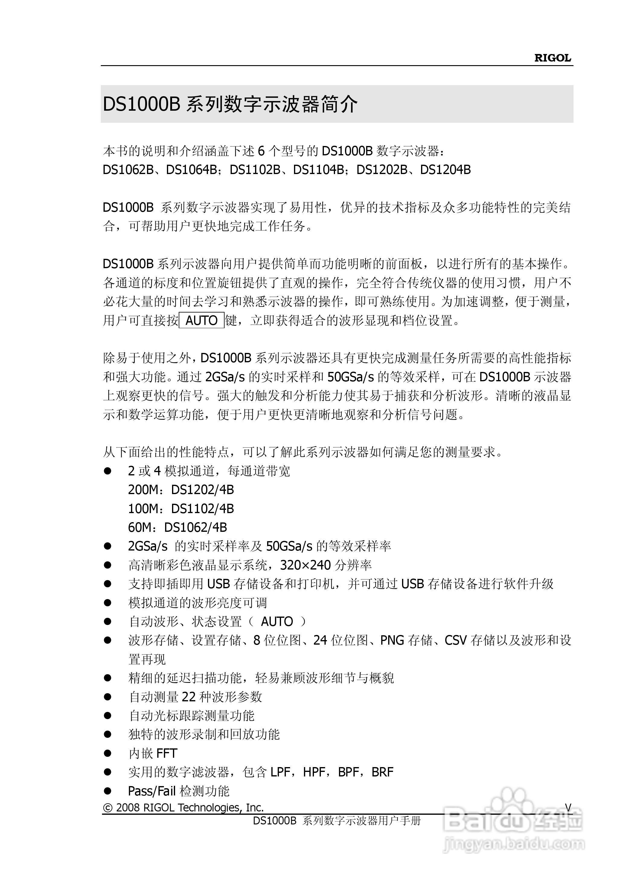
普源DS1000B系列数字示波器说明书:[1]
2025-11-03 16:28:42
本篇为《普源DS1000B系列数字示波器说明书》,主要介绍该产品的使用方法以及常见故障解决方案。
(共篇)
下一篇:
声明:
本网站引用、摘录或转载内容仅供网站访问者交流或参考,不代表本站立场,如存在版权或非法内容,请联系站长删除,联系邮箱:site.kefu@qq.com。
相关推荐
普源DS1000B系列数字示波器说明书:[10]
阅读量:75
普源DS1000B系列数字示波器说明书:[13]
阅读量:91
数字示波器使用方法
阅读量:179
数字示波器使用中常见问题
阅读量:65
数字示波器常用的13个技术用语
阅读量:64
猜你喜欢
什么是廉租房
爱情是什么样的
有什么好看的古装剧
今夕何夕是什么意思
太平天国运动
缓存是什么
维生素k的食物
同型半胱氨酸是什么
酸甜萝卜的腌制方法
bamboo是什么意思
猜你喜欢
不敢恭维是什么意思
什么是条件反射
什么是换手率
good luck什么意思
pool什么意思
人民公社化运动
1973年出生是什么命
西游记是长篇什么小说
北京有什么好玩的地方
压力mpa是什么意思