指南生活
首页
美食营养
手工爱好
生活家居
返回
指南生活
首页
美食营养
游戏数码
手工爱好
生活家居
健康养生
运动户外
职场理财
情感交际
母婴教育
时尚美容
知识问答
生活知识
生活百科
搜索
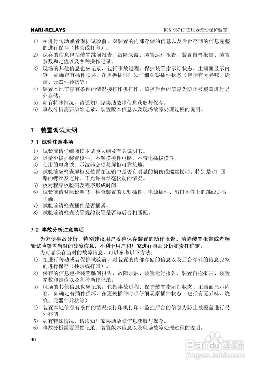
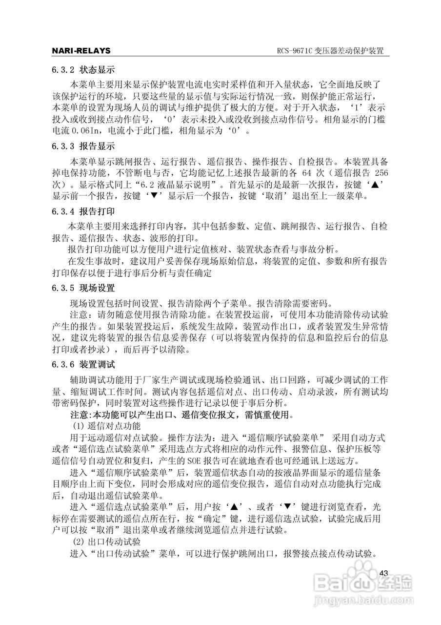
RCS-9000系列C型变压器保护部分使用说明书:[5]
2026-04-23 09:23:01
本篇为《RCS-9000系列C型变压器保护部分使用说明书》,主要介绍该产品的使用方法以及常见故障解决方案。
(共篇)
上一篇:
|
下一篇:
声明:
本网站引用、摘录或转载内容仅供网站访问者交流或参考,不代表本站立场,如存在版权或非法内容,请联系站长删除,联系邮箱:site.kefu@qq.com。
相关推荐
RCS-9000系列C型变压器保护部分使用说明书:[11]
阅读量:178
RCS-9000系列C型变压器保护部分使用说明书:[16]
阅读量:51
RCS-9000系列A型变压器保护部分使用说明书:[9]
阅读量:90
RCS-9000系列A型变压器保护部分使用说明书:[2]
阅读量:161
使用说明书封面怎么做
阅读量:91
猜你喜欢
怒气冲冲的意思
塞翁失马焉知非福是什么意思
斡旋的意思
槑是什么意思
each是什么意思
1907年属什么
什么是克山病
sat是什么意思
税后工资是什么意思
荒无人烟的意思
猜你喜欢
lpg是什么意思
灯火阑珊的意思
青葱岁月什么意思
什么单机游戏最好玩
路漫漫其修远兮吾将上下而求索的意思
男孩子学什么特长好
枯竭的意思
卡起码韩语什么意思
风度翩翩的意思
皮肤黑的人穿什么颜色