指南生活
首页
美食营养
手工爱好
生活家居
返回
指南生活
首页
美食营养
游戏数码
手工爱好
生活家居
健康养生
运动户外
职场理财
情感交际
母婴教育
时尚美容
知识问答
生活知识
生活百科
搜索
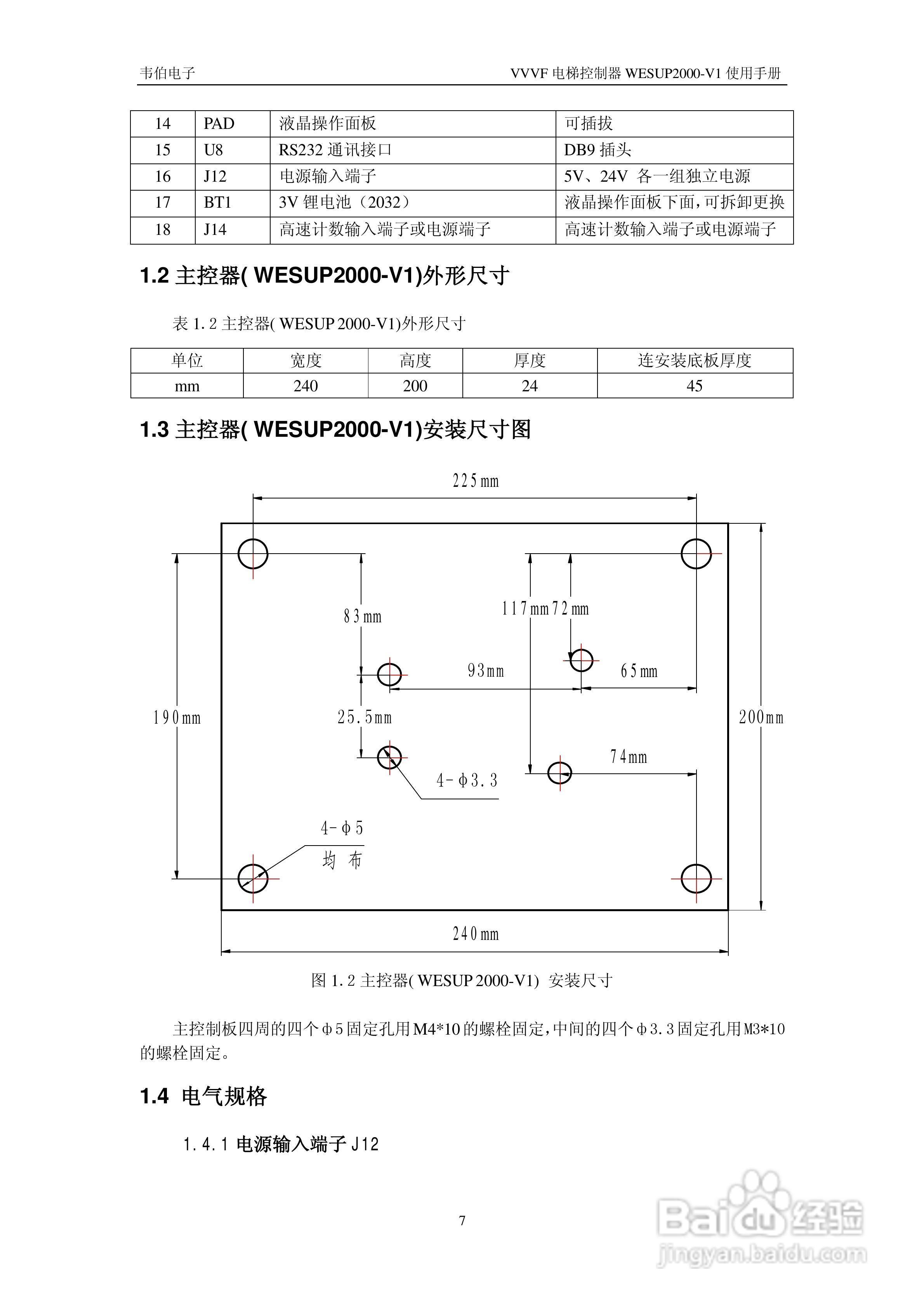
WESUP 2000-V1变频调速电梯微机控制器说明书:[1]
2026-05-12 06:45:33
本篇为《WESUP 2000-V1变频调速电梯微机控制器说明书》,主要介绍该产品的使用方法以及常见故障解决方案。
(共篇)
下一篇:
声明:
本网站引用、摘录或转载内容仅供网站访问者交流或参考,不代表本站立场,如存在版权或非法内容,请联系站长删除,联系邮箱:site.kefu@qq.com。
相关推荐
锡柴奥威发动机首次保养和日常保养流程
阅读量:110
苹果5s怎么用 苹果5s新手教程 苹果5s新手上路
阅读量:91
DW12-300/110X单体液压支柱工作原理
阅读量:135
怎么打开她社区APP的天气预报通知?
阅读量:41
如何为本田天涯丽人助力车更换齿轮箱润滑油
阅读量:192
猜你喜欢
鱼肝油是什么
水淀粉是什么
脚底出汗是什么原因
托福是什么意思
炫耀的近义词是什么
杨幂是什么星座的
扒灰是什么意思
飞机场是什么意思
1月14日是什么星座
女人是什么
猜你喜欢
夏天喝什么汤
5.20是什么节日
无机盐是什么
最好玩的网页游戏是什么
vp是什么职位
墨守成规是什么意思
see you是什么意思
冬的偏旁是什么
co2是什么
busy什么意思