指南生活
首页
美食营养
手工爱好
生活家居
返回
指南生活
首页
美食营养
游戏数码
手工爱好
生活家居
健康养生
运动户外
职场理财
情感交际
母婴教育
时尚美容
知识问答
生活知识
生活百科
搜索
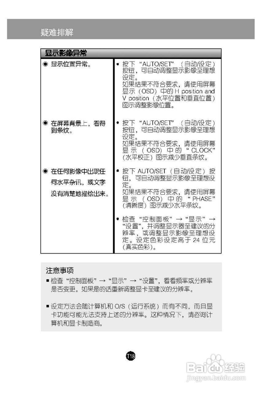
LG L194WTX液晶显示器使用说明书:[2]
2026-04-23 08:57:14
(共篇)
上一篇:
|
下一篇:
声明:
本网站引用、摘录或转载内容仅供网站访问者交流或参考,不代表本站立场,如存在版权或非法内容,请联系站长删除,联系邮箱:site.kefu@qq.com。
相关推荐
LG L194WT液晶显示器使用说明书:[2]
阅读量:67
液晶显示器有线条的解决方法
阅读量:105
液晶显示器的安装
阅读量:62
液晶显示器启动时间长的解决方法
阅读量:41
液晶显示器维修的一般判断方法
阅读量:76
猜你喜欢
4月22日是什么节日
地方专项计划什么意思
技校是什么学历
十羊九不全是什么意思
什么是鹅口疮
琴瑟之好什么意思
xd股票什么意思
supper什么意思
石敢当是什么意思
2020是什么生肖
猜你喜欢
包邮是什么意思
poe是什么意思
含笑花的养殖方法
三唑仑是什么
用艾叶泡脚有什么好处
luck什么意思
特岗教师是什么
天时地利人和是什么意思
个人档案有什么用
释然什么意思