指南生活
首页
美食营养
手工爱好
生活家居
返回
指南生活
首页
美食营养
游戏数码
手工爱好
生活家居
健康养生
运动户外
职场理财
情感交际
母婴教育
时尚美容
搜索
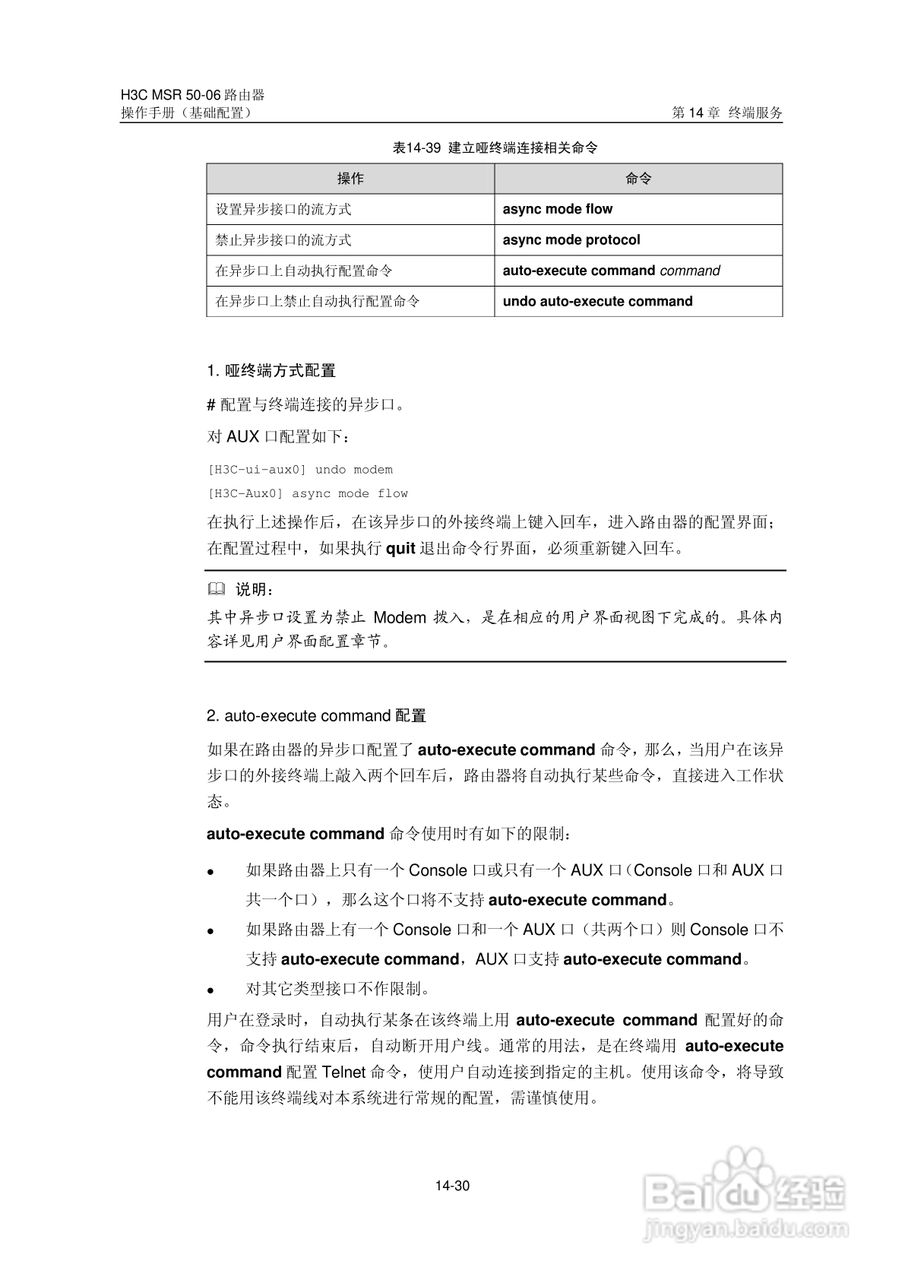
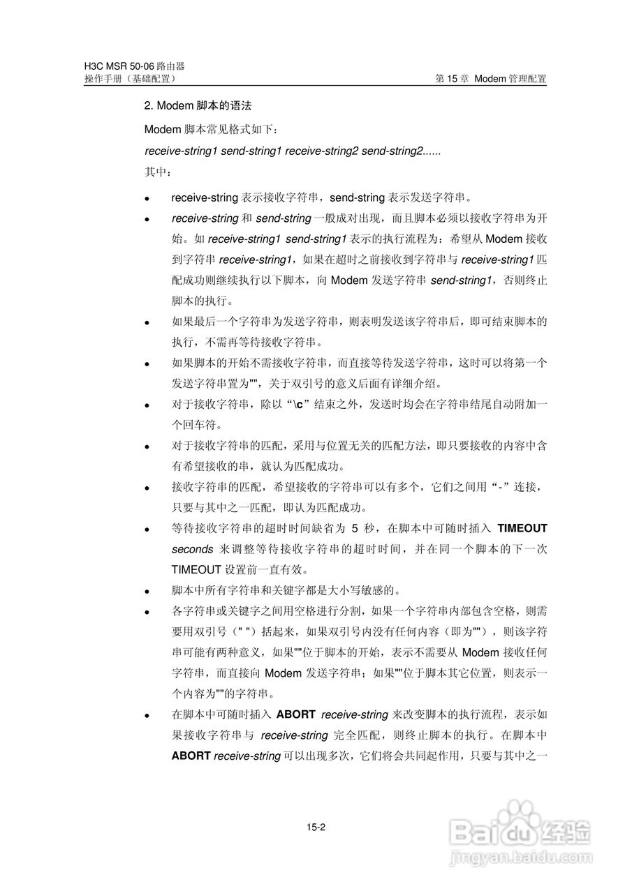
H3C MSR5006路由器操作手册:[20]
2025-11-05 00:35:39
本篇为《H3C MSR5006路由器操作手册》,主要介绍该产品的使用方法以及常见故障解决方案。
(共篇)
上一篇:
|
下一篇:
声明:
本网站引用、摘录或转载内容仅供网站访问者交流或参考,不代表本站立场,如存在版权或非法内容,请联系站长删除,联系邮箱:site.kefu@qq.com。
相关推荐
H3C MSR5006路由器操作手册:[60]
阅读量:141
H3C MSR5006路由器操作手册:[79]
阅读量:166
路由器如何使用
阅读量:40
路由器怎么设置密码
阅读量:30
路由器密码如何设置
阅读量:43
猜你喜欢
减肥运动
钱学森是什么家
hardly是什么意思
养卡是什么意思
四次元是什么意思
上坡辅助是什么意思
高尔夫运动
维生素a缺乏症
斑鸠养殖
serious什么意思
猜你喜欢
8d报告是什么意思
thankyou是什么意思
什么兼职可以在家做
腌制萝卜的方法
什么时候中秋节
含维生素c的食物
u盘是什么
upon是什么意思
emc是什么意思
什么是条件反射