指南生活
首页
美食营养
手工爱好
生活家居
返回
指南生活
首页
美食营养
游戏数码
手工爱好
生活家居
健康养生
运动户外
职场理财
情感交际
母婴教育
时尚美容
知识问答
生活知识
搜索
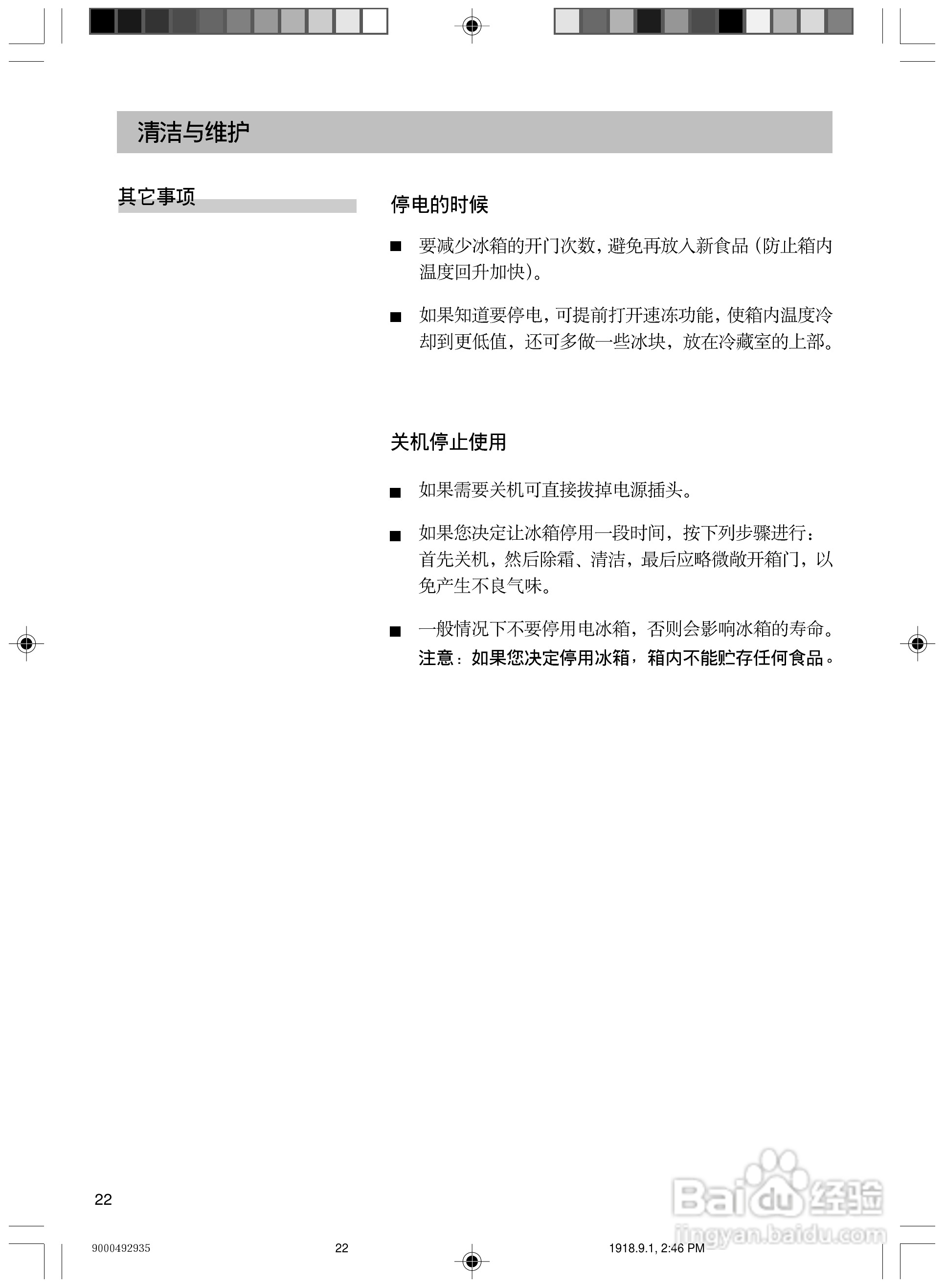
西门子KK22F68TI冰箱使用说明书:[3]
2025-12-12 15:20:17
(共篇)
上一篇:
声明:
本网站引用、摘录或转载内容仅供网站访问者交流或参考,不代表本站立场,如存在版权或非法内容,请联系站长删除,联系邮箱:site.kefu@qq.com。
相关推荐
除湿机除湿与空调除湿的区别在哪
阅读量:25
雷达微波 感应开关功能与特点
阅读量:28
枯木处理步骤
阅读量:192
外墙干粉涂料施工工艺
阅读量:155
经历分享:如何成为奥田品牌经销商?
阅读量:143
猜你喜欢
邀请码是什么
john是什么意思
狐臭是什么味道
codcr是什么意思
南昌有什么好玩的地方
你是什么做成的
什么让生活更美好作文
ccu是什么意思
再接再厉是什么意思
z开头的是什么车
猜你喜欢
肝在什么位置
电脑截图按什么键
11月11日是什么节
心智是什么意思
emba是什么
脸肿是什么原因
脚底长了像水泡一样的东西是什么
我的理想是什么
澎湃是什么意思
什么是物业管理