指南生活
首页
美食营养
手工爱好
生活家居
返回
指南生活
首页
美食营养
游戏数码
手工爱好
生活家居
健康养生
运动户外
职场理财
情感交际
母婴教育
时尚美容
知识问答
生活知识
生活百科
搜索
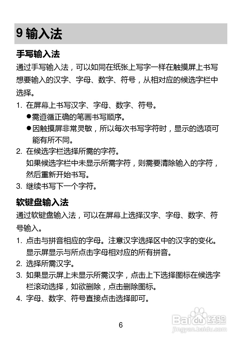
华为 T7320手机说明书:[1]
2026-04-23 09:10:23
(共篇)
下一篇:
声明:
本网站引用、摘录或转载内容仅供网站访问者交流或参考,不代表本站立场,如存在版权或非法内容,请联系站长删除,联系邮箱:site.kefu@qq.com。
相关推荐
华为 T7320手机说明书:[3]
阅读量:33
华为 T5900手机说明书:[1]
阅读量:147
华为 Ascend P1(T9200)手机说明书:[4]
阅读量:42
华为 Ascend P1(T9200)手机说明书:[7]
阅读量:184
华为 Ascend P1(T9200)手机说明书:[3]
阅读量:141
猜你喜欢
reset什么意思
大盘指数是什么意思
回眸是什么意思
高考是什么时候
情人节送女朋友什么礼物好
大便量少是什么原因
孕激素是什么
经常出汗是什么原因
皮秒是什么
双清是什么意思
猜你喜欢
什么学步
唐筛什么时候做
男人喜欢什么礼物
立春的含义是什么意思
行云流水是什么意思
父爱如山是什么意思
年轻人手抖是什么原因
偶尔的反义词是什么
鹅蛋脸适合什么发型
利润等于什么