指南生活
首页
美食营养
手工爱好
生活家居
返回
指南生活
首页
美食营养
游戏数码
手工爱好
生活家居
健康养生
运动户外
职场理财
情感交际
母婴教育
时尚美容
知识问答
生活知识
搜索
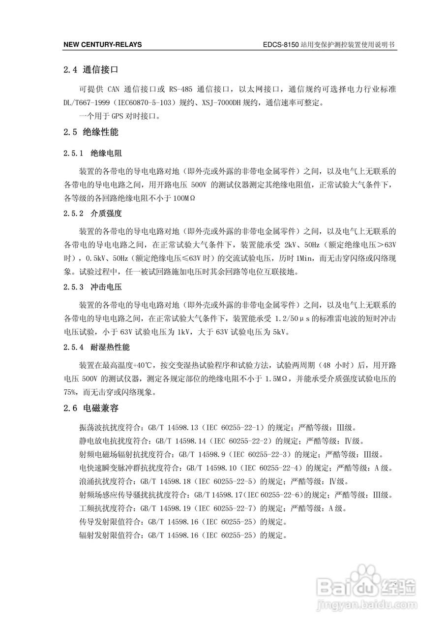
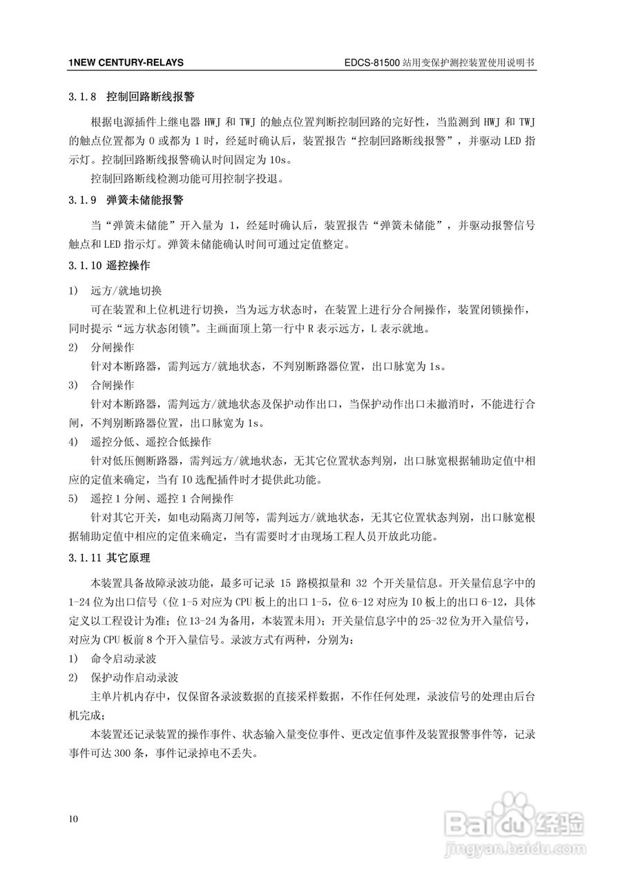
新世纪EDCS-81503站用变保护测控装置说明书:[2]
2026-01-14 00:53:43
本篇为《新世纪EDCS-81503站用变保护测控装置说明书》,主要介绍该产品的使用方法以及常见故障解决方案。
(共篇)
上一篇:
|
下一篇:
声明:
本网站引用、摘录或转载内容仅供网站访问者交流或参考,不代表本站立场,如存在版权或非法内容,请联系站长删除,联系邮箱:site.kefu@qq.com。
相关推荐
新世纪EDCS-81503站用变保护测控装置说明书:[12]
阅读量:163
新世纪福音战士ol回收系统介绍
阅读量:163
新世纪EDCS-81503站用变保护测控装置说明书:[5]
阅读量:127
新世纪EDCS-81503站用变保护测控装置说明书:[7]
阅读量:48
新世纪EDCS-81503站用变保护测控装置说明书:[6]
阅读量:165
猜你喜欢
静脉曲张怎么弄
男人发型
健康生活常识
藕片怎么炒好吃
弃的近义词
怎么哭出来
吃惊的近义词
点缀的近义词
绿驹电动车怎么样
夺目的近义词
猜你喜欢
雄心壮志的近义词
英雄联盟崩溃怎么解决
甲午战争博物馆
葱烧海参怎么做
刘诗诗发型
腱鞘炎是怎么回事
好看的男生发型
茂密的近义词
公主发型图片
青春痘怎么办