指南生活
首页
美食营养
手工爱好
生活家居
返回
指南生活
首页
美食营养
游戏数码
手工爱好
生活家居
健康养生
运动户外
职场理财
情感交际
母婴教育
时尚美容
知识问答
生活知识
搜索
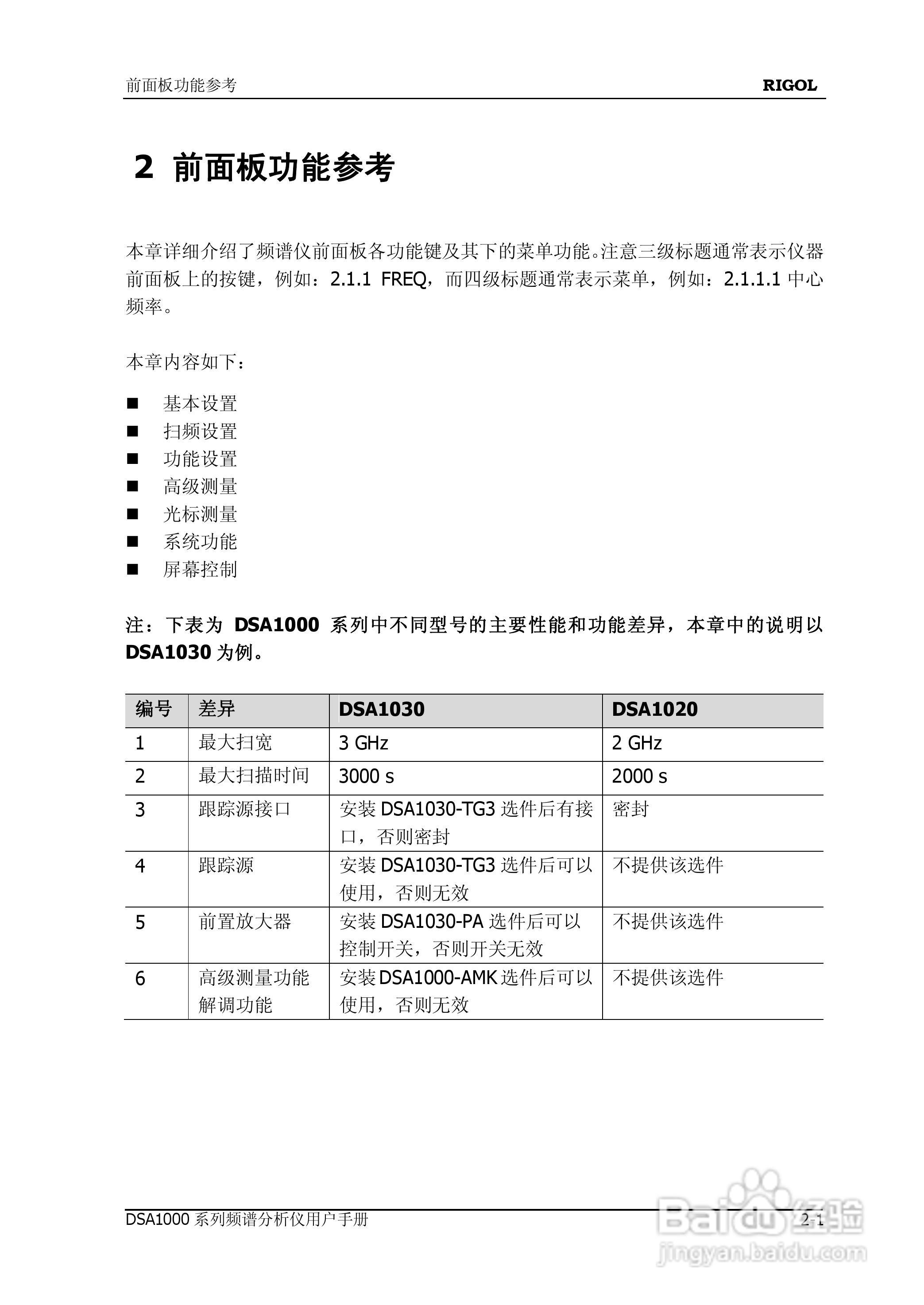
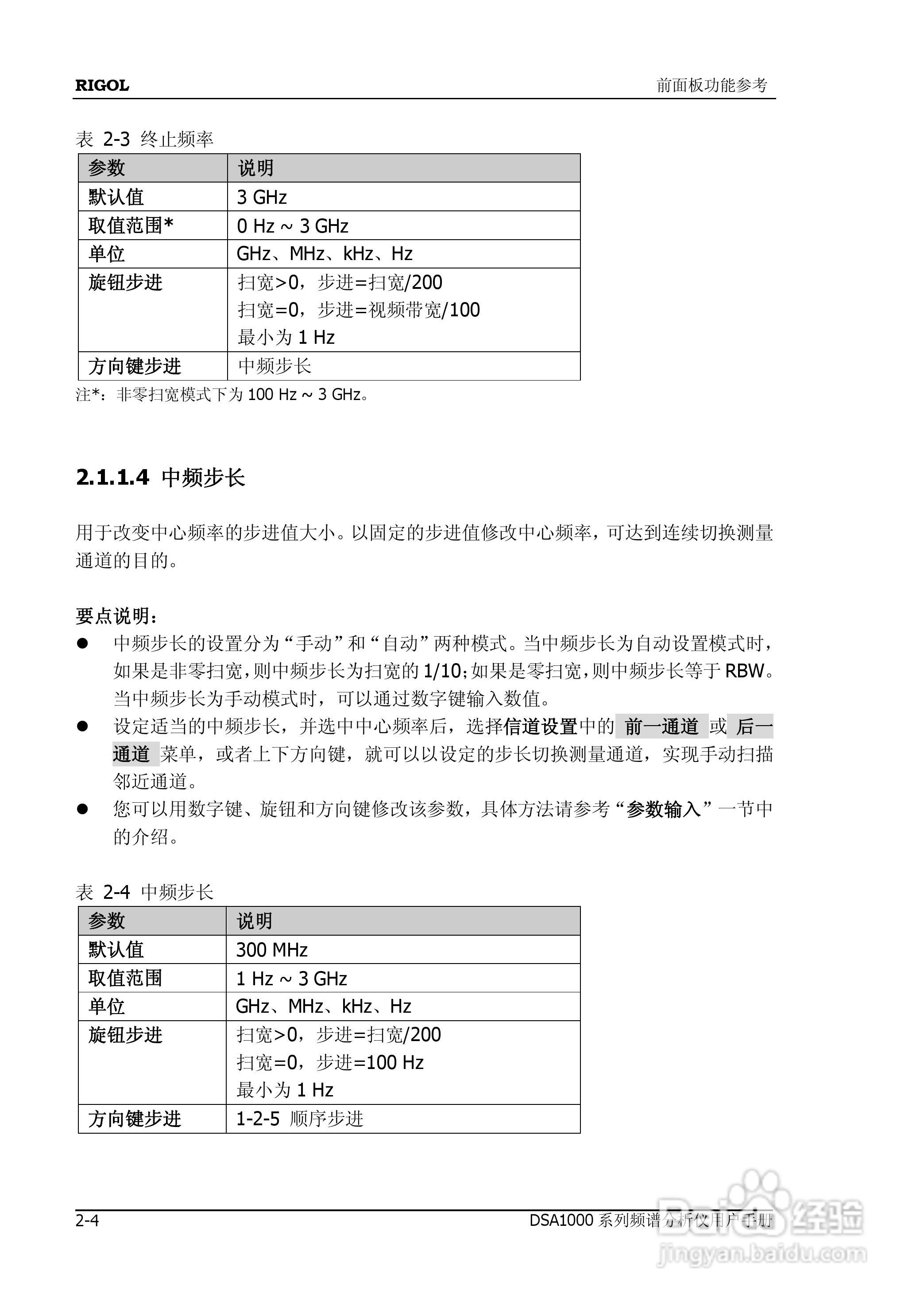
DSA1020频谱分析仪使用说明书:[5]
2025-12-29 10:25:55
本篇为《DSA1020频谱分析仪使用说明书》,主要介绍该产品的使用方法以及常见故障解决方案。
(共篇)
上一篇:
|
下一篇:
声明:
本网站引用、摘录或转载内容仅供网站访问者交流或参考,不代表本站立场,如存在版权或非法内容,请联系站长删除,联系邮箱:site.kefu@qq.com。
相关推荐
DSA1020频谱分析仪使用说明书:[15]
阅读量:58
DSA1020频谱分析仪使用说明书:[26]
阅读量:131
频谱分析仪维修维护保养的基本方法
阅读量:155
DSA1020频谱分析仪使用说明书:[23]
阅读量:143
DSA1020频谱分析仪使用说明书:[24]
阅读量:51
猜你喜欢
鱼与熊掌不可兼得是什么意思
4月6日是什么星座
斩钉截铁的截是什么意思
缘分是什么
上海有什么大学
uid是什么意思
在数学中是什么意思
frog是什么意思
素数是什么
panda是什么意思
猜你喜欢
ios是什么
农村户口有什么好处
什么时候吃苹果最好
什么是系动词
拉仇恨是什么意思
vt是什么意思
苏大强是什么电视剧
三个水念什么
十一朵玫瑰代表什么意思
10月19日是什么星座