指南生活
首页
美食营养
手工爱好
生活家居
返回
指南生活
首页
美食营养
游戏数码
手工爱好
生活家居
健康养生
运动户外
职场理财
情感交际
母婴教育
时尚美容
知识问答
生活知识
生活百科
搜索
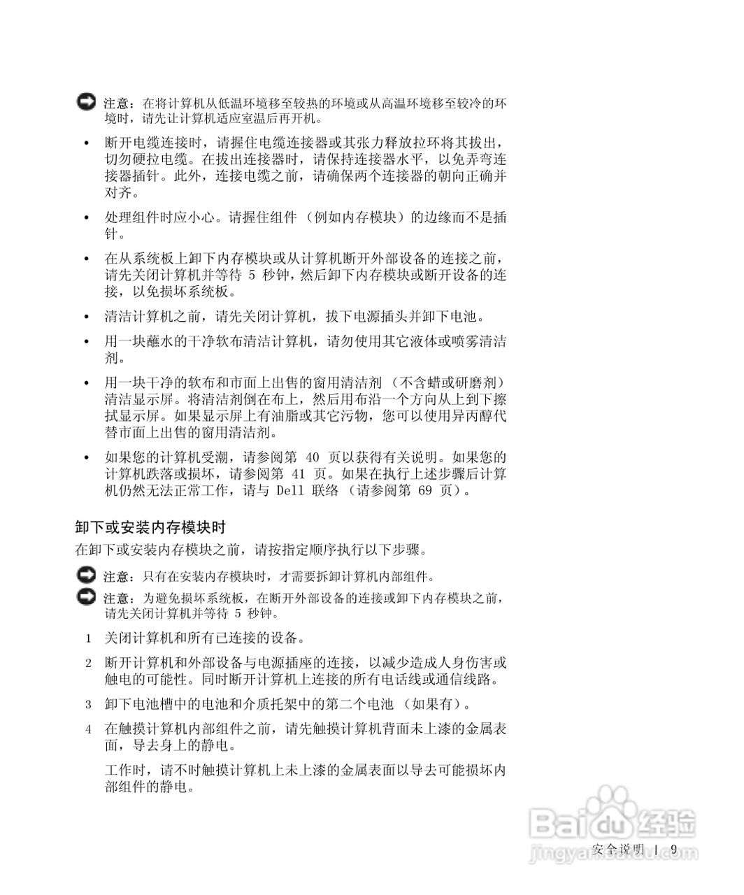
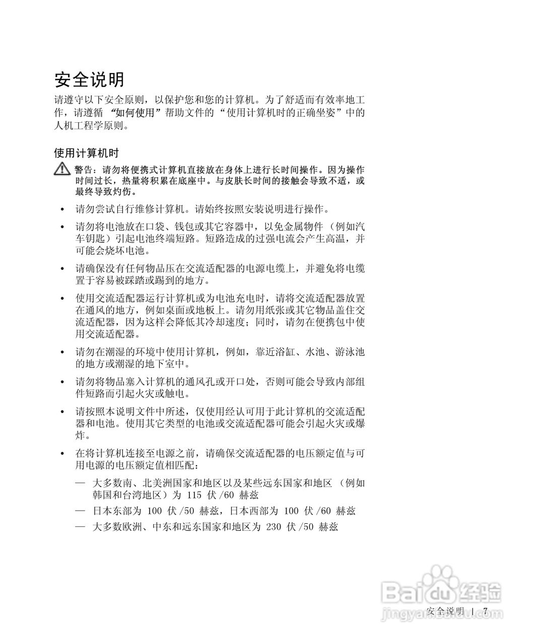
戴尔Inspiron 8000笔记本电脑使用说明书:[1]
2026-03-25 04:10:03
本篇为《戴尔Inspiron 8000笔记本电脑使用说明书》,主要介绍该产品的使用方法以及常见故障解决方案。
(共篇)
下一篇:
声明:
本网站引用、摘录或转载内容仅供网站访问者交流或参考,不代表本站立场,如存在版权或非法内容,请联系站长删除,联系邮箱:site.kefu@qq.com。
相关推荐
戴尔Inspiron 8000笔记本电脑使用说明书:[6]
阅读量:33
戴尔Inspiron 8100笔记本电脑使用说明书:[1]
阅读量:184
戴尔Inspiron 1427笔记本电脑使用说明书:[1]
阅读量:31
戴尔inspiron15 7567游戏本开箱晒物
阅读量:71
戴尔Inspiron 8000笔记本电脑使用说明书:[4]
阅读量:112
猜你喜欢
cpc是什么意思
无欲则刚的意思
national是什么意思
什么的荒野
对祖国的祝福语
成语意思及造句
什么牌子的爽肤水好
什么是养老金并轨
网站你懂我意思吧app
口加女念什么
猜你喜欢
赶集的意思
天平座和什么星座最配
dde净量是什么意思
reliable是什么意思
专车是什么意思
生病祝福语
nse是什么意思
心率不齐有什么症状
屡次的意思
59e是什么意思