指南生活
首页
美食营养
手工爱好
生活家居
返回
指南生活
首页
美食营养
游戏数码
手工爱好
生活家居
健康养生
运动户外
职场理财
情感交际
母婴教育
时尚美容
知识问答
生活知识
生活百科
搜索
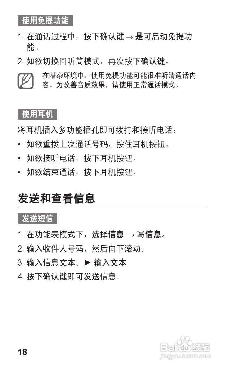
三星SCH-E319手机使用说明书:[2]
2026-04-21 17:06:34
(共篇)
上一篇:
|
下一篇:
声明:
本网站引用、摘录或转载内容仅供网站访问者交流或参考,不代表本站立场,如存在版权或非法内容,请联系站长删除,联系邮箱:site.kefu@qq.com。
相关推荐
三星SCH-E319手机使用说明书:[6]
阅读量:103
三星SCH-X869手机使用说明书:[2]
阅读量:138
三星SCH-F619手机使用说明书:[2]
阅读量:189
三星SCH-i899手机使用说明书:[2]
阅读量:47
手机如何查看已连接wifi的密码
阅读量:62
猜你喜欢
批次是什么意思
170是什么码
什么是新零售
党的组织原则是什么
different是什么意思
promise是什么意思
维修费计入什么科目
手掌发黄是什么原因
社会保险是什么
屈原跳的是什么江在哪里
猜你喜欢
3月12日是什么星座
摩羯是什么
450分理科能上什么大学
june什么意思
sad什么意思
幽静的近义词是什么
nut是什么意思
精神出轨是什么意思
ios什么意思
教诲是什么意思